新金融原創自媒體。關注金融科技發展趨勢與金融機構轉型動向。
作者:陳健民曾語晗
來源:金融法律服務
團隊目前正在跟進客戶對某破產企業近7000萬的債權追償,本團隊會根據案情進展情況,準備采取刑事控告方式推進追債力度。在破產清算領域,諸如虛假破產、虛假訴訟、妨害清算、隱匿、故意銷毀會計憑證、會計賬簿、財務會計報告等角度均是“以刑促民”有效方式,即以刑事立案的壓力推動相關股東、高管盡快還款,或在刑事立案后,通過刑事手段追查被隱匿的財產線索。
本文從虛假出資、抽逃出資角度分析如何利用刑事控告方式有效追債,以達到為當事人追回錢款的目的。
縮略語表

立法背景
社會主義市場經濟下,誠實信用已成為一項基本的道德準則和法律規則。在法治國家中,虛假出資、抽逃出資罪是一種典型的違背信用原則的經濟犯罪。實踐表明,對于此類破壞經濟原則、危害經濟發展的犯罪行為,不能簡單地依靠民事賠償或依靠行政處罰。在當今社會,違法犯罪行為往往伴隨著巨額利潤滋生,前述兩種手段難以遏制不法分子的貪欲。一些不符合公司成立條件的公司,在社會主義市場經濟活動中,常常有買空賣空、商業欺詐的行為,進而引起一系列不良連鎖反應,擾亂經濟秩序。因而法律需要對這種虛假出資、抽逃出資行為進行嚴厲打擊,以實現社會主義市場經濟的有序。
虛假出資、抽逃出資罪作為經濟犯罪的一種,與其它的刑事犯罪相比,對社會經濟的發展有著更為重大的影響。其破壞了社會主義市場經濟的健康有序發展。在當前我國社會轉型時期,經濟高速發展與社會法律、社會保障體系的不完善,導致在刑事案件總量不斷攀升的形勢下,為謀求商業、個人利益最大化,經濟犯罪也隨之增多。其中,虛假出資、抽逃出資罪也愈發成為經濟犯罪中典型的犯罪類型之一。公司發起人、股東通過虛假出資成立“空殼公司”、成立公司后抽逃出資的行為,在我國各類企業中屢見不鮮。
立法目的
隨著我國改革開放力度不斷加大,市場經濟在我國經濟體系中的地位越來越重要。公司作為市場經濟的主要主體,其行為將對市場秩序產生重大影響。
從宏觀角度而言,如果公司的創立人或者股東在出資時出現問題,將導致公司不能按足夠的注冊資本正常運轉,很容易形成皮包公司。同時,如果公司的創立人或者股東抽逃注冊資本,將大大傷害公司其他管理者的利益,使公司出現資本不足的情況,無法正常運營和發展,也對其他的合作方造成損失和傷害。我國的經濟制度從計劃經濟改革為市場經濟之后,各行各業的公司對于市場的發展發揮著十分重要的作用,只有對公司進行嚴格的法律規范和制度管理,才能建設和諧的市場經濟環境,維護市場經濟正常的運行秩序。
從微觀角度來說,發起人出資不實或者抽逃出資的行為構成對公司其他發起人或股東的單方違約,雖然前述兩種行為并不必然導致公司解體,但這兩種行為一定會導致公司注冊資本絕對數量銳減。從公司發展的長遠角度而言,一定會導致公司的未來發展困難。同時,這種違約行為也會嚴重損害其他發起人或者股東的信任,導致信用理念難以樹立。因此,為有效地防范此類行為,使公司在創立后正常運營,需要對公司的創立和運營作更加完善地規范,利用法律對公司的運轉進行更為有效的監督。這樣才能使整個經濟社會的市場環境正常運作,有效防范犯罪行為。嚴格監督市場環境下的公司,也有利于提高公司的信用度,實現公司長遠發展目標,從而推動整個經濟社會的良性發展。
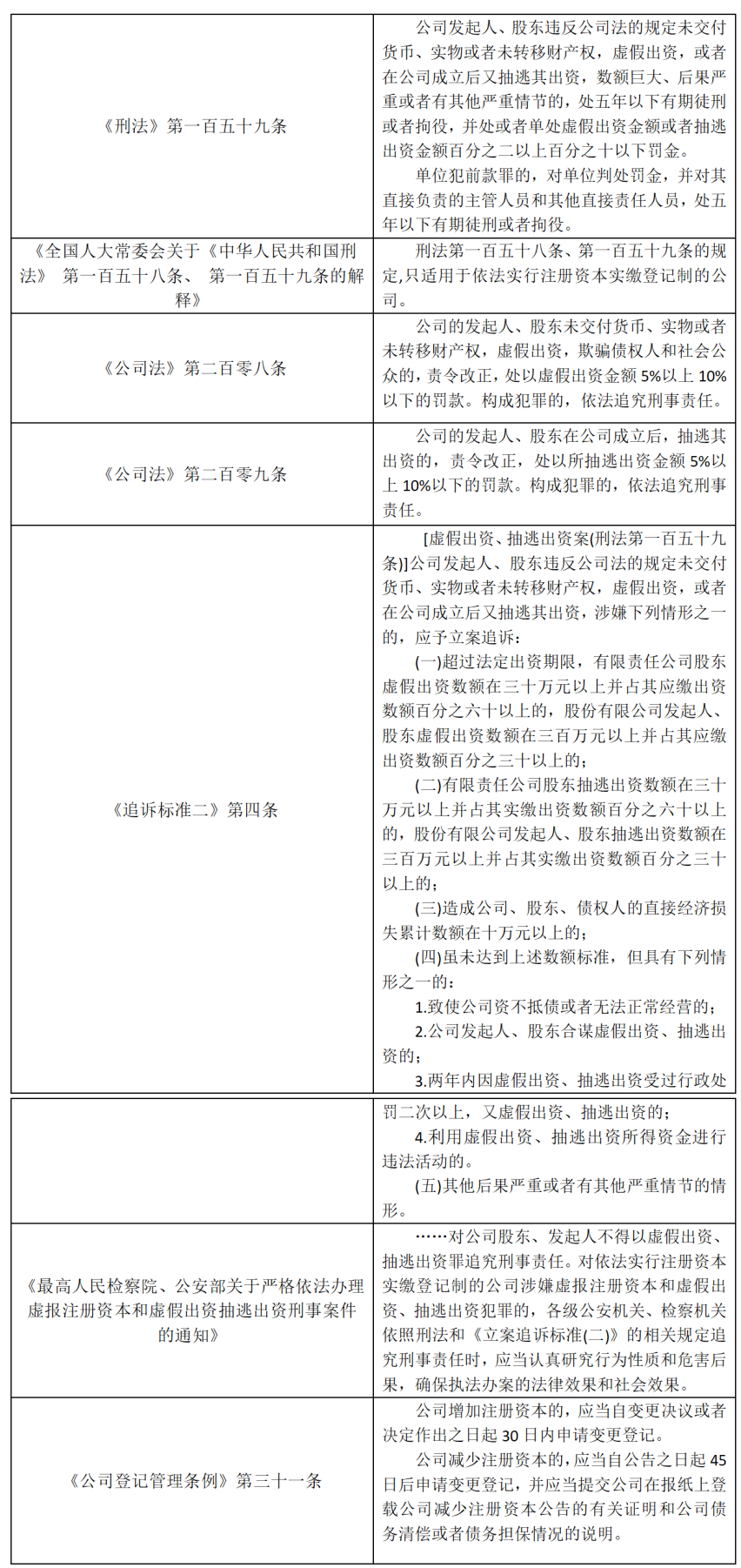
02相關法律法規

03構成要件
虛假出資、抽逃出資罪是指公司發起人、股東違反公司法的相關規定,未交付貨幣、實物或者未轉移財產權利,虛假出資,或者在公司成立后又抽逃其出資,數額巨大、后果嚴重或者有其他嚴重情節的行為。我國《刑法》第一百五十九條對虛假出資、抽逃出資罪作出了規定,明確個人和單位犯本罪所應受到的刑事處罰。它的主要表現形式是公司發起人、股東違反公司法的規定未交付貨幣、未交付實物、未轉移財產權,或者在公司成立后又抽逃其之前投入公司的出資。
(一)犯罪主體
虛假出資、抽逃出資罪的行為主體不是一般主體,而是公司發起人或者股東這一特殊主體。有限責任公司中,本罪的主體是公司的股東,而股份有限公司中,本罪的主體則是公司的發起人或股東。
(二)主觀方面
虛假出資、抽逃出資罪從主觀方面而言,不存在過失犯罪,行為人主觀上必須是出于故意才能構成本罪。即行為人實施的不交付貨幣、不交付實物或者不轉移財產權導致的虛假出資或抽逃出資都必須是故意所為。如果因為過失而實施了虛假出資、抽逃出資的,則不當作犯罪進行處置。
(三)犯罪客體
虛假出資、抽逃出資罪的犯罪對象是注冊資本。所謂注冊資本,是在公司登記主管部門依法進行了登記,由公司章程規定的公司發起人、股東認購或認繳的全部股本。作為公司運轉、發展的物質基礎,注冊資本是公司清償債務,抵御風險、提升信譽的重要保障。如果行為人通過虛假出資而進行公司登記、設立公司,會引起經濟秩序混亂,引發社會矛盾,破壞社會穩定,危害巨大。
(四)客觀方面
(1)本罪是違反公司法有關規定的行為
股份有限公司和有限責任公司是公司法規定的兩種公司形式,公司自身的性質決定了出資的多少與股東在公司的權利和義務有著直接的關系,而是不是能夠依照我國公司法的有關規定,足額并且真實地繳納出資也將密切關系到一個公司的正常運轉,公司抵御風險的能力以及債權人的利益都會因此而受到影響。為了確保市場經濟的穩定與發展,公司法對公司發起人、股東享受的權利、應當履行的義務都作出明確規定。公司法第二十七條對股東出資的財產作出了詳細的規定,第二十八條要求,股東不論以什么形式的財產出資都應當在規定的期限內足額繳納自己所認繳的股款,將資金按要求存入公司帳戶或辦理相關的財產權轉移手續。由此可以看出,公司法對公司發起人和股東的出資義務都作出了明確的規定,違反上述規定的行為就是違反公司法有關出資規定的行為。
(2)行為人實施了虛假出資或抽逃出資的行為
作為公司股東的行為人,依據我國《公司法》的規定,負有真實出資的義務,股份有限公司的發起人、股東應當繳納出資認購股份。違反公司法的規定未實際繳納出資行為的表現形式有三種,其一,直接用貨幣作為出資的發起人、股東,沒有按照法律的規定,在指定的時間里將應繳納的股款存進擬設立公司的帳戶。其二,發起人沒有在法律規定的時間內全部繳納他以書面形式認購的股款。其三,以實物、知識產權等貨幣以外的合法形式進行出資的發起人、股東沒有在法律規定的時間內辦理相關的權屬轉移手續。抽逃出資主要有兩種形式,一種是在公司成立以后非法抽走自己投入的資金,另一種是公司成立后轉走其投入的資金。
04司法判例
張某某案
被告人張某某以及潘某某同蕪湖經濟技術開發區建設投資公司(以下簡稱蕪湖經開區建投)協商,共同出資1億元成立蕪湖盛科信用擔保有限公司(以下簡稱盛科公司),蕪湖經開區建投、張某某各出資4000萬元,潘某某出資2000萬元,分別占40%、40%、20%股份,由張某某具體辦理企業注冊手續。在盛科公司注冊過程中,蕪湖經開區建投將4000萬元匯入指定注冊賬戶,潘某某將注冊資金1500萬元交給張某某,同時與張約定另500萬元注冊資金由張代為墊付。后張某某偽造中國農業銀行蕪湖分行美食街分理處的銀行印章、銀行賬號,制作兩張金額分別為4000萬元、2000萬元的假銀行進賬單,并通過符某某騙取安徽平泰會計事務所出具的盛科公司驗資報告,使得盛科公司順利取得注冊。應由張某某繳納的其與潘某某需實際出資的6000萬元,張某某沒有實際繳納。法院在一審判決中認為張某某構成虛假出資,處以張某某四年有期徒刑并處罰金一百二十萬元。
張某某是盛科有限公司的股東,其身份滿足本罪的主體要件。被告人張某某虛構出資的行為嚴重侵害公司的注冊資本,可能使公司的運轉陷入危機,滿足本罪的客體要件。張某某作為公司的發起人,應當按照《公司法》的規定,履行出資4000萬元的義務。然而,張某某通過偽造銀行進賬單、騙取會計事務所驗資報告等方式,虛構自己已經承擔出資義務的事實,實際并未履行出資義務,其行為當然已經違反公司法有關公司發起人出資的規定,滿足虛假出資的客觀方面要件。張某某主觀上是否為故意,可作如下分析。根據刑法對故意的定義,行為人明知自己的行為會造成危害后果,并且希望或放任危害結果發生的,成立故意。據此判斷張某某的行為,其作為公司的股東,當然知道虛構出資事實的行為可能會危害公司的運行,但仍然采取偽造銀行進賬單的方式虛構出資,具有明顯的故意。張某某作為公司股東,明知虛假出資會危害公司的正常運行,仍采取偽造銀行進賬單、騙取會計驗資報告的方式,虛構自己已經出資4000萬元的事實,數額特別巨大,構成虛假出資罪。
徐某某案
慈溪市裕華毛絨有限公司原注冊資本500萬元,股東為徐某某、孫某某、胡某某。2010年7月,被告人徐某某和孫某某為擴大慈溪市裕華毛絨有限公司向銀行貸款額度,決定將該公司注冊資本增加至3000萬元,并由孫某乙籌集資金。徐元飛又指派慈溪市裕華毛絨有限公司員工潘某、岑某負責具體操作。同月14日,岑某將孫某某籌集的2500萬元分別以徐某某、孫某某、胡某某投資款的名義,按其三人各自股份轉入慈溪市裕華毛絨有限公司賬戶用于驗資。同月16日,慈溪市裕華毛絨有限公司通過增資驗收,注冊資本增至3000萬元。同日,被告人徐某某指派岑某將2500萬元注冊資金從慈溪市裕華毛絨有限公司賬戶轉出,用于歸還孫某某。被告人徐某某為逃避被害人向其追償債務,于2012年2月8日潛逃至云南省昆明市,直至同年7月31日被抓獲歸案。
本案中徐某某的身份是裕華有限公司的股東,滿足本罪的主體要件。徐某某為增加公司注冊資本,首先將2500萬元轉入公司賬戶,以應對驗資。驗資通過及公司增資成功后,徐某某將本應作為公司資本的2500萬元轉出,用于歸還孫某某,屬于在公司增資后抽回出資的行為,滿足抽逃出資罪的客觀方面要件。徐某某作為公司的股東,明知將用于增資的公司注冊資本轉出的行為會降低公司的償債能力,造成危害公司運行的后果,仍舊將作為增資的2500萬元從公司賬戶中轉出,用于歸還孫某某,具有明顯的故意。徐某某明知將用于公司增資的資本轉出會影響公司的正常運行,仍將用作增資的2500萬元從公司賬戶中轉出,數額特別巨大,構成抽逃出資罪。
注:文章為作者獨立觀點,不代表資產界立場。
題圖來自 Pexels,基于 CC0 協議
本文由“金融法律服務”投稿資產界,并經資產界編輯發布。版權歸原作者所有,未經授權,請勿轉載,謝謝!

金融法律服務 











