新金融原創自媒體。關注金融科技發展趨勢與金融機構轉型動向。
作者:DHH金融刑事業務
來源:金融法律服務(ID:jamiefaith)
題記
最近幾年,涉及上市公司、金融證券案件頻發。輕則行政處罰,禁止市場準入;重則涉及刑事處罰,萬千努力一朝幻滅。而隨著國家對于金融證券市場的監管力度加強、金融證券市場開放力度加大、以及未來對標歐美金融證券市場的需要,國家對于規范金融證券市場、打擊違法犯罪活動的尺度也在逐步調整,曾經一些雖已立法但很少適用的“僵尸罪名”亦有逐漸復蘇的跡象。
陳健民律師于2015年便計劃將涉及金融證券市場、上市公司合規及其高管可能涉及的刑事罪名逐一整理解讀分析,卻一直因各種原因未能成文。即日起(2019.12.16),陳健民律師團隊將啟動并實施該計劃,希望通過對一些典型性案例的分析,對金融證券市場合規及上市公司風控起到一定“揭開面紗”作用。
操縱證券、期貨市場罪
縮略語表


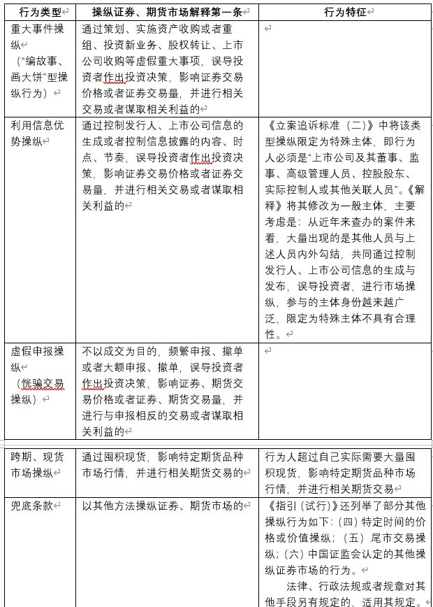
第三部分 逐條解讀
(c)其它操縱行為



(根據司法解釋答記者問)









[1] 司法解釋答記者問。

注:文章為作者獨立觀點,不代表資產界立場。
題圖來自 Pexels,基于 CC0 協議
本文由“金融法律服務”投稿資產界,并經資產界編輯發布。版權歸原作者所有,未經授權,請勿轉載,謝謝!

金融法律服務 











