新金融原創自媒體。關注金融科技發展趨勢與金融機構轉型動向。
作者:西政財富
來源:西政財富(ID:xizhengcaifu)
上周,股市迎來了久違的大漲,人民幣兌美元匯率持續上漲,曾一度升破6.37。2021年5月19日,2021春季莫干山會議中中國人民銀行金融研究所所長周誠君的發言見報,其在會議上表示“國際化條件下央行將放棄匯率目標,人民幣在中長期內將持續對美元升值”。央行吹風人民幣放開升值后,熱錢涌入明顯,人民幣資產亦被推升。
我們注意到,外資機構近期對人民幣資產的熱衷表現地異常明顯,在投資策略方面,因幾家境內百強房企今年的境外債券波動太大,外資機構對房企境外債券的投資變得非常謹慎,由此亦催生越來越多的外資機構通過入境投資的方式搭建跨境架構并在股權上實現對開發商底層資產或項目的控制。從投向來看,目前外資機構偏好的業務主要是三類,第一類是存量商業的融資,第二類是招拍掛項目的土地款融資,第三類是城市更新項目的融資。
一、外資機構的投資策略調整
從我們財富端整理的情況來看,隨著國內地產融資政策的收緊以及拿地規則的變化,外資對境內房地產的投資策略已出現了較大的調整。回顧2020年,因國內疫情控制到位,房企的境外美元債大漲,外資機構在投資選擇上亦更傾向于進行房企美元債的直接投資,也即在投資上更注重主體信用。但是2020年年底以來,受華夏幸福爆雷的影響以及今年禹洲地產、融信地產利潤大幅度縮水、評級下調等事件的影響,外資機構在進行房地產投資時已偏向于通過跨境架構的搭建實現對底層項目的控制。值得注意的是,因今年的集中供地新規引起土拍熱度的持續走高,國央企以及其他百強房企的土地前融業務競爭非常激烈,而外資機構對這些強主體的土地前融成本相比境內機構卻沒有太明顯的優勢,因此外資機構開始大范圍地將融資業務擴展至城市更新項目的前融范疇。
在我們近兩個月的外資募集業務中,我們注意到不少外資機構已開始將注意力重點放在項目的優質程度上,對融資主體的要求已不再限定為百強的上市房企,而是可以放寬到百強之外的中小開發商,這跟以信用為核心的傳統外資的業務操作邏輯有著明顯的差異。以深圳的城市更新項目為例,如果是在立項之后的項目,外資在進行合作選擇時則重點關注開發商本身的綜合實力;在項目類型上,有一些外資機構則可對工改類項目進行投資,并綁定項目未來后端公寓或配套宿舍的長租運營或收購。
二、外資機構對城市更新項目區域及交易對手準入選擇
根據我們外資募集業務的相關情況,現就大部分外資機構對城市更新項目的投資準入等相關問題做整體梳理。
(一)項目區域選擇
重點支持深圳、廣州、東莞、佛山、中山、珠海等灣區核心城市的項目。
(二)融資主體準入要求
1.優選有境外上市主體或境外架構的合作方,全國房地產銷售百強開發商;
2.融資主體的實控人或經營團隊從事城市更新行業經營年限有相應要求(如不低于5年);
3.具備完整的城市更新項目操盤經驗,如深圳城市更新項目從取得到完成實施主體經歷完整審批流程的項目不少于1個;
4.融資主體有儲備的城市更新項目,如原則上不低于X個,其中完成立項的不少于Y個;
5.融資主體或其集團的綜合實力較好,股東或集團有穩定的或可預見的現金流來源,可有效覆蓋融資負債本息;有變現能力較強的資產對負債的覆蓋度不低于2倍;
6.如果融資主體系其他開發商,需由經外資機構認可的開發商提供擔保或代建。
(三)項目選擇
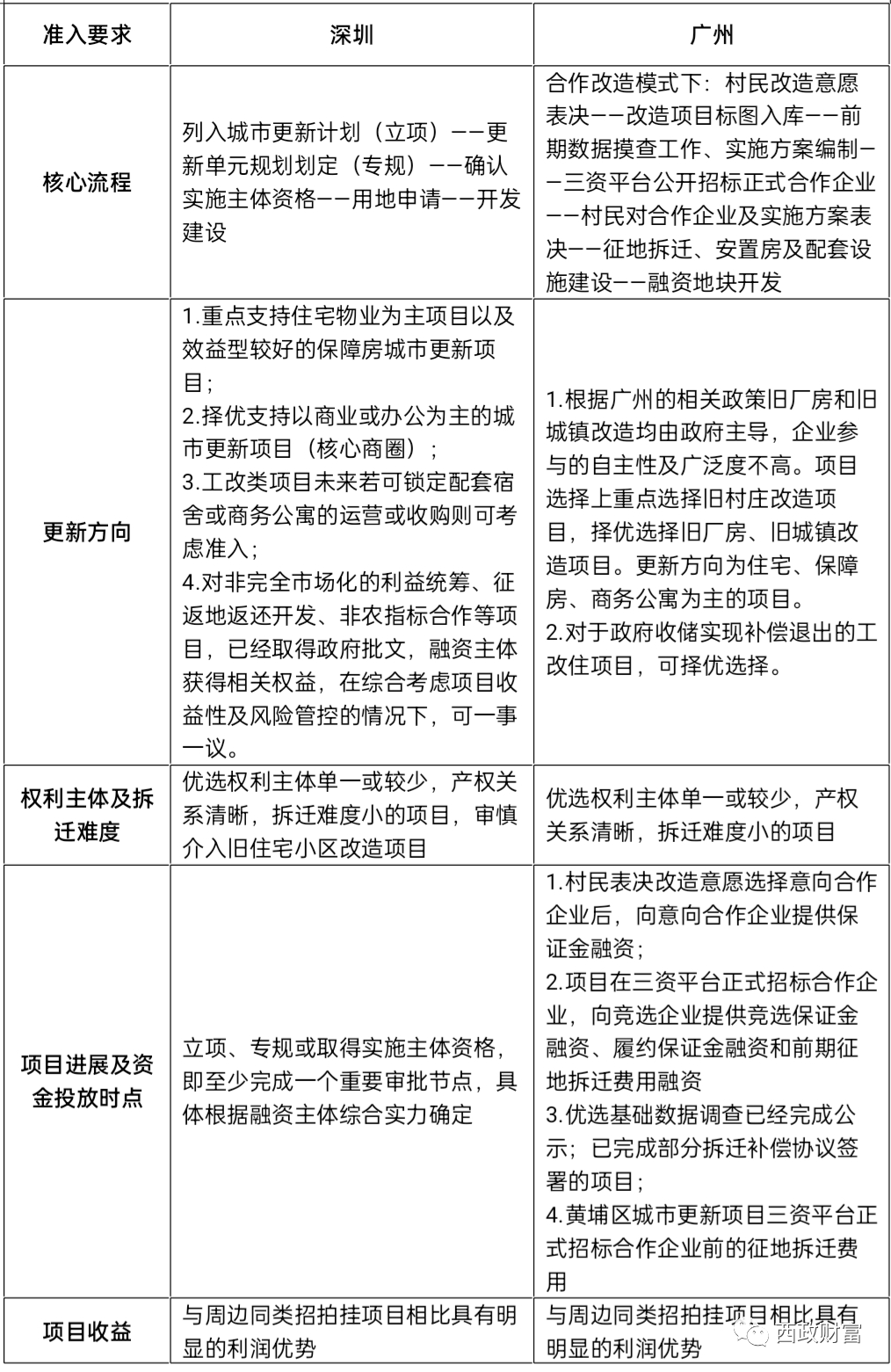
在項目選擇上,綜合考慮項目類型、權利主體及拆遷難度、項目進展以及項目收益情況。以下以深圳和廣州區域城市更新項目為例進行舉例說明:

三、基本交易架構及風控要求
對于外資機構而言,考慮到資金出入境的問題,在融資架構搭建上通常會優選境外放款模式,但需通過架構搭建實現對境內資產的控制,并由開發商在境外還本付息。但是,對于開發商而言,考慮到資金出入境難度及時間成本、綜合融資等問題,則更希望外資機構在境內放款,也即由外資機構自行解決資金出入境問題。當然,不管通過何種方式進行合作,我們主要是得針對具體項目以及融資主體的綜合實力以及條件進行融資方案和架構的設計。為便于說明,以下就我們目前的業務操作案例做簡單介紹和說明:
(一)境外合作投資模式

1.西政指定的外資機構A與開發商境外主體B共同成立公司C,其中A持股65%,B持股35%;
2.公司C通過FDI方式在境內設立投資主體D(入境架構需根據項目情況具體設計),并通過D持有項目公司F合計51%以上股權;
3.開發商指定主體E與外資境內投資主體D簽署對賭回購協議,對賭內容包括拆遷簽約率、關鍵節點進展及批復的取得、項目容積率、住宅計容面積、拆遷成本等等,開發商境內地產集團對此提供擔保;
4.董事的委派及重大事項一致決,現場監管,章證照等的共管等等。
(二)境內放款投資模式

1.西政指定的外資機構A在境內設立投資平臺B(入境架構需根據項目情況具體設計),并通過B持有項目公司D合計51%以上股權;
2.開發商指定主體C與外資境內投資主體B簽署對賭回購協議,對賭內容包括拆遷簽約率、關鍵節點進展及批復的取得、項目容積率、住宅計容面積、拆遷成本等等,開發商境內地產集團對此提供擔保;
3.董事的委派及重大事項一致決,現場監管,章證照等的共管等等;
4.考慮到綜合成本問題,外資機構在本架構項下亦有可能要求開發商在境外進行還本付息或部分利息在境外支付,屆時涉及到開發商的境內外資源的協調問題。
注:文章為作者獨立觀點,不代表資產界立場。
題圖來自 Pexels,基于 CC0 協議
本文由“西政財富”投稿資產界,并經資產界編輯發布。版權歸原作者所有,未經授權,請勿轉載,謝謝!
原標題: 外資機構盯上城市更新項目的前融

西政財富 











