新金融原創自媒體。關注金融科技發展趨勢與金融機構轉型動向。
作者:編輯部CRIC
來源:丁祖昱評樓市(ID:dzypls)
房地產行業監管正在持續收緊。僅7月份,中央有關房地產市場端和金融端政策及表態已超十余條,8月初,各地方樓市調控迎來新一輪加碼。
8月5日,成都和杭州同日出臺樓市新規,分別從加強贈與管理和上調社保年限等方面加強限購管理。自7月23日八部門發文整頓房地產市場秩序以來,為政策“打補丁”再下兩城。同一日,被住建部點名表揚調控“模范生”的北京,發布圍堵假離婚購房漏洞的政策內容,將本輪樓市調控的緊張情緒推至“小高潮”。
在此之前金華、東莞、衢州等城市分別從加強限購、限售以及二手房參考價等多角度“打補丁”,其中東莞的“莞八條”更是被認為“史上最嚴”,調控力度比肩一線城市。而浙江衢州更是在20天內連發兩次調控,并加入二手房成交參考價格發布機制。
本輪熱點城市調控正呈現精細化和高頻化兩大典型特征,側重于執行層面的微調,旨在完善房地產交易規則、封堵投機漏洞。聯系到7·23”住建部等8部門有關持續整治規范房地產市場秩序的通知,以及“730”中央政治局會議等多重定調,房地產市場短期內不但不會放松,而且還將全面持續收緊,更多三四線將納入監控問責體系。
01
熱點城市頻繁“補漏洞”,
政策趨于高頻化
過去幾天,調控高頻化不僅體現在各城市之間,一日內北京、成都和杭州三城連發,同時也表現在城市縱向調整,年內東莞、上海、杭州等城市已發布多項調控內容,從多個角度全面圍堵炒房漏洞,其中成都已經出臺了6次新政,上海更是連番9次加碼。
這些城市典型的特征是,城市內部局部熱度高漲,部分城市地價上漲推升房價上漲預期,二手房市場熱度不減。
典型如杭州,2021年以來,杭州市場異常火爆,成交顯著放量,打新市場持續火爆,低中簽率已成市場常態。從成交數據來看,5月份商品住宅成交面積為432萬平方米,創歷史新高。1-7月,杭州累計成交1446萬平方米,同比增長70%。在“1.27”新政(中簽率低于10%的房源實行限售5年)后,打新市場熱度依舊不減。據統計,2021年上半年杭州約有57個樓盤、21759套房源將限售5年。
針對市場出現的問題,杭州上調社保年限,落戶未滿5年需在購房之日起前2年連續繳納社保滿24個月,并且限購1套;非杭州戶籍需要連續繳納4年社保。同時,在項目搖號中,意向登記家庭數與公開銷售房源數的比例大于或等于10:1,無房家庭和人才均根據社保和人才登記進行排序。政策加碼之后,杭州將減少30%左右的房票。
圖:2011年-2021年1~7月杭州商品住宅
供求量價(單位:萬平方米、元/平方米)

數據來源:CRIC
同日發布樓市政策成都來看,2021年,成都房地產市場整體保持較高熱度,前7月商品住宅成交面積達到1006萬平方米,較2020年和2019年均增長超三成。上半年,成都“日光盤”數量占比達到22%。在房價上漲預期方面,成都首輪集中土拍同樣競爭激烈,超七成地塊觸及最高限價,平均自持比例近20%。
對于成都而言,年內已經歷了六次政策調整,此次則是在完善房地產交易規則、封堵投機漏洞的微調,對普通購房者而言保護多于限制,一方面,限購堵漏,防止通過“贈與”騰挪購房資格規避限購;另一方面“網紅盤”購房順位調整,保護在本區就業、落戶的真剛需購房者。從影響力來看,樓市不會因此而發生根本轉向,如果調控不進一步加碼,平穩甚至穩中有升仍將是下半年成都樓市運行主基調。
圖:2016年-2021年前7月成都商品住宅
供求情況(萬平方米、元/平方米)

數據來源:CRIC 中國房地產決策咨詢系統
此外,作為住建部點名的模范生,北京封堵“假離婚”炒房漏洞,這意味著此輪調控不但沒有放松跡象,反而仍在查漏補缺階段。實際上,此前深圳、上海、杭州均已出臺相關政策,比如上海規定離婚3年內擁有的住房套數按離婚前總套數計算;杭州則在無房家庭認定上做限制,離異未滿3年且有購房記錄的,不作為無房家庭享受優先權。
02
熱點城市將迎二手房限價時代
8月6日,關于上海二手房房貸額度的消息在市場流傳,上海各銀行審核貸款金額以“三價就低”為原則,即銀行將根據合同網簽價、涉稅評估價、銀行評估價三個價格中,相對最低的價格審批貸款額度。上海二手房核驗價與房貸掛鉤。
自7月23日住建部8部門發文以來,跟進升級調控的城市中,紹興、金華、東莞、衢州明確了建立二手住房成交參考價格發布機制,商業銀行嚴格按照發布的二手住房成交參考價格為上限發放二手住房按揭貸款。
至此,加入二手住房成交參考價格或指導價的城市已達11個。二手房市場正在成為房地產調控的主戰場,“建立二手住房成交參考價格發布機制”或將成為接下來重點城市政策內容的標配。此外,年初以來,重點城市二手住宅成交熱度受學區房影響較大,接下來學區房將成為監管重中之重。
自去年以來,重點城市新房市場熱度傳導至二手房市場,2021年上半年以來重點15城二手住宅成交套數超51萬套,較2020年同期增加31.2%,成交量高于2012年以來的歷史均值。但隨著近幾個月調控收緊,以及房貸利率上調,更有部分城市二手房貸款放緩等影響,但二手房成交情況有所下滑,6月重點15城二手住宅成交10.9萬套,環比微降4.2%,同比下降11.9%,重點城市二手住宅市場進入盤整期。
尤其是首個發布二手房參考價的深圳,上半年除了2月份同比有所上漲以外,其余月份明顯低于去年同期,而6月深圳二手住宅共成交2820套,跌破3000套大關,環比下降22%,同比下降73.8%。短期內,深圳二手住宅市場熱度短期內難以恢復。
目前來看,多城將二手房參考價納入政策內容,也預示著二手住宅將進入全面收緊階段,重點城市將迎來二手房限價時代,后續相關市場指導價會細化至區域板塊乃至單個小區。未來二手住宅成交量價持續火熱的城市及一二手房價倒掛嚴重城市,將迎來“二手房指導價”時代。
表:已發布二手房成交參考價的城市

03
調控更加精細化,金融監管已成趨勢
近日來,重點城市樓市進入新一輪密集調控周期,調控力度更大,內容更加精細化,調控次數傾向于更高頻次,哪里有漏洞,“打補丁”式調控必然追上,精準且打擊力度更強。
調控內容更加具體,動態調節過程中靶向施治,一旦現有調控效果不及預期,新的調控就在路上,這也是本輪調控趨于高頻化的一大原因。比如2021年至今,成都已經出臺了6次新政,上海更是連番9次加碼。
值得注意的是,多數城市政策內容涵蓋加強金融監管,無疑,這已成為本輪樓市調控的一大趨勢。比如金華、東莞,對于購房者而言,嚴格審查首付資金來源,嚴防經營貸、消費貸等信貸資金違規流入房地產市場;對于房企而言,強化購地資金來源審查,確保購地資金合法依規,倒逼企業降杠桿。
此外,調控區域不斷下沉,細化至熱度較高的縣域。比如,此次成都新政適度為高新、天府新區等過熱區域降溫;房價上漲壓力大的金華、衢州更是將調控下沉至縣市,“一城一策”逐漸演變為“一縣一策”。
在強化市場預期端,重點城市在擴大熱點區域土地供應之外,新增“限房價、控地價、提品質”的方式出讓,完善房價地價聯動機制,未來“競品質”或將成為土地出讓中的主流方式之一。
總的來看,房地產市場問責機制將不斷強化,重點監測城市名單持續擴容,更多房地產市場過熱、房價上漲過快的三四線城市將被納入監管體系。
從城市跟進的角度來看,前期被住建部約談的城市調控加碼是大概率事件。涉及泉州、惠州、徐州、銀川4個城市。而已出臺調控政策的城市并非一勞永逸,如果后續出現樓市過熱,或執行過程中發現新情況、新問題,調控加碼的可能性依然存在,比如杭州、南京和武漢等。
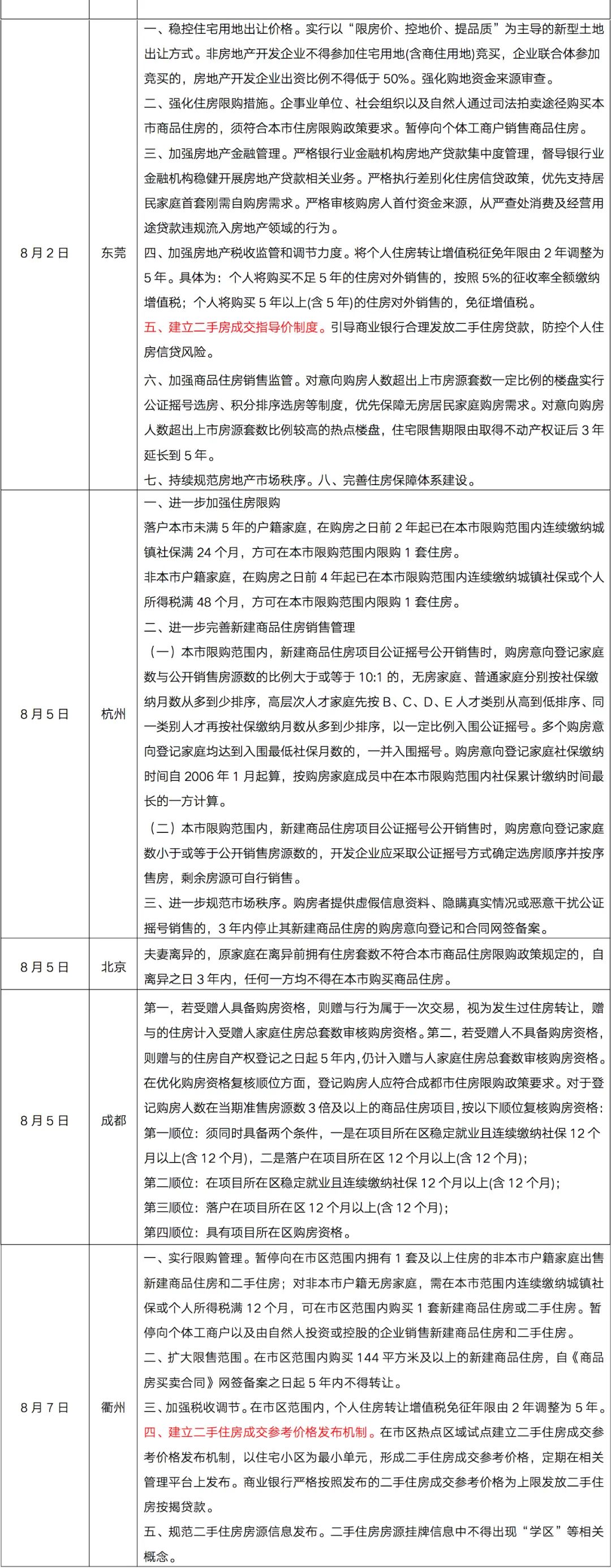
附圖:7月23日以來部分發布調控政策的城市及內容


注:文章為作者獨立觀點,不代表資產界立場。
題圖來自 Pexels,基于 CC0 協議
本文由“丁祖昱評樓市”投稿資產界,并經資產界編輯發布。版權歸原作者所有,未經授權,請勿轉載,謝謝!
原標題: 陣地丨新一輪樓市調控趨于精細化、高頻化

丁祖昱評樓市 











