觀點(www.guandian.cn)向來以提供迅速、準確的房地產資訊與深度內容給房地產行業、金融資本以及專業市場而享譽業內。公眾號ID:guandianweixin
作者:吳建華 江志武
來源:金誠同達(ID:gh_116bfa8fc864)
上市公司重大資產重組交易中,通常會簽署關于標的資產(下稱“標的公司”或“標的資產”)的盈利預測補償協議,約定在承諾期限內,如果標的資產的盈利未達預期的,交易相對方(下稱“交易相對方”或“補償義務主體”或“標的公司原股東”)需要根據盈利預測補償協議的約定向上市公司承擔補償責任。本文嘗試從實務角度對上市公司重大資產重組交易中盈利預測補償的相關法律規定及常見的爭議進行梳理,以期理清盈利預測補償這一上市公司重大資產重組常用的估值調整方式。
一、盈利預測補償協議的概念及適用范圍
(一)概念
盈利預測補償協議是指在基于未來收益預期的方法對擬購買資產進行評估或者估值并作為定價參考依據的情形下,交易相對方與上市公司簽訂的在承諾期限內,如果標的資產的盈利未達到預期的,交易相對方需要根據約定向上市公司承擔補償責任的協議。
(二)適用范圍
根據中國證券監督管理委員會(下稱“證監會”)《上市公司重大資產重組管理辦法》(下稱“《重組辦法》”)第三十五條,上市公司向控股股東、實際控制人或者其控制的關聯人購買資產或上市公司向控股股東、實際控制人或者其控制的關聯人之外的特定對象購買資產并導致控制權發生變更;且標的資產采取收益現值法、假設開發法等基于未來收益預期的方法進行評估或者估值并作為定價參考依據的,必須簽訂明確可行的補償協議。
上市公司向控股股東、實際控制人或者其控制的關聯人之外的特定對象購買資產且未導致控制權發生變更的,上市公司與交易相對方可以根據市場化原則,自主協商是否采取業績補償和每股收益填補措施及相關具體安排。
二、相關法律法規
與盈利預測補償有關的規定主要見于證監會《重組辦法》、證監會《監管規則適用指引——上市類第1號》。我們將相關規定整理如下:
(一)適用范圍

(二)補償方式

(三)補償期限

(四)補償保障措施

(五)補償承諾變更

三、上市公司重大資產重組盈利預測補償協議爭議中值得關注的實務問題
盈利預測補償協議糾紛案件中常見的爭議包括盈利預測補償協議是否有效,承諾業績是否實現,上市公司參與標的公司經營管理、上市公司未提供資金支持是否減免補償義務主體補償責任等。本文結合司法裁判觀點,對盈利預測補償協議爭議案件中主要爭議的法律問題進行歸納解析,以期為重大資產重組交易當事人防范事前風險、應對盈利預測補償協議爭議提供參考。
(一)關于盈利預測補償協議效力
當前,主要由標的公司股東或實際控制人作為交易相對方與上市公司簽訂盈利預測補償協議,針對該種情形下盈利預測補償協議效力的認定,人民法院以《中華人民共和國合同法》(下稱“《合同法》”)第五十二條作為審查依據,盈利預測補償協議只要系簽約各方真實意思表示且不違反法律、行政法規強制性規定即為有效。相關裁判觀點如下:

《中華人民共和國民法典》(下稱“《民法典》”)自2021年1月1日起施行,根據《民法典》第1260條的規定,《民法典》施行后,《合同法》將同時廢止。根據《中華人民共和國立法法》(下稱“《立法法》”)的規定,《民法典》原則上僅能適用于該法施行后發生的法律事實,《民法典》施行前發生的法律事實,原則上只能適用當時的法律。因此,針對《民法典》施行后簽訂的盈利預測補償協議效力的判斷,應當適用《民法典》關于合同效力的相關規定。
此外,最高人民法院《全國法院民商事審判工作會議紀要》(下稱“《九民紀要》”)指出,人民法院在審理“對賭協議”糾紛案件時,不僅應當適用合同法的相關規定,還應當適用公司法的相關規定;既要堅持鼓勵投資方對實體企業特別是科技創新企業投資原則,從而在一定程度上緩解企業融資難問題,又要貫徹資本維持原則和保護債權人合法權益原則,依法平衡投資方、公司債權人、公司之間的利益。投資方與標的公司訂立的“對賭協議”在不存在法定無效事由的情況下,標的公司僅以存在股權回購或者金錢補償約定為由,主張“對賭協議”無效的,人民法院不予支持,但投資方主張實際履行的,人民法院應當審查是否符合公司法關于“股東不得抽逃出資”及股份回購的強制性規定,判決是否支持其訴訟請求。
(二)關于承諾業績是否實現
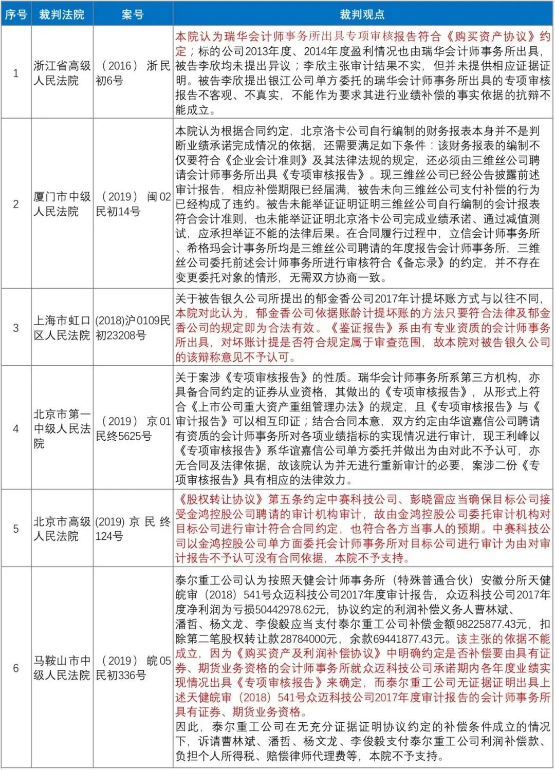
盈利預測補償協議通常約定由具有證券業務資格的會計師事務所出具專項審核報告,確定標的公司盈利預測實現情況。司法實踐中,通常發生的爭議是標的公司原股東對出具專項審核報告的主體及其出具的專項審核報告不予認可,比如在(2019)皖05民初336號案件中,標的公司原股東主張出具專項審核報告的會計師事務所不具有證券、期貨業務資格,不符合合同約定;在(2016)浙民初6號案件中,標的公司原股東主張上市公司單方委托的會計師事務所出具的專項審核報告不客觀、不真實;在(2018)滬0109民初23208號案件中,標的公司原股東主張標的公司第二年計提壞賬與往常不一致等。此外,我們理解除上述爭議外,會計政策、會計估計、商譽減值等也可能會對標的公司業績審核結果產生影響,如約定不明,將可能產生爭議。
就上述爭議,通常情況下,符合盈利預測補償協議約定的會計師事務所出具的符合法律法規及會計準則的專項審核報告一般會得到法院支持;反之,則無法得到法院支持。相關裁判觀點如下:

(三)關于上市公司參與標的公司經營管理
關于上市公司參與標的公司經營管理是否減免補償義務主體補償責任的問題?司法實踐中,不同法院在不同案件中存在不同觀點:1)有法院認定協議未對標的公司經營管理權進行約定,協議未約定不參與經營管理就可以不履行業績承諾,判令補償義務主體承擔補償責任;2)有法院認定標的公司原股東擁有標的公司經營管理權,標的公司原股東對標的公司行使經營管理權并未受到上市公司/投資方的干擾和阻礙,應繼續履行對賭條款;3)還有法院認定標的公司原股東對標的公司行使經營權受到上市公司/投資方的干擾和阻礙,調整業績補償款支付金額。相關裁判觀點如下:
1. 認定協議未對標的公司經營管理權進行約定,協議未約定不參與經營管理就可以不履行業績承諾,補償義務主體應承擔補償責任

2. 認定標的公司原股東擁有標的公司經營管理權,標的公司原股東對標的公司行使經營管理權并未受到投資方的干擾和阻礙,應繼續履行對賭條款

3. 認定標的公司原股東對標的公司行使經營權受到投資方的干擾和阻礙,調整業績補償款支付金額

縱觀上述案例,雖然從裁判數量的角度看,法院大多不支持標的公司原股東關于上市公司介入標的公司經營管理,要求減免補償金額的抗辯觀點,但是,上述案例均在不同程度對上市公司是否參與標的公司經營管理、上市公司參與標的公司經營管理是否符合協議約定、上市公司參與標的公司經營管理與標的公司業績不達標之間具有何等因果關系等方面做出認定。因此我們傾向于認為,就上市公司參與標的公司經營管理是否減免、如何減免標的公司原股東補償責任的問題,法院系基于如下因素進行綜合判斷:
協議對標的公司經營管理權是否進行約定,
協議對標的公司經營管理權與業績補償責任承擔關系是否進行約定,
上市公司是否參與標的公司經營管理,
上市公司參與標的公司經營管理是否影響標的公司原股東經營管理,
標的公司業績不達標原因。
即上市公司對標的公司經營管理的影響將可能作為減免標的公司原股東業績補償責任的參考因素,這也是筆者所持態度。
我們認為,就上市公司參與標的公司經營管理是否減免、如何減免標的公司原股東補償責任的問題,首先應當看上市公司是否參與標的公司經營管理,上市公司參與標的公司經營管理是否符合協議約定,如果符合協議約定,標的公司原股東以上市公司參與標的公司經營管理導致標的公司業績不達標進行抗辯難以得到法院的支持。如協議對標的公司經營管理權沒有約定或上市公司參與標的公司經營管理不符合協議約定的,則需實質判斷上市公司的介入對標的公司產生的影響,存在減輕或免除標的公司原股東承擔業績補償責任之風險。
(四)關于上市公司資金支持
交易相對方提出上市公司未提供資金支持導致標的公司未能完成承諾業績,其不應當承擔業績補償責任之抗辯,該等抗辯會否得到法院支持?
司法實踐中,對該等抗辯基本判斷原則是上市公司有無提供資金支持之合同義務。如果上市公司無提供資金支持之合同義務,則交易相對方以該理由進行抗辯難以得到法院的支持;反之,如果上市公司存在提供資金支持之合同義務,則需要實質判斷上市公司提供資金支持與承諾業績實現是否具有因果關系。

四、實務建議
縱觀前述案例,在盈利預測補償糾紛案件中,發生爭議時,交易相對方主要提出協議無效,不認可專項審核報告,提出上市公司參與標的公司經營管理、上市公司未提供資金支持要求減免補償責任等抗辯觀點。本文結合司法裁判觀點,現就與承諾業績是否實現、標的公司經營管理、上市公司資金支持等有關爭議提出如下實務建議:
(一)關于承諾業績是否實現
如上所述,盈利預測補償協議糾紛案件中,通常發生標的公司原股東對出具專項審核報告的主體及其出具的專項審核報告不予認可的爭議,為此我們建議:
1. 在盈利預測補償協議中明確約定標的公司盈利預測差異的確定方式
示范條文
雙方同意并確認,在補償期限內標的公司每年進行年度審計時,應對當年實現的凈利潤(以下簡稱“實際凈利潤數”)與本協議第【】條約定的承諾凈利潤數的差異情況進行審核,并由負責上市公司年度審計的具有證券業務資格的會計師事務所于標的公司年度審計報告出具時對差異情況出具盈利預測專項審核報告(以下簡稱“專項審核報告”),【補償義務主體】應當根據專項審核報告的結果承擔相應補償義務并按照本協議第【】條約定的補償方式進行補償。
2. 為防止歧義,除明確約定會計師事務所選任主體及資格外,還可在盈利預測補償協議中明確約定標的公司實際凈利潤審核標準
涉及配套資金的示范條文
為避免異議,雙方同意并確認,如《資產購買協議》約定的本次交易配套資金投入標的公司或其子公司使用的,則業績承諾期內相應年度實際投入的該等資金,其融資成本(利息按照【】確定)將在確定實際凈利潤數時予以扣除。
涉及會計準則的示范條文
標的公司的財務報表編制應符合《企業會計準則》及其他法律、法規的規定且與上市公司會計政策、會計估計保持一致,除非法律、法規規定會計準則的調整或上市公司改變會計政策、會計估計,否則在業績承諾期內,未經上市公司書面同意,不得改變標的公司的會計政策、會計估計。
3. 業績補償義務觸發后,上市公司應及時通過函件等方式與標的公司原股東溝通確認,爭取標的公司原股東認可專項審核報告,認可應補償股份數或應補償金額。如果交易相對方對專項審核報告存有異議,應及時與上市公司、會計師事務所溝通并固定相關證據。
(二)關于標的公司經營管理權
如上所述,標的公司所處行業政策調整、市場競爭變化、公司經營決策調整、管理層變動均可能對對賭業績的實現產生影響。在司法實踐中,標的公司原股東經營管理權與對賭業績是否掛鉤、如何掛鉤也存在不同認識,因此我們建議交易各方根據交易地位及商業訴求,明確約定標的公司原股東經營管理權,明確約定標的公司經營管理權與對賭業績是否掛鉤。
1. 作為上市公司一方,基于商業訴求,可明確約定標的公司原股東、核心管理人員負有持續任職義務,同時可明確約定標的公司原股東、核心管理人員的經營管理權與標的公司對賭業績無關。
示范條文
1.1 核心管理人員是指【】。
1.2 為保證標的公司持續發展和保持持續競爭優勢,核心管理人員承諾自本次交易股權交割日起【】個月內應確保在標的公司持續任職,并盡力促使標的公司的員工在上述期間內保持穩定。
1.3 核心管理人員違反上述第1.2條約定的,應將其于本次交易中所獲對價的【】%作為賠償金以現金方式支付給上市公司,除非上市公司或標的公司違反勞動合同法等相關規定解聘核心管理人員、核心管理人員身故或者失去民事行為能力的。
1.4 為避免歧義,各方一致確認,核心管理人員持續任職系核心管理人員義務,并非【補償義務主體】承擔業績補償責任前提條件。
2. 如上市公司為防止過多地讓渡標的公司的經營管理權,削弱上市公司對標的公司的控制,可在盈利預測補償協議中明確約定標的公司經營管理權限,同時明確約定標的公司經營管理權與標的公司對賭業績無關。
示范條文
本次交易完成后,標的公司董事會成員全部由上市公司提名,股東決定產生;董事長由過半數董事選舉產生;標的公司總經理由新任董事長提名,董事會聘任;副總經理由總經理提名,董事會聘任;財務總監由上市公司向總經理推薦,并由總經理提名,董事會聘任。各方一致確認,標的公司經營管理權限安排并非【補償義務主體】承擔業績補償責任前提條件,與補償義務主體是否承擔業績補償責任不具有任何因果關系。
3. 作為標的公司或者標的公司原股東一方應盡量避免股權/資產轉讓對價與標的公司業績掛鉤;如必須掛鉤,應確保標的公司原股東在業績承諾期間對標的公司的經營管理權,明確約定標的公司原股東在業績承諾期間持續行使標的公司經營管理權作為其履行對賭條款的前提。
示范條文
【補償義務主體】向上市公司承擔業績補償責任的前提,是【】對標的公司享有經營管理權,以及由【】擔任標的公司【】。
(三)關于上市公司資金支持
示范條文
盈利預測期間,標的公司系與上市公司完全獨立的法人實體,標的公司的融資行為未獲得上市公司的任何擔保或資金支持,也未考慮本次配套募集資金帶來的任何影響。各方一致確認,上市公司是否向標的公司提供資金支持與標的公司承諾凈利潤是否實現無關,上市公司的資金支持并非標的公司實現承諾凈利潤的前提條件,并非補償義務主體承擔補償義務的前提條件。
注:文章為作者獨立觀點,不代表資產界立場。
題圖來自 Pexels,基于 CC0 協議
本文由“金誠同達”投稿資產界,并經資產界編輯發布。版權歸原作者所有,未經授權,請勿轉載,謝謝!

金誠同達 











