新金融原創自媒體。關注金融科技發展趨勢與金融機構轉型動向。
作者:毛小柒
來源:濤動宏觀(ID:jinrongjianghu123123)
【正文】
預售資金一般被地產開發企業當成資金池來運作,但目前已被各地差異化的預售資金監管制度割裂成一個個小資金池,受到嚴格監管和約束,導致地產開發企業的貨幣資金被嚴重高估。
自2021年下半年地產行業持續陷入危機以來,因預售資金監管不到位而引起的爛尾樓及維權事件便頻頻出現,使得預售資金監管開始引起重視。例如,2021年初西安蘇寧雲著項目監管銀行廣發銀行劃扣項目預售資金用以抵償蘇寧置業開發貸款,導致賬面余額不能足額支付剩余工程建設、項目停工,其背后的原因之一便是購房款并未依規全部存入項目在廣發銀行西安分行的資金監管賬戶。
實際上,2021年以來,為確保轄內項目“不停工、不爛尾”以及地方政府需要承擔屬地責任、防止轄內項目資金被地產開發企業抽調,漳州、廈門、蘇州、無錫、珠海、北京、石家莊、重慶、濟南、天津、青島、西安、成都、南通等多個地區便印發了《商品房預售資金監管辦法》,旨在規范商品房預售資金監管,弱化預售資金的融資功能。
一、何為商品房預售制度?起到的是融資功能
(一)商品房銷售包括現售與預售兩種,前者是指地產開發企業將竣工驗收合格的商品房出售給買受人,并由買受人支付房價款的行為。
商品房預售制度1956年起源于香港(又被稱為“預售樓花”),目前全球主要經濟體均有實行商品房預售制度。雖然我國商品房預售制度正式建立始于1994年先后出臺的《城市房地產管理法》(7月)和《城市商品房預售管理辦法》(11月),但早在1983-1986年期間深圳(即1983年發布的《深圳經濟特區商品房產管理規定》)與上海(即1986年發布的《關于商品房預售工作的幾點通知》)等地便率先開展了商品房預售試點。
(二)1994年11月15日,原建設部發布《城市商品房預售管理辦法》(分別于2001年與2004年進行過修訂),明確商品房預售是指地產開發企業將正在建設中的房屋預先出售給承購人,由承購人支付定金或房價款的行為。
(三)結合各類政策文件與實踐來看,商品房預售實行預售許可證制度,基本條件是要取得四證(即土地使用權證、建設工程規劃許可證、施工許可證以及商品房預售許可證)以及投入開發建設的資金達到工程建設總投資的25%以上。
對于需要達到的工程進度,各地區又有一些差異,基本要求完成主體結構的1/4至2/3之間,也有一些城市要求達到“正負零”。
(四)預售制度的存在本身是為了解決部分地產企業開發資金不足的問題,以加快城鎮住房建設,對地產開發企業而言其起到的是融資功能。當然,在預售制度下,由于購房者是先交錢后拿房,必然會導致一些不可預料的因素和風險出現,因此政策層面對預售資金的監管就顯得很重要。

二、商品房預售的整體政策框架:推動各地建立預售資金監管制度
與商品房預售有關的政策文件主要包括《城市房地產管理法》、《城市商品房預售管理辦法》、《城市房地產開發經營管理條例》和《商品房銷售管理辦法》以及《關于進一步加強房地產市場監管完善商品住房預售制度有關問題的通知》。2010年4月13日,住建部發布的《關于進一步加強房地產市場監管完善商品住房預售制度有關問題的通知》(建房(2010)53號)給出了整體政策框架。具體如下:
(一)鼓勵推行商品住房現售試點。如2021年底恒大提出要推行現房銷售。
(二)各地要加快完善商品住房預售資金監管制度,尚未建立的要加快建立。商品住房預售資金要全部納入監管賬戶,由監管機構負責監管,確保預售資金用于商品住房項目工程建設;預售資金可按建設進度進行核撥,但必須留有足夠的資金保證建設工程竣工交付。
由于《城市商品房預售管理辦法》明確“商品房預售款監管的具體辦法,由房地產管理部門制定”,意味著在預售資金監管方面,各地區基本施行“一城一策”的思路,即各地區基本會出臺相應的“預售資金監督管理辦法”和“預售資金監督管理實施細則”,并按照“重點監管資金+一般監管資金”的框架進行監管。
三、商品房預售資金監管的要點梳理
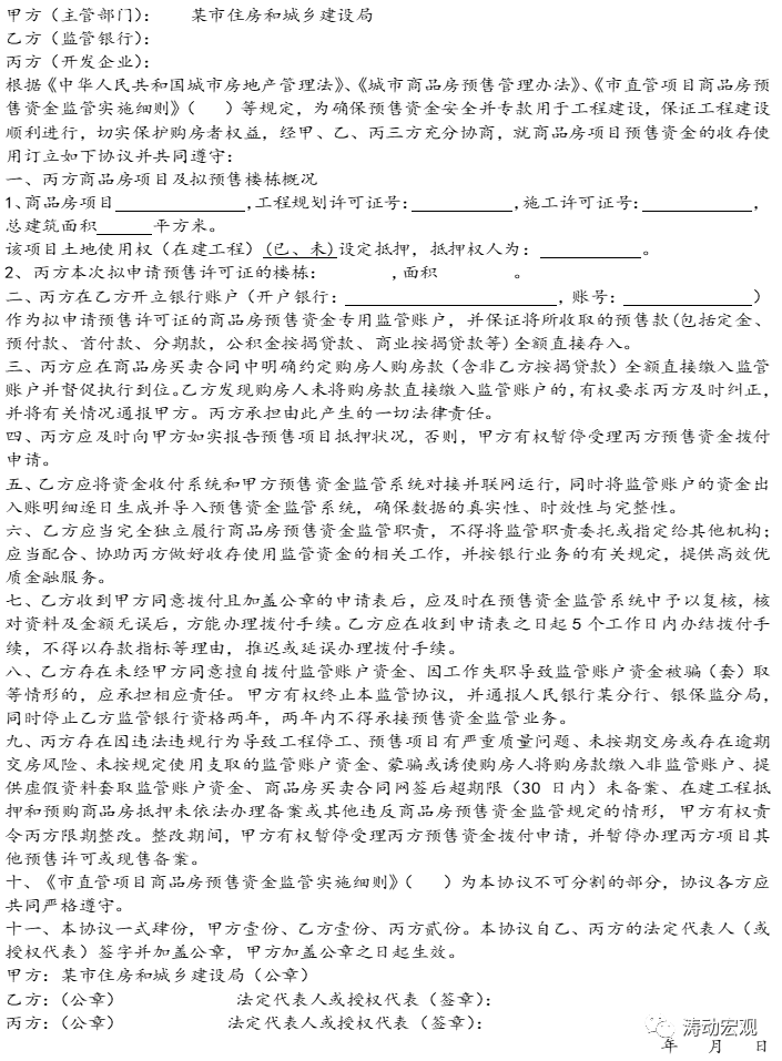
(一)地產開發企業與監管銀行、住建部門三方簽訂預售資金監管合作協議
1、預售資金監管一般會堅持政府指導、銀行監管、多方監督、專款專用、保障建設、節點控制等原則,由各地住建部門主導轄內預售資金監管,各地人行負責辦理商業銀行辦理專用賬戶開立、變更和撤銷業務,各地銀保監局配合住建部門開展行業監管工作、商業銀行開展預售資金監管工作并承擔監管主體責任。
2、商品房預售資金監管需要簽訂預售資金監管協議(由地產開發企業與住建部門、監管銀行共同簽署),預售資金監管協議示范文本以及現金保函示范文本(如有)由各地住建部門與金融管理部門共同擬定。
同時,監管銀行通常還需要與當地住建部門簽訂預售資金監管合作協議。
(二)在監管銀行開立監管賬戶,對預售資金實行全額、全程監管
1、根據預售監管協議在監管銀行開立專用賬戶(亦稱監管賬戶),通常監管賬戶的設立應當遵循一次預售許可證對應一個賬戶的原則。同時商業銀行對預售資金實行全額、全程監管,對用于支付工程建設等費用的預售資金實行重點監管。各地一般亦會要求預售資金應當全部存入監管賬戶,地產開發企業不得直接收存房價款,亦不得提供任何其它預售資金收存賬戶。
需要說明的是,這里也有一些例外,如珠海便明確地產開發企業應當遵循“一個《商品房預售許可證》對應一套賬戶”的原則,一個預售許可證可設立不超過3個預售資金專用賬戶。
2、一般地產開發企業需要在預售方案中明確預售資金監管方案,并提交預售資金監管協議。預售資金監管方案基本需要包括項目重點監管額度、項目用款計劃、專用賬戶名稱和賬號、其他需要說明的情況等內容,其中對用于支付工程建設等費用的預售資金則實施重點監管。

(三)預售資金監管對象:包括按預售合同約定支付的全部預購房款
預售資金是地產開發企業最重要的資金來源,預計占到地產開發項目資金來源的40%左右。預售資金監管遵循全額、全程的原則,即預售款需要全部直接存入專用監管賬戶進行監管,開發企業不得直接收取或另設賬戶收存購房人的購房款。預售資金對象具體包括按預售合同約定支付的全部預購房款,具體包括定金、首付款、購房貸款(按按揭貸和公積金貸款)等等。
(四)監管銀行:多數要求本地有分支機構的銀行,部分地區還會設白名單
多地會要求監管銀行應為本地有分支機構的銀行,并設置一定白名單。如北京要求在中標銀行范圍內選擇,上海臨港要求對監管銀行實行短名單制,濟南要求為預售資金監管系統內的監管銀行。
再比如,寧波要求銀行應為預售項目所屬區縣(市)的銀行,無錫要求在本市范圍內具備保證監管資金安全、規范運行所需的金融管理業務能力及網絡技術條件的銀行,青島要求在各區(市)均設有營業網點的分行級及以上的銀行,漳州要求注冊在漳州中心城區的銀行。
當然也有部分地區要求監管銀行應與貸款行、項目抵押權行一致。例如,太原要求有貸款的商品房預售項目,專用賬戶原則上應開立在提供貸款的商業銀行;設定土地使用權抵押或在建工程抵押的項目,預售人應保證商品房預售資金監管銀行是該項目的抵押權人。
(五)重點監管額度確立存在差異(參照建造成本、工程價款、總預售款等)
預售資金一般分為重點監管資金和一般監管資金。其中,重點監管資金規模一般按照保障項目實現交付的原則進行設定,與工程款金額相當,并根據工程進度情況進行支取。而當預售資金額度超過重點監管資金額度時,超出部分則通常可以自主支取。不過在重點監管額度的確立上,各地區存在一些差異。
目前主要包括按預售款總額基數、以工程造價總額為基數、以固定計價基數以及一盤一策等幾種模式。
例如,北京、濟南、漳州等地區按照每平方米的建造成本來設定,寧波、福州、廈門等地區則按照工程造價款的一定倍數來設定(如寧波為1.30倍、福州和廈門為1.20倍等),太原則按照監管項目總預售款的40%來設定等等。

(六)預售資金用途限于工程建設,實行分節點差異化監管
1、預售資金應當用于有關的工程建設,包括建設施工進度款、設備材料款、法定稅費款等等。對于全裝修的項目,還包括裝修成本等。
2、各地一般會明確預售資金支出款項必須直接轉入相關施工單位和供貨單位,嚴禁繳納土地款、罰金、營銷費用及預售人員工工資等費用。
一般地方政府不允許地產開發企業以支付利息、償還債務的名義提取監管資金。如部分地區要求地產開發企業把項目監管賬戶開立在沒有借貸關系的銀行,以避免監管資金被挪用于支付債務及利息。
但也有一些例外,如上海臨港片區便明確預售資金必須專項用于該項目,包括工程建設及相關的稅費,或用于償還開發貸,不挪作他用。房地產項目預售資金須優先用于工程建設,在此前提下可以視實際情況均衡還貸,完成項目房地產初始登記后預售資金可申請解除監管。
西安地區亦明確預售資金監管是對用于本預售項目的建筑安裝費用、小區內配套設施建設費用、全裝修商品住房項目裝修費用、開發建設費用和償還項目開發貸款等預售資金的監督管理。
3、預售資金監管的期限一般自核發商品房銷售許可證開始,至辦理不動產首次登記后止。同時,在預售監管資金的使用上,一般會按照工程進度的節點差異化監管,主要的工程節點有地上“正負零”、地上1/3、地上1/2、地上2/3、主體封頂、二次結構完成以及取得《建設工程竣工驗收報告》、《建設工程外裝修核驗記錄》、《建設工程竣工驗收備案證》、完成不動產首次登記等等。


(七)部分地區明確可以通過保函來替換對應監管額度
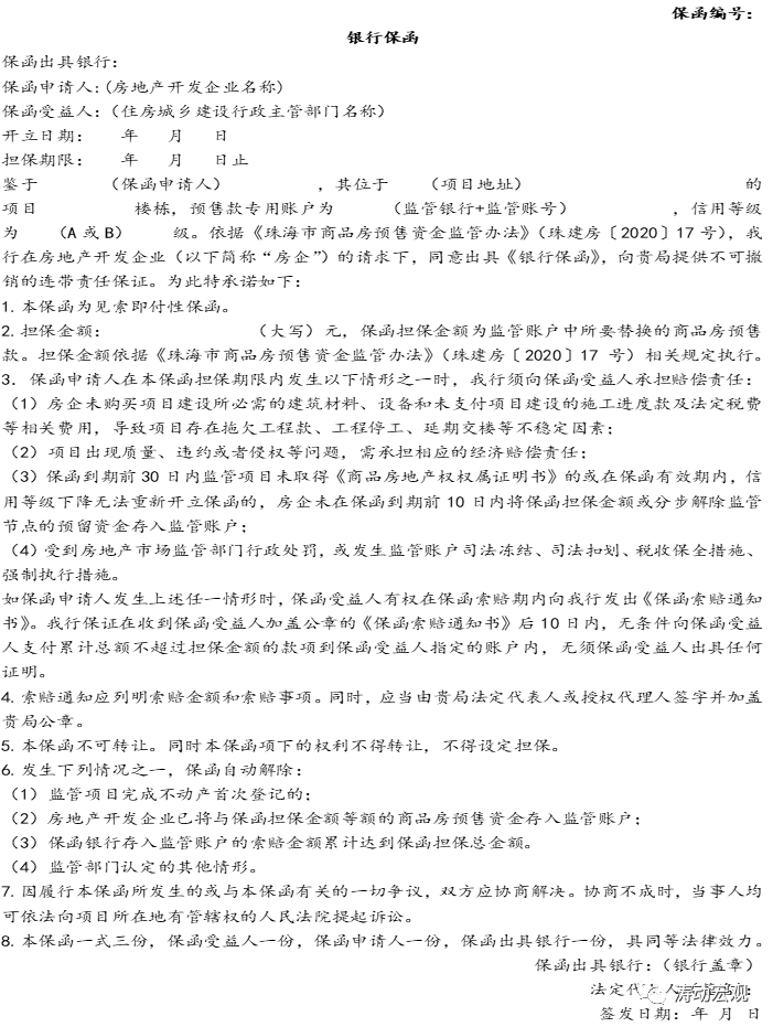
1、目前已有北京、上海臨港、寧波、無錫、石家莊、天津、珠海等地區明確可以通過保函來替換對應監管額度,這里的保函通常指非監管銀行或控股股東出具的保函。例如,北京、天津等。明確可以憑非監管銀行出具的現金保函免除同等額度的監管資金。
當然,也有一些地區對使用保函的地產開發企業設定了一定條件,如無錫明確信用等級評定為城信企業(A級)的地產開發企業可以憑非監管銀行出具的不可撤銷的見索即付現金保函免除同等額度的重點監管資金額度。
再比如,石家莊明確從事房地產開發三年以上、服從行業管理、積極解決購房人合理訴求的房地產開發企業可通過銀行保函方式替代同等金額的重點監管資金。對于新成立的房地產開發企業,由其控股公司(成立三年以上)出具股權證明并承諾承擔連帶責任的,也可申請保函方式。
2、珠海在保函方面的規定比較詳細。具體看,珠海明確地產開發企業及其控股企業連續3個年度內未受到住建部門行政處罰,且未發生監管賬戶司法凍結、司法扣劃、稅收保全措施或強制執行措施的,可憑銀行保函等額替換與其誠信等級相應額度的商品房預售資金。商品房預售資金撥付時,
對于第一階段(工程日常進度款階段),至少預留10%商品房預售款:(1)A級企業,銀行保函可替換95%的可撥付商品房預售款;(2)B級企業,銀行保函可替換90%的可撥付商品房預售款;(3)C級和D級企業不能使用銀行保函。
對于第二階段(封頂、主體結構驗收備案、規劃驗收合格、竣工驗收備案解除階段):(1)A級企業,銀行保函可替換95%的商品房預售資金預留額度;(2)B級企業,銀行保函可替換90%的商品房預售資金預留額度;(3)C級和D級企業不能使用銀行保函。

(八)部分地區對地產開發企業進行了信用分類,并適當調整監管容忍度
部分地區對地產開發企業進行了信用分類,針對不同信用層級的地產開發企業采取不同的監管舉措和容忍度。
例如,上海臨港新片區明確對地產開發企業實行黑名單制,對于進入黑名單的房地產企業在名單管理期限內暫停網簽業務、一年內不得辦理房地產預(銷)售相關手續、一年內不得在新片區參與任何房地產土地招拍掛活動。
再比如,太原則提出可以根據預售人資質動態考核及信用評價情況,適當提高或降低重點監管資金額度。如信用等級評價為A的預售人、可降低5%的重點監管資金額度,信用等級評價為C的預售人、增加5%的重點監管資金額度。
四、預售資金監管領域的一些亂象簡述
預售資金在地產行業中起到的作用是融資功能,雖然政策層面明確要求對預售資金全額、全程監管,且一個預售許可證只能對應一個監管賬戶,但實踐中預售資金監管領域的亂象卻頻繁發生。
(一)預售資金沒有全部打入監管賬戶,而是直接打入了地產開發企業的自用賬戶,不受監管。這其中的背景在于購房者對預售資金監管制度不是很了解,且一些開發商利用購房者急于購房或僥幸的心理,通過各種方式誘導購房者將購房款項打入自用賬戶,從而規避監管。
(二)部分開發商通過與關系戶合作,即將未竣工的房子拿去向關系戶融資,這樣既不需要辦證、也不需要辦理網簽,自然也就不受預售資金監管制度的約束。還有一些開發商會通過虛報或瞞報工程進度、調整工程造價、調整車位價格來規避備案價格等方式調控監管額度。
(三)很多地區對監管銀行的要求是唯一的,但對于監管銀行與按揭貸款銀行、抵押權銀行是否一致或是否僅限于1家并沒有硬性要求,導致開發商可以利用監管銀行與非監管合作銀行之間的博弈關系,挪用預售資金。
五、預售資金監管力度的強弱體現著政策的松緊
(一)商品房預售制度的作用是融資功能,其存在對于緩解地產開發企業資金緊張、盤活在建項目、促進住房供給起到了很大作用。與此相對應,預售資金監管力度的強弱則體現著政策的松緊,若預售資金監管力度強化,則意味著預售制度的融資功能被削弱。這種強化可以體現在很多方面,如監管資金的取用規定(自行提取、向監管銀行申請提取或向監管部門申請等)、監管額度的確立、用途范圍與各節點的確定、保函的適用以及不同信用資質地產開發企業的要求等。
(二)過去很長時期,部分地產企業通過自有賬戶收取購房款、通過虛報或瞞報工程進度無序支取預售款等方式挪用預售資金的現象增加了項目完工與交付的不確定性,同時2021年下半年以來地產行業危機持續發酵,所以我們看到2021年以來多地加強了轄區預售資金監管,以保障項目的順利完工與交付。
(三)預售資金是地產開發企業最重要的資金來源,預計占到地產開發項目資金來源的40%左右,可見預售資金提取的難易,將會直接影響到地產企業的正常運營。由于預售資金制度體現為屬地管理,因此各地政策不一的現狀以及諸多層面博弈的現實導致預售資金監管在過去很長時期存在監管真空地帶,地產開發商通常對預售資金有一定的自主權,一般情況下只要監管賬戶中預留一部分工程款,則各地政府很少會干預剩余資金的使用。為此,位于各地的預售資金通常被地產開發企業作為資金池,由集團統一調配使用,用于支付土地款、員工工資、償還債務等等。
(四)預售資金監管的存在導致地產開發企業的賬面貨幣資金容易被高估,并影響市場對地產開發企業的風險預判準確性,這大概也是為什么賬上趴著幾百億的資金,卻無法償付幾個億的美元債。預售資金監管力度的強化雖然對項目完工交付起到了一定保障作用,但同時也破壞了地產開發企業的資金池運營模式,將地產開發企業全國一統的資金池割裂為一個個城市的小資金池,使得不同項目資金池之間無法相互調劑,對地產開發企業流動性的沖擊顯然很大。
(五)雖然加強預售資金監管很有必要,但這其中的度需要準確把握,在市場預期不穩的情況下,加強預售資金的監管可能會導致連鎖反應,破壞了地產開發企業自身的資金循環,使得商業銀行在發放開發貸以及建筑企業墊資方面不再積極,導致地產開發企業將保持現金流提升至重中之重的地位,能不開工的項目會盡量不開工,能拖延的則盡量拖延。
(六)在地產行業抒困導向已比較明確的背景下,靈活調整預售資金監管政策顯得很有必要,特別是對于不同信用資質的地產開發企業需要采取不同的監管容忍度,以形成鞭策效應,同時還有助于推進后續工程建設。某種程度上,對于通過保函、擔保等方式替換相應的資金監管額度應在部分地區得到推廣,且提供保函或擔保的主體應進行靈活調整,如不局限于銀行及控股股東(可以考慮到擬收購項目的并購方等主體納入)等。
不過無論短期如何調整,中長期來看,預售資金監管政策力度的強化均是比較明確的,這對于推動現房銷售、弱化預售制度的融資功能是必要的。
六、預售資金監管協議
(一)附件1:某市直管項目商品房預售資金監管協議(范本)

(二)附件2:某市銀行保函(范本)

注:文章為作者獨立觀點,不代表資產界立場。
題圖來自 Pexels,基于 CC0 協議
本文由“任博宏觀倫道”投稿資產界,并經資產界編輯發布。版權歸原作者所有,未經授權,請勿轉載,謝謝!
原標題: 一文讀懂商品房預售資金監管制度

任博宏觀倫道 











