新金融原創自媒體。關注金融科技發展趨勢與金融機構轉型動向。
作者:毛小柒
來源:濤動宏觀(ID:jinrongjianghu123123)
【正文】
本文聚焦閩系地產企業世茂系。

一、世茂系近期動態簡述:2021年11月以來輿情持續發酵
(一)“與部分信托公司商談信托產品展期”事件引發市場關注
2021年11月4日,網傳“世茂旗下公司正與陸家嘴信托就延長其借款的還款期進行商討”,引發世茂系股債紛紛大跌。隨后2021年11月5日,陸家嘴信托與世茂相繼發布澄清公告,并啟動對股票與債券的回購舉措。不過,這一傳言還是引起了市場對世茂基本面的關注,表明其流動性情況有一定程度的緊張。

同時除陸家嘴信托外,與世茂系有展期傳聞的信托公司還包括民生信托、國通信托,據悉世茂系與這些信托公司的展期工作已得到解決。
(二)遭上交所問詢,承認面臨短期流動性問題
2021年12月14日,上交所向世茂系相關公司發布了監管問詢函。隨后2021年12月17日、18日與2022年1月10日,世茂的主體評級被相繼下調。2021年12月30日,世茂股份、上海世茂建設發布對上交所的問詢給予回復,承認了受行業政策影響、融資渠道受限影響、信用評級調整以及債務結構安排、資金持有、變現能力等因素影響,其流動性短期承壓。
(三)正考慮出售部分資產以降低負債水平
2022年1月11日,針對市場傳言世茂集團未履行其于某基金下的財務責任事宜,世茂集團發布澄清公告稱某基金下的借款人并非其附屬公司,其兩家附屬公司已就基金下的借款人的財務責任提供擔保、借款人及基金正討論還款安排,同時其目前無到期應付的資產擔保證券、亦未就出售上海世茂國際廣場訂立初步協議,且正與若干潛在買家就出售若干物業進行討論,以在合適條件下會考慮出售部分資產以降低本集團的負債。意味著世茂系實際上正在處置相關資產。

二、世茂系基本情況簡述
(一)關鍵人物:許榮茂、許世壇、許薇薇等許氏家族三劍客以及湯沸
1、世茂系由許氏家族控制,分別為1951年出生的許榮茂(核心)、1978年出生的許世壇(許榮茂之子)和1975年出生的許薇薇(許榮茂之女以及許世壇的姐姐)。其中,許榮茂分別擔任世茂集團與世茂股份的董事長,而許世壇則擔任世茂集團的董事會副主席、總裁以及世茂服務的董事長和世茂股份的董事。
許氏家族的成員還包括許榮茂的侄子許世永,其目前擔任北京世茂房地產開發的董事、總經理。最早于2000年3月成立的世茂投資(借殼上海萬象上市的主體)便是由許世永(持股93.33%)和王莉莉(持股6.67%)共同出資。不過目前許世永似乎已離開世茂系的核心。
3、實際上,在世茂系中,還有一位關鍵人物,即1970年出生的湯沸,其目前擔任世茂集團的執行董事、副總裁兼財務總監和世茂股份的監事長,同時還擔任世茂金融投資控股集團的董事長、總經理。
(二)三家核心上市主體:分別為世茂股份、世茂集團控股和世茂服務
世茂系共有三家上市主體,分別為1994年2月借殼上市的世茂股份(A股)、2006年7月上市的世茂集團控股(港股)以及2020年10月上市的世茂服務(港股)。從市值上看,世茂集團、世茂股份和世茂服務分別為215億港元、140億元人民幣和141億港元,最新股價分別為4.63人民幣/股、3.74人民幣/股和4.64人民幣/股。其中,許榮茂任世茂集團和世茂股份的董事長,許世壇任世茂集團的董事會副主席、執行董事和總裁以及世茂服務的董事會主席、執行董事,許薇薇則世茂股份的副董事長。

(三)兩家實際運營主體:分別為世茂股份和上海世茂建設
世茂系的核心主體雖然是世茂集團控股、世茂股份、世茂服務等三家上市主體,但其實際運營主體則主要有兩個,分別為世茂股份、上海世茂建設兩個。同時,上海世茂建設旗下的上海世茂金融投資控股集團亦非常重要。
1、上海世茂建設是由世茂集團控股的主要地產開發運營主體,目前納入其并表范圍的子公司約有700家,其中比較重要的子公司主要為南京世茂新領航置業、杭州世茂嘉年華置業、南安世茂新里程置業、寧波世茂新領航置業、泉州世茂新發展置業、紹興世茂新里程置業、青島世茂世悅置業、寧德金世通房地產開發、福州世茂新城房地產開發、蘇州世茂置業。
2、上海世茂股份與世茂體系內最早的上市公司,對外投資企業數量達到200家,比較重要的主體有南京世茂房地產開發、蘇州工業園區世茂世紀置業、蘇州工業園區世茂湖濱置業、杭州禾睿房地產開發、前海世茂發展(深圳)。
(四)三家發債主體:分別為世茂集團、世茂股份與上海世茂建設
世茂系本身有三家發債主體,分別為世茂集團、世茂股份與上海世茂建設,前者既發行海外債、亦發行國內債,世茂股份與上海世茂建設發行國債。
(五)金融板塊:擁有多家融資租賃、商業保理等類金融機構
世茂系體系內有融資租賃、商業保理、小貸、融資擔保、互聯網金融、私募股權等諸多類金融機構,主要由世茂集團和上海世茂金融投資控股集團負責。其中,上海世茂金融投資控股集團由世茂系老將湯沸掌舵。

(六)市場地位:位于市場前15強,但2021年銷售數據下降10%以上
從市場地位來看,世茂集團在中國地產行業中排名大致在15強左右。2020年世茂集團按銷售金額和銷售面積分別達到2404.20億元和1371.10萬平方米,分別位列地產行業第10和第14強。不過2021年世茂集團的銷售金額和銷售面積分別為2160.70億元和1227.50萬平方米,分別下降10.13%和10.47%,市場排名亦進一步下降至第14位和第18位。
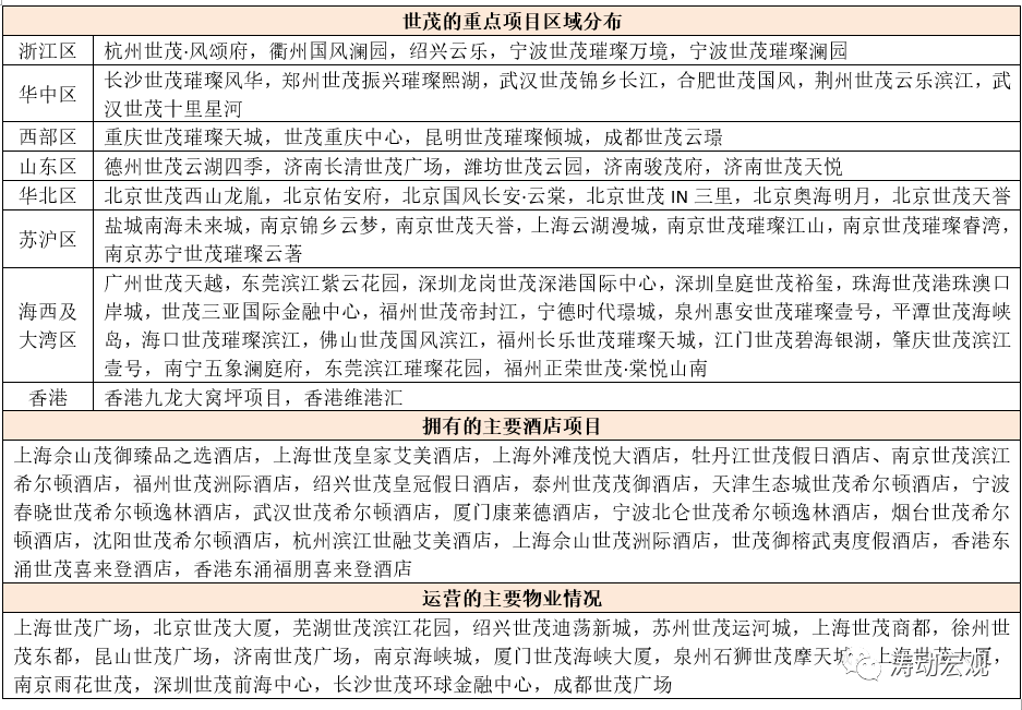
(七)重點項目區域分布情況
截至2021年6月底,世茂系共擁有424個項目、7283萬平方米(權益前)的土地儲備,不過其重點項目主要分布在浙江、華中、蘇滬、西部、山東、華北、海西及大灣區、香港等八個區域。同時擁有20個主要酒店(2021年上半年貢獻收入達到9.72億元)和20個商業物業(2021年上半年租金收入為6.29億元)。
三、總體發展歷程簡述:開啟“濱江模式”+兩次借殼上市
(一)1951年出生于福建石獅的許榮茂是世茂系的核心,改革開放前后其在香港及內地形成原始資本積累,并于1989年轉戰房地產,因相繼開發了振獅大酒店、振獅經濟開發區和閩南黃金海岸度假村等項目而名聲大噪,1991年曾轉去澳洲一段時期(其子許世壇留學澳洲也正是基于這個背景),1992年重新回到國內,其先前開發的項目坐地升值給許榮茂奠定了進一步擴張的基礎。
1994年起,許榮茂又先后在北京開發了北京亞運花園、華澳中心、紫竹花園、御景園等項目。
(二)2000年3月,許榮茂在上海注冊成立上海世茂投資發展有限公司(即世茂集團的前身),開始轉戰上海。在上海,許榮茂因在黃浦江沿岸建造首個住宅(即世茂濱江花園),而開創了“濱江模式”(即在主要河流沿岸開發),成為上海豪宅的代名詞,其亦被稱為“豪宅教父”。
(三)2000-2001年期間,許榮茂完成兩次借殼上市,實現資本市場蛻變:
1、2000年8月8日,上海世茂投資發展以2.8779元/股的價格受讓上海市黃浦區國有資產管理辦公室持有的6250萬股萬象集團(旗下擁有品牌恒源祥),受讓后世茂投資持有萬象集團26.43%的股票,成為第一大股東,并于2001年4月26日將其更名為世茂股份。與此同時上海世茂投資發展還受讓了萬象國際廣場,并將其更名為上海世茂國際廣場。
2、2001年11月22日,世茂集團以6000萬港幣的對價收購了香港主板的上市公司東建科訊69.74%的股份,并將其更名為世茂中國控股有限公司。
(四)2003-2010年期間,世茂系的作業區域開始在全國范圍內鋪開,相繼進入福州、南京、武漢、煙臺和廣州,開啟了在福建及海西經濟區、長三角、中西部、環渤海和粵港澳大灣區的布局。同時,2004年世茂也開始涉足酒店業、2005年世茂物業成立、2006年世茂房地產于香港上市、2009年世茂股份成為世茂房地產控股子公司。
(五)世茂系在金融領域中的動作也非常頻繁。
1、2011年11月,上海世茂金融控股集團注冊成立,由世茂系的老將湯沸掛帥,負責世茂系金融板塊,對外控股商業保理、融資租賃、融資擔保、私募基金、互聯網金融等33家主體。
2、2016年9月,世茂集團以7.37億港元的對價認購民信金控16.70%的股權,成為其第二大股東,后者相應更名為世茂中國(0273.HK),同時委派世茂國際控股的副主席兼總裁許薇薇擔任其非執行董事。
3、2017年9月29日,中信銀行公告稱其旗下信銀國際計劃以每股認購價2.99元發行30.28億股新股(占增發后股份的25%),并引入香港天元、香港冠盛、安信信託、至選及雅選等5名財務投資者,涉及金額約90.53億元。其中,至選及雅選的實控人為許榮茂(對價為21.72億元、各持股3%)。
(六)2017年,許榮茂以2000萬美元(約1.3億人民幣)的對價收購了流失海外的《絲路山水地圖》,并將其無償捐贈給故宮博物院,而許榮茂本人也成為了2018年狗年春晚的明星。隨后故宮文創品牌便落地世茂在上海、廈門、濟南、石獅的購物中心,紫禁書院落地福州世茂云上鼓嶺小鎮。
(七)2020年,世茂房地產正式更名為世茂集團。
四、世茂系財務及債務情況
(一)總資產超6200億元、土儲略有下降、貨幣資金超800億元
截至2021年6月,世茂集團總資產達到6266億元,連續多年處于上漲態勢中。同時世茂集團的貨幣資金(含受限)余額達到824億元,不過真正非受限的貨幣資金(按25%的比例計算)可能只有200億元,若按照2021年下半年預售資金監管趨嚴的態勢來看,則世茂系真正可動用的資金會更少。
(二)帶息債務超1600億元,隱性債務超1800億元
截至2021年6月,世茂系的有息債務規模達到1645億元,其中短期借款與長期借款分別為444.43億元和1200.71億元。除以上有息債務外,還應關注到兩類隱性債務,即少數股東權益和應付款,2021年6月底的數據分別為723億元與1083億元(合計達到1806億元)。

(三)2019年以來,世茂集團均未踩三道紅線,且融資成本比較低
如果從三道紅線來看,世茂無疑是一家還不錯的地產企業。截至2021年6月,世茂集團的凈負債率達到50.90%、剔除預收款后的資產負債率達到68%、現金短債比達到1.19,實際上2019-2020年期間世茂集團亦均未踩三道紅線。
除三道紅線均未踩外,世茂系的另一個特征是融資成本相對比較低,2019年以來其綜合融資成本僅5.60%。

(四)存量債券(不含ABS)32只,余額合計超過660億元,發債成本低
1、截至2021年底,世茂集團共有存續境外美元債8只(余額合計達到64.20億美元)、世茂股份共有存續信用債15只(余額合計達到113.85億元)、上海世茂建設共有存續信用債9只(余額合計達到137.34億元)。
2、進一步展望2022年來看,一季度到期債券余額28.50億元(由世茂股份發行的兩只債券)、二季度到期債券余額為4.75億元(由世茂股份發行的1只債券)、三季度到期債券余額為10億美元(由世茂集團發行的1只債券)與19.50億元人民幣(由世茂股份發行的兩只債券)、四季度到期15.34億元人民幣(由世茂股份發行的1只債券和上海世茂建設發行的1只債券)。
特別是從發債成本來看,世茂集團也比較低,遠低于其它地產企業,2021年其發行的三只美元債成本分別僅有3.98%、5.20%與3.45%。
五、世茂系現在處于什么狀況
根據世茂系對上交所問詢的回復,可以大致了解目前世茂系的現狀。
(一)財務情況:未受限資金僅有150多億元
截至2021年11月末,世茂集團未經審計的銷售簽約金額為2578.90億元、賬面資金余額約為690億元(約529億元的預售資金受到預售監管限制)。也即意味著其未受限資金實際上只有161億元。
(二)正在采取的一些措施
目前世茂盛系正采取一系列措施緩解其面臨的短期流動性問題,具體包括,
1、加速按揭、銷售回款等資金的回籠,調整存量債務結構
截至2021年11月底,世茂集團應收賬款余額約為590億元,目前其正與銀行、公積金中心、房地局、購房人、債務人之間就按揭、應收賬款的放款和催收工作進行磋商,以推動按揭、銷售回款等資金的回籠。
同時世茂系還會通過加強與金融機構、債權人的溝通來爭取支持和繼續合作,以便妥善安排存量債務,緩解債務壓力。
2、主動調整經營策略和進行戰略收縮
(1)目前世茂已暫停了全國范圍內新項目的獲取,并加大對現有項目的分析,以便集中資源開發建設產品溢價高、銷售去化快的項目,同時暫緩持有類物業的開發以節省工程開支。實際上目前世茂系的存量貨值還很可觀,如已取證可售庫存貨值約1320億元、已開工未獲預售證貨值約1120億元,合計達到了2440億元。當然,這也意味著其已完工未交付項目、未完工項目其實也比較可觀,項目所在地的三保壓力應還比較大。
同時,世茂還在不斷縮短管理鏈條,合并部分區域、城市公司,剝離非必要業務,減少中間環節,并精細化人員配置、降低人力資源成本。
3、加快資產處置與債權回收
目前世茂系已啟動位于一、二線核心城市優質經營性資產的處置工作,以便能夠快速回籠資金、降低負債,2022年其對資產處置的力度和規模還會進一步加強,同時亦會加強各類經營性債權的清理和回收。
六、陷入困局的世茂帶有典型的行業印跡,存在被錯殺的可能
(一)整體上看,雖然世茂系目前正在采取加快推盤進度、處置項目股權和資產等措施緩解流動性壓力,但具體進展和實施效果仍有待進一步觀察。考慮到2019年以來三道紅線均未踩線,以及融資成本相對較低,因此如果數據沒有造假的話,世茂應算是目前出險地產企業中表現最為優秀的。
(二)從這個角度看,世茂陷入流動性困境應是整個地產行業的寫照,帶有典型的行業印跡,是整個行業系統性風險的具體體現,而非個體風險,一定程度上可能存在被錯殺的嫌疑。很顯然,連世茂這樣一家地產企業也無奈陷入流動性危機,意味著目前地產行業政策的確到了需要糾偏的關鍵節點。
(三)如果政策層面能有一定支持,如預售資金監管有一定彈性空間、銷售方面能夠有所突破、融資端壓力有一定緩和,則世茂所面臨的困局應會得到解決。例如,截至2021年11月底,世茂集團貨幣資金余額約為690億元,但其中有529億元受限。再比如,截至2021年11月底,世茂已取證可售庫存貨值約1320億元、已開工未獲預售證貨值約1120億元,合計達到了2440億元,因此若1320億元的貨值能夠快速實現去化,則很大程度上能夠解決世茂的問題。
注:文章為作者獨立觀點,不代表資產界立場。
題圖來自 Pexels,基于 CC0 協議
本文由“任博宏觀倫道”投稿資產界,并經資產界編輯發布。版權歸原作者所有,未經授權,請勿轉載,謝謝!
原標題: 拆解世茂

任博宏觀倫道 











