西政資本--西政地產、金融圈校友傾心打造的地產、資本運作平臺,為您提供最全面、最專業的地產、金融知識及實操干貨!微信公眾號ID:xizheng_ziben
作者:朱梅胤
來源:零壹財經(ID:Finance_01)
今年以來,房地產行業可謂是動蕩不安。年初央行和銀保監會為解決房貸杠桿率過高的問題便設置了“兩道紅線”政策,到下半年之后行業頻頻出現債務違約等事件,與眾多房企紛紛尋求補救之措不同,曾經的房企巨頭萬達商業集團早在2017年起就已經開啟了去地產化之路, 2019年底,萬達商業已徹底將房地產業務剝離,成為純粹的商業管理運營企業。
近期,珠海萬達商業(下稱“萬達商管”)正式向香港聯交所遞交了招股書,擬面向全球發行股份,募集資金主要用于投資、收購、擴大在管物業面積,改造場景、硬件,戰略投資等,股東包括騰訊、螞蟻、中信資本、碧桂園等諸多明星企業。
一、再度赴港,珠海國資加持助力
實際上,這次已經不是萬達商管第一次申請上市了,早于2014年就以當年最大規模IPO的身份首次登陸港交所,但由于市場對于萬達商業的盈利模式存疑,上市當天便破發,隨后股價持續低迷,最終在兩年后便在港交所黯然退場。
2015年開始,萬達商業便開始尋求A股上市機會,擬募資120億元,然而受到全國樓市限購、限貸等調控新政的影響,房地產行業準入門檻得到提高,結果就是萬達商業被拒之A股門外6年之久。
終于在2021年3月,萬達商業撤回A股IPO申請,并成立了本次赴港IPO的主體——萬達商管,再度謀求港股上市。
此次上市與以往有著明顯的不同,一是獲得珠海國資委出資30億元入股,3月29日,萬達商業集團與珠海市政府簽署協議,萬達商管也正式落地珠海橫琴。
二是模式的轉變,萬達商管由之前傳統的房地產、重資產模式,轉向輕資產的物業服務概念地產。自2019年底房地產業務剝離之后,又于2021年3月表示“基于對自身戰略的研判,萬達商業決定對本公司從事輕資產商業運營、科技、數據、人員等相關資源進行重組,以盡快實現境內外上市。”此次重組之后,大連萬達商業則掌握萬達商管的實際控制權。而萬達商管也將全面負責已開業的368個萬達廣場、在建的155個萬達廣場以及今后發展的所有萬達廣場的運營管理。
在控股方面,大連萬達商業、珠海萬贏、銀川萬達分別直接持股69.99%、8.83%、0.01%,其余投資者持股21.17%。
圖1 萬達商管重組后的公司架構

數據來源:萬達商管招股書、零壹智庫
在估值上,萬達商管同樣獲得了不錯的資本溢價,按照碧桂園物業在2021年7月入股時的估值計算,對珠海萬達商管的估值達到1800億元。
當前房地產行業的兩個方向——傳統地產開發和商管,傳統地產正經歷著一道關鍵的坎,而萬達商管已經在積極轉向第二戰場欲再度起航。
二、營收增長,難掩凈利滑坡
萬達商管作為目前國內最大的商業運營服務提供商,主要業務是為商業廣場提供運營服務,包括商業管理服務(包括開業前咨詢、運營管理服務等)、物業管理服務(包括安保、清潔、維修等服務),及增值服務(包括空間管理、公共區域管理、宣傳推廣等)。截至2021年6月30日,共管理380個商業廣場,管理面積達到5420萬平方米,近三年平均出租率達到98.8%。
根據弗若斯特沙利文的數據顯示,截至2020年年末,萬達商管在管建筑面積排在中國乃至世界第一的位置,超過中國第二名至第十名的總和;儲備建筑面積以及管理第三方商業廣場數量皆位于首位。
圖2 萬達廣場全國分布情況

資料來源:克而瑞地產研究中心
萬達商管在運營模式上采用了委托管理和租賃運營兩種方式,其中委托管理模式主要表現為萬達商管全權負責管理商業廣場。而租賃運營模式主要表現為從業主處承租,并將商業廣場內的商業空間出租于商戶,同時全權負責管理商業廣場。
表1 萬達商管兩種運營模式對比

數據來源:萬達商管招股書、零壹智庫
在委托管理模式之下,萬達商管收入主要包括運營管理服務費、開業前咨詢服務費、物業管理服務費等。而在租賃運營模式之下,除了上述費用之外還有來自于商戶租金的收入。
圖3 萬達商管近幾年兩種模式業務收入(億元)及占比情況

數據來源:萬達商管招股書、零壹智庫
萬達商管2018年至2020年的租賃運營模式收入得到快速增長,主要原因一是第三方管理項目的數量明顯增長,由2018年的23個增長至2020的79個;另一方面2020年由于嘗試將母公司旗下的55個項目也轉為租賃運營模式,因此當年租賃運營模式收入占比大幅提升。不過目前企業280個母公司集團商業廣場仍然轉為委托管理模式,僅118個在管獨立第三方商業廣場中有82個所采用的是租賃運營模式管理。
萬達商管的三種業務在不同模式之下對公司的營收貢獻也不盡相同。
圖4 委托管理模式不同業務收入情況(億元)

數據來源:萬達招股書、零壹智庫
在委托管理模式之下,物業管理服務一直為主要營收來源,收入占比均達到50%以上,而商業管理服務在2021年上半年由不足1億元的營收水平猛增至9.05億元,主要是因為2018年至2020年,委托管理模式下萬達商管并未對運營管理服務收取費用,僅對開業前的咨詢服務進行收費,因此營收較低,自2021年5月開始對運營管理收取服務費以致該部分營收猛增。
圖5 租賃運營模式不同業務收入情況(億元)

數據來源:萬達招股書、零壹智庫
而在租賃運營模式之下,業務收入構成則存在著明顯的差異,其主要營收來自于商業管理服務及租賃業務(主要為對商戶的租金),2018年至2020年該業務復合增長率高達136.77%,而物業管理服務也有著不錯的營收貢獻情況。
整體來看,2018年至2020年企業營收分別為110.23億元、134.37億元和171.96億元,2020H1和2021H1也分別達到了74.53億元和106.36億元。企業三項業務收入均呈現穩步增長的態勢,但商業管理服務及租賃收入上升更加明顯,因此占比持續提高,物業管理服務收入依托企業在管面積穩定增長,仍是企業發展的主要方向。


數據來源:萬達商管招股書、零壹智庫
在盈利指標上,萬達商管歸母凈利潤出現了連年下滑的局面,從2018年的20.22億元下降至2019年的12.48億元,2020年進一步降至11.12億元,2021年上半年同樣同比下降19.7%。毛利率企穩有所回升,今年上半年達到42.43%,創下近三年新高;銷售凈利率同樣出現了下滑情況,上半年已經低至6.16%,與高毛利水平不相匹配,主要是由于今年上半年企業為調整運營模式,出售附屬公司從而你導致虧損13.2億。
三、布局商管,企業多方承壓
如果單單從營收狀況來看,萬達商管近年來交出了一份不錯的成績,但值得注意的是,招股書顯示,萬達商管有接近70%的營收仍來自于母公司集團項目,而在政策監管之下萬達已經很難像過去那樣進行地產開發,或將成為其營收增長的一大掣肘。
不僅如此,萬達商管同樣面臨著來自于其他方面的壓力。
一是其較高的負債,招股書顯示,2018年至2020年,資產負債率分別為80.5%、80.4%、95.8%,2021年上半年資產負債率則為80.4%。整體資產負債率保持穩定,2020年達到95.8%主要是因為其在當年派息達51.78億元。
圖7 萬達商管近年來部分財務比率

資料來源:萬達商管招股書
根據國家統計局數據顯示,TOP500房企2020年資產負債率均值為78.77%,受“三道紅線”監管影響,較上年下降0.89pct,為2012年以來首次下降。換言之,即使是現在已經去地產化專心做輕資產運營的萬達商管,其資產負債率仍高于房企均值水平。
二是其來自于盈利的壓力。招股書顯示萬達商管主要股東正背負著三年的對賭協議,協議要求萬達商管在2021年至2023年三年間凈利潤分別達到51.9億元、74.3億元和94.6億元,如未達成,則大連萬達商業及珠海萬贏將以零對價轉讓有關數量的股份或向投資者支付現金以作為補償。若以今年上半年萬達商管的6.56億元的凈利潤參考,目前僅完成目標的12.6%,今年能否達到51.9億元的凈利需要打一個問號。
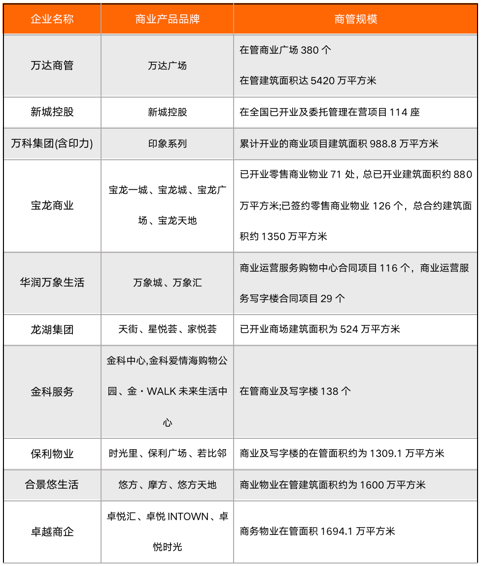
三是來自于商管這一賽道的競爭局面。今年以來商管賽道布局明顯呈現出加速跡象。一方面是商管屬性的公司紛紛擁抱資本市場,星盛商業(6668.HK)、中駿商管(0606.HK)相繼掛牌,瑞安新天地也同樣遞交招股書尋求上市。另一方面是物管公司在商管板塊的投資同樣頻繁,今年碧桂園服務、龍湖智慧服務、遠洋服務等物管公司都在強化商管業態布局。隨著房地產行業進入“存量時代”,資產輕型化趨勢逐步強化,而商管服務在順應轉型趨勢的同時,可以拓展新的資產價值,為行業帶來新的增長曲線,在這一賽道將迎來競爭新局面。
表2 部分企業商管布局情況

資料來源:克而瑞地產研究中心、零壹智庫
不可否認的是,目前的萬達商管仍是商管界的巨頭,無論是從管理規模、客流量、合作商戶數量來說都是獨一檔的存在,其大量的線下流量數據為其最大的競爭優勢。但是在多方壓力之下,即使能夠成功登陸港交所,萬達商管能否復制曾經的輝煌還需要進一步的考驗。
注:文章為作者獨立觀點,不代表資產界立場。
題圖來自 Pexels,基于 CC0 協議
本文由“零壹財經”投稿資產界,并經資產界編輯發布。版權歸原作者所有,未經授權,請勿轉載,謝謝!

零壹財經 











