觀點(www.guandian.cn)向來以提供迅速、準確的房地產資訊與深度內容給房地產行業、金融資本以及專業市場而享譽業內。公眾號ID:guandianweixin
作者:小債看市
來源:小債看市(ID:little-bond)
秦漢集團及子公司存在債務及票據逾期和被執行、限制高消費或失信被執行案件,或對公司再融資能力產生一定不利影響。
01逾期
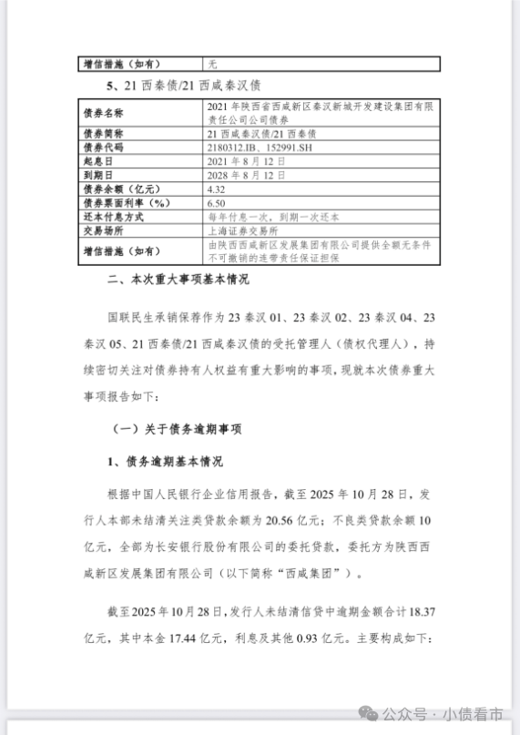
11月7日,債券受托管理人公告稱,截至2025年10月28日,陜西省西咸新區秦漢新城開發建設集團有限責任公司(以下簡稱“秦漢集團”)未結清信貸中逾期金額合計18.37億元。

債務逾期公告
公告顯示,根據上海票據交易所披露的承兌人逾期名單,秦漢集團子公司西咸新區秦漢新城天馬城文化旅游發展有限公司(以下簡稱“天馬城文旅公司”)和西咸新區秦漢資產運營管理有限公司(以下簡稱“秦漢運營公司”)存在票據逾期記錄。
截至2025年10月末,天馬城文旅公司票據逾期余額為40384.44萬元,秦漢運營公司票據逾期965萬元。
根據全國法院失信被執行人名單信息公布與查詢平臺等網站查詢結果,秦漢集團共有1項失信被執行案件,案號為(2025)陜0404執1493號。
秦漢集團及子公司存在債務及票據逾期和被執行、限制高消費或失信被執行案件,或對公司再融資能力產生一定不利影響。
《小債看市》統計,目前秦漢集團存續債券6只,存續規模27.62億元,其中一年內到期規模有19億元。

存續債券到期分布
目前,秦漢集團主體長期信用等級為AA,相關債項的信用等級為AAA,評級展望為穩定。
02財務分析
據公開資料,秦漢集團成立于2010年,是秦漢新城重要的基礎設施建設主體,承擔了秦漢新城土地整理和重點建設項目的投資與建設任務。
從股權結構看,陜西西咸新區發展集團有限公司持有秦漢集團51.01%的股權,陜西省西咸新區秦漢新城管理委員會持有48.99%的股權,公司實際控制人為西咸新區管委會。

股權結構圖
秦漢集團在資金撥付、金融政策支持、委托貸款和政府補助等方面能獲得有力的外部支持。
其中,政府補助方面,2024年秦漢集團收到政府補助2.37億元,2019-2024年合計6.22億元。

政府補助收入
秦漢集團利潤實現主要依賴于政府補助,期間費用對利潤形成一定侵蝕,整體盈利指標表現較弱。
近年來,秦漢集團工程建設開發服務收入受結算項目規模縮小影響相應下降,受此影響公司營業總收入下降。
2025年上半年,秦漢集團實現營收2.29億元,同比下滑67.15%;實現歸母凈利潤-1億元。

歸母凈利潤
截至2025年6月末,秦漢集團總資產有433.1億元,總負債323.77億元,凈資產有109.33億元,公司資產負債率為74.76%。
《小債看市》分析債務結構發現,秦漢集團主要以流動負債為主,占總債務的57%。
截至相同報告期,秦漢集團流動負債有183.29億元,主要為其他應付款,其一年內到期的短期債務有69.02億元。
相較于短債規模,秦漢集團的流動性緊張,其賬上貨幣資金僅有6.06億元,與短債間形成巨大資金缺口,公司存在較大短期償債壓力。
財務彈性方面,截至2024年末,秦漢集團銀行授信總額有216.46億元,其中未使用授信額度有64.28億元,可見其備用資金尚可。

銀行授信
此外,秦漢集團還有非流動負債140.48億元,主要為長期借款,其長期有息負債合計有109.8億元。
整體來看,秦漢集團剛性債務總規模有178.82億元,主要為長期有息負債,帶息債務比為55%。
有息負債占比過半,2024年秦漢集團財務費用有0.71億元,公司期間費用占營業總收入的比重上升至16.87%,對利潤形成一定侵蝕。
另外,秦漢集團對外擔保規模大,部分被擔保方出現負面輿情,或有負債風險較大。
截至2024年末,秦漢集團對外擔保余額116.44億元,被擔保方均為同區域國有企業,部分被擔保方存在債務逾期、票據逾期、被執行、限制高消費或失信被執行等情況。
資產質量方面,秦漢集團應收賬款有2.63億元,其他應收款項26.47億元,其中部分
應收款對手方已被列為被執行人且存在票據逾期等負面輿情,需關注應收款項的回收風險。
此外,秦漢集團存貨高達361.72億元,且存貨結算進度較慢,整體看公司資產質量一般。
受限資產方面,截至2024年末秦漢集團受限資產35.6億元,占資產總額的8.21%。
總得來看,秦漢集團依賴于政府補助,整體盈利指標表現較弱;短期債務及非標借款占比較高,短期償債壓力大;或有負債風險較大,資產質量一般。
03區域環境
陜西西咸新區位于西安、咸陽兩市建成區之間,作為國家級新區,西咸新區區位優勢明顯,現代產業體系加快形成。
2024年,西咸新區GDP完成941億元、增長5.4%,固定資產投資增長4.3%,規上工業增加值增長12.1%。
截至2024年末,西咸新區債務限額1276.53億元,債務余額1253.79億元,其中一般債務155.25億元,專項債務1098.54億元。
秦漢新城城位于西咸新區幾何中心,是西咸新區五大功能區之一,重點布局文化旅游和大健康。
注:文章為作者獨立觀點,不代表資產界立場。
題圖來自 Pexels,基于 CC0 協議
本文由“小債看市”投稿資產界,并經資產界編輯發布。版權歸原作者所有,未經授權,請勿轉載,謝謝!

小債看市 











