新金融原創自媒體。關注金融科技發展趨勢與金融機構轉型動向。
作者:公用評級三部 張婧茜 徐匯豐 韓錦彪
來源:聯合資信
摘要
進入2025年,新增化債政策數量明顯趨緩,重心轉為政策的貫徹落實,鞏固化債成效。2025年上半年,城投公司債務規模持續增長,債務增速持續放緩,重點省市城投公司債務規模普遍呈低增長或壓降態勢,債務管控取得明顯成效;城投公司債務期限結構較上年底有所改善,部分城投公司整體流動性壓力仍較大。2025年上半年,城投公司籌資活動整體仍呈凈流入,區域之間分化進一步顯現,融資結構有所優化。
一、政策環境變化
進入2025年,新增化債政策數量明顯趨緩,重心轉為政策的貫徹落實,鞏固化債成效。在化債過程中,重點省市1更加注重融資平臺退出、置換存量隱性債務、降低利息負擔、緩解當期償付壓力。經濟相對發達、資源相對豐富的省份更多依賴自身資源統籌、盤活資產資源等方式來補充流動性、推動平臺市場化轉型。
本輪化債周期中,國家在化解地方債務方面采取了一系列強有力的“組合拳”措施,其中2023年和2024年化債政策出臺相對頻繁,進入2025年,新增化債政策數量明顯趨緩,重心轉為政策的貫徹落實,鞏固化債成效。本輪化債政策核心為化解存量、控制增量、推動融資平臺退出和轉型以及謀求發展,主要舉措包括置換隱性債務、杜絕新增違規債務、加力推出增量政策、加快地方融資平臺改革轉型、鼓勵金融機構對城投債務進行債務置換和重組等。

專項債券發行方面,截至2025年8月底,一次性增加的6萬億元專項債券限額已累計發行4萬億元,各地置換以后,債務平均利息成本降低超2.5個百分點,可節約利息支出超過4500億元;根據中華人民共和國中央人民政府網站披露信息,截至2025年9月12日,全國已發行新增地方政府專項債券2.78萬億元,其中安排8000億元補充政府性基金財力,以支持地方用于化債。
退平臺進度方面,根據企業預警通統計數據,2023年和2024年分別有722家和428家城投平臺退出,2025年初以來至12月19日已有353家城投平臺退出。
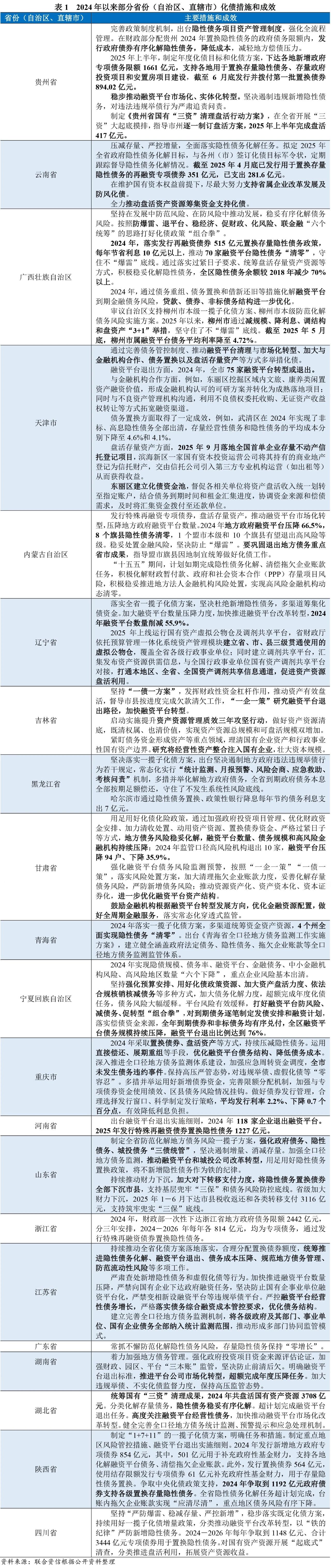
2024年以來,各省份在發行特殊再融資債券進行隱性債務置換、推動融資平臺退出和企業轉型、資產盤活、與金融機構合作等方面采取了一系列化債措施,并取得了一定成效。重點省市中貴州、云南、廣西等,在中央政策傾斜后,通過利用特殊再融資債券等工具,集中置換存量隱性債務,有效降低利息負擔、緩解當期償付壓力,大力推進融資平臺壓降、轉型甚至“清零”,如廣西2024年推動70家平臺隱性債務清零,天津同年轉型退出平臺75家。非重點地區中浙江、江蘇、廣東等,則在嚴控新增債務基礎上,側重于長效機制建設,包括健全全口徑債務監測、深化“三資”盤活、推動平臺市場化轉型等。具體情況見下表。

二、城投公司財務指標變化
本文梳理了全國發債城投公司2022-2024年年報及2025年1-6月財務數據,進而探析城投公司在投資端、回款、籌資、債務及償債能力等方面的變化及特點。截至2025年11月底,已披露2022-2024年年報、2025年半年報且歷史數據具有可比性的全國城投公司2100余家,本文以上述城投公司為樣本進行分析。需說明的是,由于部分區域的發債城投公司數量較少,樣本可能無法代表當地城投公司的普遍情況,且不同城投企業記賬方式或存在差異,數據代表的經濟含義與實際情況可能存在偏差。
投資方面:2022年以來,城建類資產和自營類資產增速持續下降,但受整體基數較大影響,仍是資金主要流向,城建類資產占比持續下降但仍為城投企業主要的資產構成,2025年上半年城投公司財務報表呈現出投資增速進一步放緩、投資結構持續調整的態勢。

全國整體情況方面:從投資規模來看,2022-2025年6月底,城投公司城建類資產、自營類資產、股權和基金投資類資產規模均持續上升。從主要資金投向來看,以土地資產及基礎設施建設類項目投入形成的城建類資產和在建工程為主的自營類資產增速持續下降,但受整體基數較大影響,仍是資金主要流向,相比較而言,股權投資增速相對較高,但受基數相對較小影響,2024年及2025年上半年新增投資規模仍小于傳統城建類資產投資規模。從資產結構看,2025年6月底,城建類資產、自營類資產、股權和基金類資產在三者合計中占比分別為63.06%、24.22%和12.72%,其中城建類資產占比由2024年底的63.55%下降至2025年6月底的63.06%,城建類資產占比進一步下降,但仍為城投企業主要的資產構成。
分區域方面:截至2025年6月底,在“化債與發展并重”的背景下,絕大部分省市的三類投資(城建類資產、自營類資產、股權和基金投資類資產)合計及城建類資產投資均呈正增長態勢。2025年6月底上述三類投資(城建類資產、自營類資產、股權和基金投資類資產)合計增速為負的地區僅為內蒙古(-1.36%),主要系城建類資產及自營類資產規模均有所下降所致。2025年上半年,海南、北京和河北城投公司三類資產合計增速相對較高,增速均超過5%,其中,海南主要系受基數小影響;北京城投公司增速則得益于土地整理、棚戶區改造及軌道交通等基礎設施投資拉動城建類及自營類資產規模提升,重點省市中吉林三類資產增速相對較高,達4.13%。
從投資結構來看,截至2025年6月底,城建類資產占比相對較高(占三項投資總額的比重超過80%)的為海南和黑龍江城投公司;自營類資產占比相對較高(占三項投資總額的比重超過40%)的主要為內蒙古、西藏、廣東及甘肅城投公司,其中內蒙古、西藏及甘肅可能受基數整體偏小影響;股權和基金類投資占比相對較高(占三項投資總額的比重超過20%)的主要為云南、河北、上海和廣東城投公司。由于不同城投企業記賬方式存在差異,加之樣本影響,上述占比可能存在偏差。

回款方面:2025年上半年,城投公司應收賬款規模繼續擴大,但整體增速放緩,少部分省份應收賬款占款實現壓降;現金收入比維持較高水平。

城投公司應收賬款主要系因開展傳統城建類業務及經營類業務產生的應收款項,2022-2025年6月底,受傳統基礎設施建設項目回款滯后等影響,城投公司應收賬款規模持續增長。從回款指標來看,城投公司現金收入比整體表現較好且回款水平不斷提升,不排除部分項目竣工但未結算,或城投公司傳統業務占比下降,回款受益于收現表現較好的貿易、工程施工及公用事業類業務及城投公司墊資經營模式轉變等的綜合影響。
分區域來看,2025年6月底城投公司應收賬款規模較大的省市包括江蘇、四川、山東、浙江、安徽和湖南,其中江蘇城投公司應收賬款規模最大,已超過1.3萬億元,應收賬款低于百億元的區域包括黑龍江、內蒙古、西藏、寧夏、海南和青海。從增速來看,2025年上半年,吉林、黑龍江和青海城投公司應收賬款增速較快,均超過20%;山西、遼寧和西藏城投公司應收賬款規模均為負增長,其中山西較2024年底下降14.68%。
重點省市方面,截至2025年6月底,重慶、貴州城投公司應收賬款規模相對較大,均超過2000億元,遼寧城投公司較2024年底應收賬款增速為負。

籌資方面:2025年上半年,城投公司籌資活動整體仍呈凈流入,區域之間分化進一步顯現。凈流入規模較大的省市集中于經濟及財力水平、再融資環境較好的浙江、江蘇等區域;云南和青海城投公司籌資活動現金自2022年起凈流出;西藏和貴州城投公司由2024年的凈流入轉為2025年上半年凈流出。

2022-2024年,城投公司籌資活動現金流入和流出規模均逐年增長,籌資活動現金流整體呈凈流入態勢,凈流入規模逐年下降,其中2024年降幅明顯(為40.65%),主要系受政策影響城投公司新增融資受限所致。從增速來看,2024年,城投公司籌資活動流入及流出增速均低于2023年。2025年上半年,城投公司籌資活動現金呈凈流入態勢。
分區域來看,2025年上半年籌資活動現金流入規模較大的區域包括江蘇、浙江、山東、四川、河南,流入規模均超過萬億元;從籌資活動現金流量凈額來看,受融資政策及融資環境變化影響,重點省市和非重點省市分化進一步顯現,2025年上半年城投公司籌資活動現金呈凈流出的省市包括寧夏、西藏、云南、青海和貴州,大部分為重點省市。重點省市中云南和青海城投公司自2022年起籌資活動現金連續凈流出,2025年上半年,內蒙古、黑龍江城投公司籌資活動現金由連續三年凈流出轉為凈流入,西藏和貴州城投公司由2024年的凈流入轉為2025年上半年凈流出;除此外,大部分省市城投公司2025年上半年籌資活動現金為凈流入。

有息債務方面:2025年上半年,城投公司債務規模持續增長,債務增速持續放緩,重點省市城投公司債務規模普遍呈低增長或壓降態勢,債務管控取得明顯成效;城投公司債務期限結構較上年底有所改善,江蘇和山東城投公司短期債務占比相對較高,城投公司整體流動性壓力仍較大,城投公司融資結構有所優化,仍以銀行借款為主,且占比逐年提升。2025年上半年,全國各省市城投債發行規模有所下降,其中重點省市發行規模降幅更大,凈償還規模進一步擴大。

債務規模方面,2025年6月底,城投公司債務規模仍有所增長,但債務增速持續放緩,債務規模管控取得明顯成效。分區域來看,江蘇、浙江、四川、山東的城投公司債務規模排位靠前,均超過5萬億元;從全部債務增速來看,2025年6月底,受基數小影響,海南城投公司全部債務增速較2024年底超過20%,浙江、廣東、山東、河北、四川和江蘇城投公司全部債務增速相對較快,均超過6%;湖南、甘肅、陜西、福建、山西、安徽、江西處于4%~6%,河南、貴州、寧夏、西藏、青海、內蒙古城投公司全部債務規模較上年有所下降,其中大部分為重點省市,此外,增速不足1%中重點省市包括天津、黑龍江、吉林、廣西、重慶和遼寧。
債務期限方面,城投公司整體期限結構仍以長期債務為主,2025年6月底短期債務占比較2024年底有所下降,短期債務償付壓力小幅減輕,2025年6月底短期債務占比為24.84%。分區域看,短期債務占比超過30%的區域包括江蘇和山東,重點省市中云南短期債務占比相對較高,超過22%,重慶短期債務占比約為20.10%。2025年6月底重點省市中云南、遼寧、廣西、黑龍江、重慶、吉林和天津短期債務占比較2024年底均有所下降,債務期限有所改善。
債務結構方面,2025年6月底,城投公司融資渠道仍以銀行借款為主(占62.40%),此外是債券融資(占22.04%)和非標融資(占15.56%),銀行融資占比較2024年底有所提升,債券融資占比及非標融資占比較2024年底均有所下降且債券融資占比下降速度相對更快。分區域來看,債券融資占比較高的區域包括西藏、山西,占比均超過30%;非標融資占比較高的區域包括黑龍江、青海、內蒙古、北京、上海和天津,均超過30%,2025年6月底重點省市中云南、遼寧、內蒙(已退出)、廣西、黑龍江、吉林和寧夏較2023年底非標融資規模得以壓降。債券融資方面,2025年上半年城投債發行規模同比下降11.86%至23810.63億元,凈償還1780.50億元,凈償還規模同比有所擴大。2025年上半年,江蘇、浙江和山東發行規模排名仍穩居前三,發行規模合計約占全國的45%,河北、湖南、湖北、陜西城投債發行規模同比增幅較大。重點省市中,重慶、天津、云南和廣西城投債發行規模居前,貴州、廣西城投債發行規模同比大幅增長,其余省份發行規模均較小;凈融資方面,非重點省市城投債由上年同期的凈融入轉為凈償還,重點省市城投債凈償還規模同比有所擴大。非重點省市中,僅山東、廣東、河北、新疆、北京、陜西和海南城投債呈凈融入狀態,其他省份表現為凈償還,其中江蘇凈償還規模超600億元,此外湖南、浙江、安徽、湖北、福建和四川的凈償還規模均超過100億元。重點省市中大部分省份城投債均呈凈償還,其中重慶和貴州凈償還規模相對較大,均超過100億元。

償債能力方面:2025年上半年城投公司整體債務負擔仍有所上升,大部分重點省市城投公司債務負擔有所減輕,現金短期債務比表現有所改善,但仍需關注城投公司在償債及流動性方面面臨的壓力。

2022-2024年底及2025年1-6月底,城投公司整體資產負債率、全部債務資本化比率均持續上升,現金短期債務比2025年6月底呈反彈態勢,短期償付壓力略有緩解。分區域來看,北京、浙江、西藏、陜西、四川、吉林、江蘇、河北、青海、湖北、山東城投公司債務負擔較重,以上區域城投公司全部債務資本化比率均超過55%且均超過全國平均水平(54.99%);大部分重點省市城投公司債務負擔有所減輕,遼寧、黑龍江、內蒙古和海南城投公司債務負擔相對輕,全部債務資本化比率不足40%。截至2025年6月底,山東、浙江、河南、云南和貴州城投公司現金短期債務比不足0.4倍,其中云南和貴州城投公司現金短期債務比不足0.3倍,仍需關注城投公司流動性壓力。

三、總結
2025年以來,各省份化債取得一定成效:通過債務置換大幅降低融資成本、優化期限結構;融資平臺數量顯著壓降;資產資源盤活為償債提供了重要資金來源,多數地區隱性債務規模穩步下降。
債務表現方面,城投公司債務規模增速持續放緩,部分重點省市實現債務規模壓降,且期限結構有所改善,融資結構向銀行借款集中,呈持續調整態勢。
展望下一階段,城投公司仍存在深入推進市場化轉型的壓力,通過盤活存量資產、提升運營效率、培育經營性現金流,逐步擺脫對傳統財政輸血的路徑依賴。這一過程將推動其從融資主體向市場化經營主體轉變,最終在服務區域經濟發展與鞏固自身債務穩健化解之間,實現新的動態平衡。
[1]包括天津、內蒙古、遼寧、吉林、黑龍江、廣西、重慶、貴州、云南、甘肅、青海、寧夏。
注:文章為作者獨立觀點,不代表資產界立場。
題圖來自 Pexels,基于 CC0 協議
本文由“聯合資信”投稿資產界,并經資產界編輯發布。版權歸原作者所有,未經授權,請勿轉載,謝謝!

聯合資信 











