西政資本--西政地產、金融圈校友傾心打造的地產、資本運作平臺,為您提供最全面、最專業的地產、金融知識及實操干貨!微信公眾號ID:xizheng_ziben
作者:王彬
來源:負險不彬
目錄 |
一、個貸不良資產批量轉讓業務的界定 |
(一)個貸類不良資產業務類型橫向對比 |
(二)政策導向 |
(三)批量轉讓個貸不良資產范圍 |
1、可批量轉讓的個貸不良 |
2、原則上不可批量轉讓的個貸不良 |
3、禁止轉讓的個貸不良 |
(四)個貸不良批轉參與主體及經營策略 |
二、試點政策放開后的個貸不良市場 |
(一)市場整體規模 |
1、資產規模 |
2、資產包數 |
(二)資產折率分析 |
1、本金折扣率 |
2、整體折扣率(含本息費等) |
(三)2024年業務表現 |
1、資產出包量 |
2、資產包類別 |
3、轉出機構統計 |
4、底層資產維度 |
三、個貸不良資產包收購 |
(一)關注維度 |
1、包內資產概況 |
2、包內資產分布 |
3、借款人分布信息 |
(二)估值邏輯 |
(三)個貸不良批量收購業務流程圖 |
四、個貸不良資產處置 |
(一)催收 |
1、自行催收 |
2、委外催收 |
(二)調解 |
(三)訴前保全 |
(四)民事訴訟 |
(五)民事仲裁 |
(六)債務加入 |
(七)收購反委托 |
1、設置資金劃付路徑 |
2、回收款的歸集與轉付 |
3、存續期管理 |
4、征信處理 |
5、信息與檔案管理 |
6、處置推動 |
一、個貸不良資產批量轉讓業務的界定
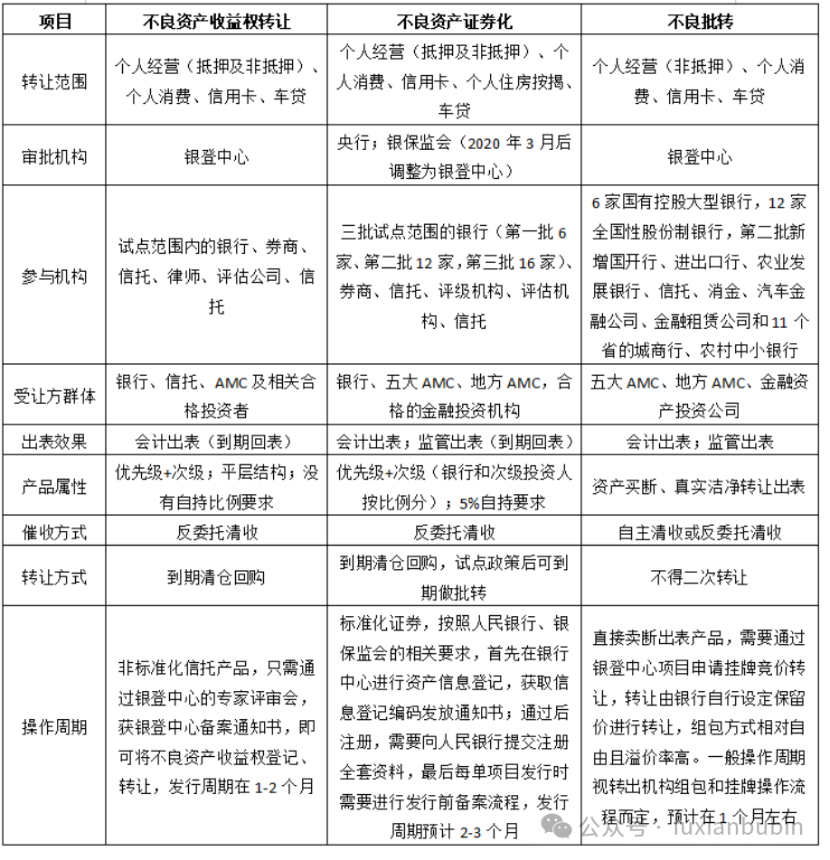
(一)個貸類不良資產業務類型橫向對比
近年來,個貸不良資產市場經歷了從探索試點到擴大范圍、從單一模式到多元化處置的發展歷程,逐步形成了由銀登中心個貸批轉、收益權轉讓和交易商協會個貸不良ABS組成的兩大市場、三類產品,市場交易規范化、專業化水平不斷提高,市場交易規模快速擴大。業務要素對比如下:

(二)政策導向
一 | 《金融企業不良資產批量轉讓管理辦法》(財金[2012]6號) |
| 金融企業不良資產批量轉讓的主體為國有獨資銀行、股份制商業銀行、政策性銀行以及金融資管理公司等,金融企業在進行不良資產批量轉讓時,需按照相關規定進行估值和定價。 | |
二 | 《中國銀監會辦公廳關于規范銀行業金融機構現信貸資產受益權轉讓業務的通知》(銀監辦發[2016]82號) |
| 促進信貸資產收益權轉讓業務健康有序發展,明確信貸資產收益權交易結構、會計處理、資本、撥備計提等相關事項。 | |
三 | 《銀行業信貸資產登記流轉中心信貸資產收益權轉讓業務規則(試行)》;《銀行業信貸資產登記流轉中心信貸資產收益權轉讓業務披露細則》(銀登字[2016]16號) |
| 明確實施規則,確認備案登記要求、轉讓流程、信息披露內容、風險管理、業務檢測與報告等情況。 | |
四 | 中國人民銀行《不良貸款資產支持證券信息披露指引(試行)》;交易商協會《信貸資產支持證券信息披露工作評價規程》(征求意見稿) |
| 首批試點不良證券化試點,六大國有銀行試點參與不良證券化,資產范圍涵蓋企業類、個人抵押類、個人信用類等資產,規范信貸資產證券化業務信息披露內容。發行總額度500億元。 | |
五 | 2017年不良資產證券化業務試點放開 |
| 國開行、中信銀行、光大銀行、華夏銀行、民生銀行、興業銀行、平安銀行、浦發銀行、浙商銀行、北京銀行、江蘇銀行和杭州銀行共12家銀行入圍第二批試點名單。 | |
六 | 《中國銀監會辦公廳關于公布云南省、海南省、湖北省、福建省、山東省、廣西壯族自治區、天津市地方資產管理公司名單的通知》(銀監辦便函[2017]702號) |
| 批量轉讓是指3戶以上組包。 | |
七 | 2020年不良資產證券化業務第三次試點放開 |
| 增加包括四大資產管理公司、渣打銀行、漢口銀行、晉商銀行、富滇銀行、貴陽銀行、青島銀行、長安銀行、東莞銀行、進出口行、郵儲銀行、順德農商行、東莞農商行、廣州農商行、重慶農商行、深圳農商行、青島農商行。新增額度1000億元。 | |
八 | 財政部關于規范國有金融機構資產轉讓有關事項的通知(財金[2021]102號) |
| 規定了五類可以協議轉讓的情形,但均以“國有金融資產管理公司按照授權機制審議決策”為前提,上述五類特殊資產在符合法律規定及審批手續的前提下可協議轉讓,有利于提高資產處置效率、降低成本,保障國有金融資產有序轉讓。 | |
九 | 《中國銀保監會辦公司關于引導金融資產管理公司聚焦主業積極參與中小金融機構改革化險的指導銀監》(銀保監發[2022]62號) |
| 中小金融機構可轉讓資產范圍首次從不良資產擴寬到風險資產(含部分關注類貸款)、嚴進不良資產假出表,在真實、潔凈出表前提下AMC可反向委托相關金融機構進行資產處置。 | |
十 | 中國銀監會辦公廳關于開展第二批不良貸款轉讓試點工作的通知 |
| 增加部分地區城商行、農商行、信托公司、小進公司、汽車金融、金融租賃等。 | |
十一 | 金融監管總局《關于落實<中國銀保監會辦公廳關于引導金融資產管理公司聚焦主業積極參與中小金融機構改革化險的指導意見>有關事項的通知》(2024) |
| 原銀保監會62號文中“AMC委托原債權金融機構處置不良資產”、“拓寬AMC金融資產收購范圍”、“金融機構與AMC開展結構化交易”等條款擴圍至國有大行、股份制銀行。 |
(三)批量轉讓個貸不良資產范圍
根據2021年1月7日的出臺《關于開展不良貸款轉讓試點工作的通知(銀保監辦便函〔2021〕26號)》及2022年12月30日出臺《中國銀保監會辦公廳關于開展第二批不良貸款轉讓試點工作的通知(銀保監辦便函〔2022〕1191號)》規定,對于可以批量轉讓的個貸不良資產做了如下規定:
1、可批量轉讓的個貸不良
包括個人消費信用貸款、信用卡透支、個人經營信用貸款。
2、原則上不可批量轉讓的個貸不良
個人住房按揭貸款、個人消費抵(質)押貸款、個人經營性抵押貸款等抵(質)押物清晰的個人貸款應當以銀行自行清收為主。
3、禁止轉讓的個貸不良
一是債務人或擔保人為國家機關的貸款、經國務院批準列入全國企業政策性關閉破產計劃的貸款、國防軍工等涉及國家安全和敏感信息的貸款;二是精準扶貧貸款、“三區三州”等深度貧困地區各項貸款等政策性、導向性貸款;三是虛假個人貸款、債務關聯人涉及刑事案件或涉及銀行內部案件的個人貸款、個人教育助學貸款、銀行員工及親屬在本行的貸款;四是在借款合同或擔保合同中有限制轉讓條款的貸款;五是國家法律法規及有關部門限制轉讓的其他貸款。
(四)個貸不良批轉參與主體及經營策略
一 | 轉讓機構 |
1、三家政策性銀行。 2、六家國有控股?型銀?。 3、十二家全國性股份制銀?。 4、信托公司。 5、消費?融公司。 6、汽??融公司。 7、?融租賃公司。 8、注冊地位于北京、河北、內蒙古、遼寧、??江、上海、江蘇、浙江、河南、?東、?肅的城市商業銀?、農村中?銀?機構。 | |
二 | 收購機構 |
1、5家金融資產管理公司。 2、符合條件的地方資產管理公司。 3、5家金融資產投資公司。 | |
三 | 周邊機構 |
1、律師事務所。 2、資產評估機構。 3、第三方催收機構。 4、銀登中心等。 |
市場數據顯示,個貸不良資產批量轉讓的受讓方只能是金融資產管理公司、地方資產管理公司以及金融資產投資公司,目前地方資產管理公司屬于主力軍,金融資產投資公司目前為止并未參與。銀登網顯示,目前共有 187 家受讓機構開立了賬戶,2024 年新增7家機構開戶,目前全市場有資格的受讓機構已經基本完成了開戶,市場受讓機構的數量基本確定。盡管如此,市場競爭格局卻沒有形成,隨著各機構對個貸不良資產業務的進一步認識,不同類型的機構的展業思路也有會逐步變化。結合市場調研顯示,目前從事個貸不良資產收購處置的機構,主要有如下三種模式:
一是錨定某類金融機構,構建自身個貸不良生態圈。有些AMC鎖定部分金融機構,對接該金融機構的委外團隊,深度分析金融機構的個貸資產風控標準、資產質量,催收現金回款率,以自有資金收購個貸不良資產包,然后組織委外清收或部分自營清收,發展成為該類機構體系外的“特資部”,并借助體制外的靈活優勢,構建自身不良資產清收處置生態,提升個貸不良業務展業能力。代表機構為部分純國有地方AMC等。
二是綁定下游催收機構,以聯合收購方式拓展市場。部分AMC自營清收團隊薄弱,同時在規劃上需要短期內迅速做大資產管理規模,提升市場地位,便在市場上篩選有價值的聯合收購機構,借助聯合機構的清收回款能力,共同經營個貸不良資產,收購后通過委外管理的方式,以收益分成等方式進行合作,代表機構主要是民營或混合制地方AMC。
三是僅做資金業務,以通道業務為主要依托。對于不具備或不準備建立規模化個貸不良清收處置團隊地方AMC,通過發揮資金優勢,幫助下游客戶加杠桿的方式,也可參與個貸不良資產市場,目前部分地方AMC可提供70-90%的優先級資金支持,資金成本在8-12%之間不等,在交易結構上各有異同。從監管導向上看,資金業務并不為監管所倡導。
二、試點政策放開后的個貸不良市場
(一)市場整體規模
自2021年1月7日銀保監會辦公廳發布《關于開展不良貸款轉讓試點工作的通知》(銀保監辦便函[2021]26號)以來,各金融機構不斷在銀登中心掛網個人不良資產進行公開競價。2022年12月29日,銀保監會辦公廳再次發布關于開展第二批不良貸款轉讓試點工作的通知(銀保監辦便函[2022]1191號),進一步擴充試點機構,在原有國有行及股份行基礎之上,將開發銀行、進出口銀行、農業發展銀行以及信托公司、消費金融公司、汽車金融公司、金融租賃公司納入試點機構范圍;將注冊地位于北京、河北、內蒙古、遼寧、黑龍江、上海、江蘇、浙江、河南、廣東、甘肅的城市商業銀行、農村中小銀行機構納入試點機構范圍。
在政策的引導下,個貸不良批轉業務于2021年初試水,2022年底上量,但正式爆發是在2023年8月后開始迅速增加,各季度具體數據如下:
1、資產規模
單位:億元

2、資產包數
單位:個

四年數據顯示,三四季度為出包高峰期,調研了解到,因個貸包批轉能夠為金融機構財報帶來一定改善,各機構在出包時會重點關注對其財報的影響,由此導致報表前一季度,報表前一個月的扎堆出包的情形明顯。
(二)資產折率分析
受限于競價系統的封閉性,非參與機構無法獲得準確的資產包成交價格,市場數據的分析及抓取均以個貸包掛牌本金折扣率作為基礎,銀登中心數據如下:
1、本金折扣率

2、整體折扣率(含本息費等)

注:本息折扣率=∑轉讓價格/∑未償本息費;本金回收率=∑轉讓價格/∑未償本金
本金折率更能反映資產價值,同時因為市場仍處于成長階段,轉出機構估值邏輯并未成熟,導致資產包質量參差不齊,流拍率在20%-30%之間。
(三)2024年業務表現
1、資產出包量
2024年全年公開掛牌轉讓資產包共706個(扣除重復掛牌),未償本金規模1157.40億元,未償本息規模1943.72億元。若一并統計捷信消費金融有限公司CFC2024【01】號資產包,該資產包未償本金總規模為264.64億元,未償本息總規模為348億元(該資產包為非公開轉讓,未納入銀登中信統計),2024年全年轉讓未償本金總規模為1422.04億元,未償本息總規模為2291.72億元,為歷史新高。從發包節奏看,季節性特點明顯,下半年尤其是四季度,是發包高峰期。整體而言,資產包質量參差不齊,流拍率在20%左右,各月度出包數據如下:
單位:個

通過整體趨勢分析,個貸包出包存在明顯的周期性,這是由于個貸包的批轉能夠為金融機構財報帶來一定的改善,但因各機構在出包時會重點關注對其財報的影響,會導致報表前一季度,報表前一個月的扎堆出包的情形并比較明顯。
2、資產包類別
2024年度個貸資產批量轉讓中,信用卡類81筆,占比11.46%;個人消費類301個,占比42.57%,個人經營類153個,占比21.64%;個人消費及經營類組合172個,占比24.33%。從資產規模上看,各類資產總量具有明顯增幅,其中個人消費類增幅最大。各類資產增幅如下:

數據顯示,信用卡資產包的未償本息平均規模較大,達到6.90億元,個人經營類資產包最小,未償本息平均規模為1.66億元,個人消費類資產包未償本息平均規模為4.14億元。不過,從本金與利息的結構來看,個人消費類利息普遍較高,達到50.18%,而個人經營類僅為10.50%,可見,在差不多逾期天數情況下,個人消費類貸款的原始利率明顯高于個人經營類,客戶分層比較明顯。
3、轉出機構統計
截止到2024年末,共有810 家發包機構開立了發包賬戶,相比于2023 年末,新增發包機構112 家,農村中小銀行與股份制商業銀行新增數量最多。農村中小銀行大量新增開戶意味著個貸不良資產批量轉讓業務對于切實化解中小金融機構風險提供了有力支持,試點工作取得預期效果。開戶機構情況如下:

4、底層資產維度
一是資產筆數/戶數

筆數與戶數反映筆均或戶均債務金額的大小,正常邏輯下戶均與筆均越小,債務人償還壓力越小,資產包的質量也越好。
二是戶均未償本息與平均授信

不同類型的金額機構存在明顯差異,中小型銀行的戶均金額明顯大于中大型銀行。
三是年齡分布

不同類型資產,債務人平均年齡沒有明顯差異,均在 40-45歲之間。同業表示,債務人的加權平均年齡結構是估值重要因素,會影響資產包的拍賣價格。
四是逾期時間

逾期時間代表了債務人對該筆債務的態度,以及反映債務人陷入債務陷阱的時間,逾期時間越長的資產包其可聯率會越低。2024 年全量資產包的平均逾期時間為 1047 天,較 2023 年(1175.20 天)、2022 年(1648.67 天)和 2021 年(1409.15 天)來比,總體的逾期時間有所縮短。資產質量有所提升。
五是訴訟情況

資產的訴訟情況大體分為未訴、調解、訴訟中、仲裁、已判未執、執行中、終本執行等幾種情形,從轉讓公告統計,多數資產為未訴資產,2024年中98.35%為未訴,2023 年96.67%為未訴。資產處于未訴狀態意味著未來在清收過程中可以有更多的清收方式,能夠從更多方面提高債務人的還款意愿,但是也意味著需要清收過程中有司法資源的介入。
三、個貸不良資產包收購
受讓方盡調流程的安排上,基本采用如下四大步驟:一是通過審閱不良資產檔案和現場調查等?式,客觀、公正地反映不良資產狀況,充分披露資產?險。二是真實記錄盡職調查過程,建?盡職調查數據庫,撰寫盡職調查報告。三是要求利益相關?員履職回避。出讓方及受讓方的相關?員與債務?、擔保?、受托中介機構等存在直接或間接利益關系的,或經認定對不良資產形成有直接責任的,在不良資產轉讓和收購?作中應予以回避。四是要求銀?加強信息披露。銀?作為賣?,應在法律法規允許的范圍內及時披露資產轉讓的有關信息,同時充分披露參與不良資產轉讓關聯?的相關信息,提?轉讓?作的透明度。五是爭取出讓方開放內部清收管理系統,更全面了解資產歷史情況以利于后續制定合適清收方案。
(一)關注維度
個貸不良批轉評估中,應關注如下四個方面的維度:
一 | 個人信息類 |
姓名; 放款地區; 性別; 年齡; 居住地; 所在行業; 職務; 職稱; 教育程度; 個人收入; 家庭收入; 婚姻情況; 子女情況; 子女年齡; 配偶情況; 是否為失信人; 是否涉及刑事訴訟等。 | |
二 | 征信類 |
賬戶數; 發生逾期賬戶; 為他人擔保; 欠款時間; 欠稅記錄; 征信查詢記錄; 行政處罰; 有無房貸車貸等。 | |
三 | 基礎資產基本特征類 |
所屬區域; 授信總額度; 已經使用額度; 五級分類情況; 第一次逾期時間; 歷史逾期次數; 歷史最大連續逾期天數; 同一單位其他貸款情況; 獲客場景與獲客模式(如線上/線下)。 | |
四 | 外部信息類 |
地區催收環境; 催收成本情況; 宏觀經濟和城市指數判斷; 行業政策會對個人貸款的信用表現帶來系統性的影響。 當宏觀經濟下行、居民杠桿率增加、行業政策趨緊時,行業景氣度下滑,失業率提升,風險增加。 |
參數的重要性依次為可聯率、逾期時間、訴訟情況、資產包地區、債務人階段性還款、年齡、職業及其他。在具體盡調過程中,會著重關注如下事項:
1、包內資產概況
一是資產包內筆數與金額特征

二是資產包內資產借款人特征

注釋:
※ 借款人加權平均年齡=
Pi為每筆未償本息和,gi為每筆資產借款人在初始起算日的年齡。
※ 借款人加權平均年收入=
Pi為每筆未償本息和,hi為每筆資產借款人在個貸盡調時確認的年收入。
※ 借款人加權平均獲得的授信額度=
Pi為每筆未償本息和,ji為每筆資產借款人在初始授信時確認的授信額度。
2、包內資產分布
一是包內資產未償本息費余額分布
單位:萬元;%

二是貸款質量(五級分類)分布
單位:萬元;%

三是貸款逾期時間分布
單位:月;萬元;%

3、借款人分布信息
一是借款人年齡分布
單位:歲;萬元;%

債務人年齡分布主要集中于 30至40歲質量最高,因為該年齡段處于個人職業生涯上升期,回收率或有一定保障。
二是借款人所在地區分布
單位:歲;萬元;%

通過債務人區域分布,經濟發達地區分布越多,資產包質量越高,非經濟發達地區越分散,資產包質量越高。
三是借款人職業分布
單位:萬元;%

四是借款人年收入分布
單位:萬元;%

五是借款人授信額度分布
單位:萬元;%

(二)估值邏輯
個貸不良批轉業務于2021年初試點,2022年底上量,但正式爆發是在2023年8月后,截止目前除了部分小規模資產包外,多數資產包仍然處回本階段,部分資產包在成交一年后仍然沒有完成資料交接和進入處置階段,全市場來看,完整走完“催-調-訴-判-執”以及回本后進入有收益階段的不多。市場投資者更多的是出于一種樸素的“成交價”直觀較低去看待個貸不良資產,至于個貸不良資產的盈利底層邏輯,目前仍不成熟。
資產包內個貸資產通常具有數量較多,分散度較高,同質性較強的特點,回收率分布符合大數定律,可采用通過歷史回收數據預測資產池未來現金流的的方法,即對不良資產的歷史回收數據按照一定維度(賬戶類型、年齡、收入、未償本息總額等)分組求出不良后各期歷史回收率,并利用這些分組數據求得歷史回收率的概率密度分布,然后按照歷史回收率的分布曲線對包內資產逐筆逐月進行模擬,得到每一筆資產未來各期的回收率,根據期初未償余額求得資產的未來現金流,完成資產包的估值。單筆個貸不良貸款的回收具有較強的隨機性,其未來的回收時間及回收金額很難獨立預測。但是將足夠多的個貸不良合并統一計算,其平均回收率符合大數定律,即不良貸款的數量達到一定水平時,其平均回收率將會趨近于期望回收率。存續期間,不良資產的實際回收率服從歷史回收率分布,即回收率分布的時間一致性情景假設;并且資產包未來一段時間內的群組特征保持穩定,即回收率分布的橫截面一致性假設。具體估值邏輯如下圖:

(三)個貸不良批量收購業務流程圖

四、個貸不良資產處置
不良資產收購后不得進行轉讓,因此處置工作就顯得十分重要,在實操層面,個貸資產處置要關注三點,即成本、時效和效率。其中,壓降成本包括降低處置成本、管理成本。個貸案件件均小、案件多,處置成本和管理成本較高,因此降成本是個貸處置中重要的環節。快速回款有利于投資成本的收回,管理成本的降低。提升效率是因為個貸案件眾多,要求處置和管理的高效率,避免重復勞動和無效勞動,將最有效的資源用于可能產生收益的部分。為實現上述目標,在資產處置前,要通過處置前的網絡盡調實現債務人的分級。即通過網絡平臺搜集債務人的公開信息、包括資產拍賣、涉訴、失信、限高等信息,了解債務人目前的公開情況。同時利用大數據分析債務人的涉訴、失信信息,評判債務人目前的還款能力及還款意愿,借此對債務人進行分級分類、進行差異化處置。在處置路徑上,可采用電催、調解、訴前保全、司法訴訟、仲裁執行、委外催收等一種或多種方式。現將主要模式和法律法規梳理如下:
(一)催收
催收可分為自行催收和委外催收。
1、自行催收
自有資產管理團隊對不良資產進行自主催收的手段,在不良資產的處置中,自催主要作為外包催收環節的輔助催收措施。為最大限度保全資產品質、控制風險,催收方面在細分客群的基礎上,運用短信、電郵、信函、電話等傳統渠道,結合微信、機器人外呼等新渠道,采取差異化催收流程和策略。對于催收過程中發現的風險信號,通過早期識別、早期介入方式,以提高風險資產的回收效率。主要適用于債權債務關系明了,債務承擔方具有較強還款意愿且有足夠的資產能夠覆蓋其債務。

自行催收過程中,使用最多的為電催,即通過與債務人溝通,借助電話、短信、外訪等方式聯系客戶,提醒并督促客戶及時還款并告知正確的還款方式。在具體工作中,要通過各種有效方式聯系客戶,提高回款率,降低壞賬損失。同時對逾期賬戶情況進行專業管理,根據客戶實際要求做相應業務處理,及時反饋并解決問題。適用逾期時間短,可聯率較高的貸款。電催特點明顯:一是傭金率穩定,對于個貸不良資產逾期賬齡較長,處置難度增加,電催傭金比例整體處于30-50%區間,。二是配置方式靈活。電催可根據逾期階段配置不同的催收手段,如短信、語音機器人、信函、實地走訪等,實現批量作業,提高處置效率。三是合規壓力較大,隨著《個人信息保護法》等法律法規的出臺,電催行業的合規性受到嚴格監管、對行業發展產生一定的影響。
在催收的同時,催收還能發揮權利維持的作用。根據《中華人民共和國民法典》第675條規定“借款人應當按照約定的期限返還借款。對借款期限沒有約定或者約定不明確,依據本法第510條的規定仍不能確定的,借款人可以隨時返還;貸款人可以催告借款人在合理期限內返還”。在不良資產經營業務中,催收的主要作用在于中斷時效,維護法律權利。根據《民法典》第195條規定,有下列情形之一的,訴訟時效中斷,從中斷、有關程序終結時起,訴訟時效期間重新計算:(一)權利人向義務人提出履行請求;(二)義務人同意履行義務;(三)權利人提起訴訟或者申請仲裁;(四)與提起訴訟或者申請仲裁具有同等效力的其他情形。根據《民法典》第188條第一款規定:“向人民法院請求保護民事權利的訴訟時效期間為3年。法律另有規定的,依照其規定。”對于另有規定的領域,主要集中在如下幾部法律法規上,一是《中華人民共和國產品質量法》第四十五條“因產品存在缺陷造成損害要求賠償的訴訟時效期間為二年,自當事人知道或者應當知道其權益受到損害時起計算”。二是《中華人民共和國環境保護法》第66條 “提起環境損害賠償訴訟的時效期間為三年,從當事人知道或者應當知道其受到損害時起計算”。三是《中華人民共和國海商法》第265條“有關船舶發生油污損害的請求權,時效期間為三年,自損害發生之日起計算;但是,在任何情況下時效期間不得超過從造成損害的事故發生之日起六年”。四是《中華人民共和國民法典》第594條“因國際貨物買賣合同和技術進出口合同爭議提起訴訟或者申請仲裁的期限為四年。”
2、委外催收
個貸不良資產處置主要對符合外包條件的客戶采取外包催收,外包催收主要是根據逾期時間采取不同清收手段和催收機構。根據分單地區催收件量,參照外包公司金額清收率、催收服務品質、催收資源配備等情況,調整公司催收件分配額。在委外機構的選聘上,應根據各地業務實際情況,對備選催收外包機構以及訴訟外包律所開展盡職調查,從備選機構的基本概貌、組織架構、專業程度、歷史業績等方面開展評審并且確定聘用對象。對聘用的機構進行有序管理、日常監督,對其回收金額和外包服務品質建立考核標準,進行排序并執行末位淘汰制度。與此同時,實時監測違約資產的處置回收情況,并且按規定時間制作監測報告(應包括但不限于違約資產的基本情況、違約回收情況等)。
目前適用最多的針對消費貸、經營貸和信用卡不良債權的催收,其中,信用卡類不良資產催收難度最大,從個?信用卡不良貸款的催收情況來看,催收傭金率與個?信用卡不良貸款的逾期期數、回收?例等指標成正比,一般催收傭金率為10%~40%。

(二)調解
調解是借助中立方所持有的一系列社會規范(包括法律規范、道德規范等等)作為裁量標準,以在糾紛各方之間進行有效的交流與溝通,解決債權債務人之間的糾紛,在個貸不良資產處置中的作用逐漸體現。實操層面,債權人借助催收機構的資源擺布,進駐已獲得當地法院或司法局特別授權的金融調解中心,采用三大運營商的固化線路,甚至使用法院相關線路與債務人進行溝通,提升接通率,并以國家司法機關的背書提升資產處置的效率。
在法律范疇內,調解無疑表現出高度的自愿性、靈活性以及保密性的特征。其主要宗旨在于通過和平、協商的方式來解決各種爭議,以此降低解決糾紛所需的成本投入,同時也有助于維護社會關系的穩定和諧。調解的實施方式多種多樣,包括但不限于民間調解、法院調解以及行政調解等三種類型。值得關注的是,調解所得達成的協議,只要符合相關法律法規的規定,便會具備相應的法律約束力。如法院主持調解所獲得的協議,經過當事人雙方的確認與簽署后,便可立即產生法律效力,如果任何一方不遵守協議內容,另一方即可訴諸于法律申請強制執行。
調解能夠通過合法合規流程,提升客戶滿意度,降低投訴率,增強機構的合規性和社會形象。該途徑有合規路徑,最高法《個人債務清理試點規程》為調解提供法律依據,確保調解結果的司法效力。財政方面,個貸調解費用享增值稅即增即退優惠,降低運營成本,提升經濟效益。通過訴前調解和司法確認相結合,能夠為不良資產處置構建“柔性協商+剛性保障”的雙重價值重組機制,優化傳統司法程序的效率,通過法律效力轉化實現資產價值的深度挖掘和變現保障。
(三)訴前保全
訴前保全在起訴前,人民法院根據債權人的申請對被申請人即債務人的財產采取的強制性措施。人民法院根據具體情況以及提供擔保情況,作出是否同意訴前保全的決定。為有利于判決執行,切實保護債權人的合法權益,債權人作為申請人向法院申請對債務人的合法財產采取保全措施,法院受理后責令申請人提供擔保后24小時內作出裁定。申請人應當在訴前財產保全后三十日內向法院起訴,逾期將解除財產保全。
一 | 申請保全前提條件 |
1、申請財產保全的案件應屬給付之訴; 2、財產保全應具有法定的事實根據和事由; 3、法院責令申請人提供擔保的,申請人必須提供擔保(擔保方式:現金、實物及公司信用),否則,法院將駁回其保全申請。 | |
二 | 財產保全的對象 |
| 被告所有、占有、享有的實物財產和財產權利,如銀行賬戶、存款、房產、土地、股權、股票、債券和具有財產利益的知識產權等。 | |
三 | 提交申請/法院依職權提出保全 |
當事人在提起訴訟或申請仲裁前向被保全財產所在地、被申請人住所地或者對案件有管轄權的人民法院申請采取保全措施。并且申請人需要提供擔保,申請人沒有提供擔保的,申請會被駁回。 訴前保全只能由利害關系人申請,訴訟中保全可以由當事人申請也可以由法院依職權提出。 | |
無需提供擔保的情形 1、追索贍養費、扶養費、撫育費、撫恤金、醫療費用、勞動報酬、工傷賠償、交通事故人身損害賠償的; 2、婚姻家庭糾紛案件中遭遇家庭暴力且經濟困難的; 3、人民檢察院提起的公益訴訟涉及損害賠償的; 4、因見義勇為遭受侵害請求損害賠償的; 5、案件事實清楚、權利義務關系明確,發生保全錯誤可能性較小的; 6、申請保全人為商業銀行、保險公司等由金融監管部門批準設立的具有獨立償付債務能力的金融機構及其分支機構的。 法律文書生效后,進入執行程序前,債權人申請財產保全的,人民法院可以不要求提供擔保。 | |
四 | 財產保全提交的材料 |
1、財產保全申請書。 需載明如下內容: (1)申請人與被申請人的身份信息、送達地址及聯系方式; (2)請求保全的數額或爭議標的; (3)請求事項和所根據的事實與理由; (4)保全申請人簽字或公司公章。 2、明確的被保全財產信息或具體的被保全財產線索。 3、為財產保全提供擔保的財產信息或資信證明,或者不需要提供擔保的理由。 4、情況緊急的證明材料(訴前保全適用)。 | |
五 | 繳納費用 |
申請保全措施的,根據保全的財產數額,需按照下列標準繳納: 1、≤1000元,保全費為30元; 2、1000元<保全財產數額<100000元,保全費按照保全財產數額的1%計算; 3、≥100000元,保全數額按照保全財產數額的0.5%計算,但最多不能超過5000元。 | |
六 | 法院作出裁定/駁回裁定 |
1、一般情況下:人民法院接受財產保全申請后,應當在五日內作出裁定。 需要提供擔保的,應當在提供擔保后五日內作出裁定;裁定采取保全措施的,應當在五日內開始執行。 2、緊急情況下:必須在四十八小時內作出裁定;裁定采取保全措施的,應當立即開始執行。 訴前保全必須采用緊急情況下的裁定和執行。 | |
七 | 裁定復議 |
申請保全人、被保全人對保全裁定或者駁回申請裁定不服的,可以自裁定書送達之日起五日內向作出裁定的人民法院申請復議一次。人民法院應當自收到復議申請后十日內審查。 對保全裁定不服申請復議的,人民法院經審查,理由成立的,裁定撤銷或變更;理由不成立的,裁定駁回。 對駁回申請裁定不服申請復議的,人民法院經審查,理由成立的,裁定撤銷,并采取保全措施;理由不成立的,裁定駁回。 | |
八 | 采取的強制措施 |
裁定要進行財產保全的,可通過查封、扣押、凍結及法律規定的其他方法。具體查封期限: 1、銀行賬號、存款:首次六個月,續凍三個月; 2、房產、土地:首次二年,續封一年; 3、車輛:首次一年,續封六個月。 到期未采取續封或者續凍措施的,保全措施自動失效。需續保的,應在期限屆滿之日30日前向法院提出申請,由法院及時安排續保。 |
訴前保全的相關法律法規規定主要集中在如下幾個方面:
《中華人民共和國民事訴訟法》第一百零三條“人民法院對于可能因當事人一方的行為或者其他原因,使判決難以執行或者造成當事人其他損害的案件,根據對方當事人的申請,可以裁定對其財產進行保全、責令其作出一定行為或者禁止其作出一定行為;當事人沒有提出申請的,人民法院在必要時也可以裁定采取保全措施。人民法院采取保全措施,可以責令申請人提供擔保,申請人不提供擔保的,裁定駁回申請。人民法院接受申請后,對情況緊急的,必須在四十八小時內作出裁定;裁定采取保全措施的,應當立即開始執行”;第一百零四條“利害關系人因情況緊急,不立即申請保全將會使其合法權益受到難以彌補的損害的,可以在提起訴訟或者申請仲裁前向被保全財產所在地、被申請人住所地或者對案件有管轄權的人民法院申請采取保全措施。申請人應當提供擔保,不提供擔保的,裁定駁回申請。人民法院接受申請后,必須在四十八小時內作出裁定;裁定采取保全措施的,應當立即開始執行。
申請人在人民法院采取保全措施后三十日內不依法提起訴訟或者申請仲裁的,人民法院應當解除保全。第一百零五條“保全限于請求的范圍,或者與本案有關的財物”;第一百零六條“財產保全采取查封、扣押、凍結或者法律規定的其他方法。人民法院保全財產后,應當立即通知被保全財產的人。財產已被查封、凍結的,不得重復查封、凍結”;第一百零七條“財產糾紛案件,被申請人提供擔保的,人民法院應當裁定解除保全”;第一百零八條“申請有錯誤的,申請人應當賠償被申請人因保全所遭受的損失”;第一百零九條“人民法院對下列案件,根據當事人的申請,可以裁定先予執行:(一)追索贍養費、扶養費、撫養費、撫恤金、醫療費用的;(二)追索勞動報酬的;(三)因情況緊急需要先予執行的”;第一百一十條“人民法院裁定先予執行的,應當符合下列條件:(一)當事人之間權利義務關系明確,不先予執行將嚴重影響申請人的生活或者生產經營的;(二)被申請人有履行能力。人民法院可以責令申請人提供擔保,申請人不提供擔保的,駁回申請。申請人敗訴的,應當賠償被申請人因先予執行遭受的財產損失”;第一百一十一條“當事人對保全或者先予執行的裁定不服的,可以申請復議一次。復議期間不停止裁定的執行”。《最高人民法院關于規范和加強辦理訴前保全案件工作的意見》(法[2024]]42號)第四條“申請人線下提交的訴前保全材料不符合要求的,人民法院應當當場一次性告知補正。申請人補正的,人民法院必須在收到補正材料之時起四十八小時內作出是否準許的裁定。申請人在非工作時間通過線上提交訴前保全材料的,人民法院自收到訴前保全申請后的第一個工作日開始之時起計算期間”;第七條“人民法院在受理訴前保全案件前,應當審查當事人提供的擔保是否符合法律規定。申請人申請訴前財產保全的,應當提供相當于請求保全數額的擔保,但情況緊急且特殊的例外”;第十條“申請人申請訴前財產保全,提供被保全財產的信息符合下列情形之一的,人民法院可以認定為明確的被保全財產信息:(一)被保全財產為不動產的,提供了房產證復印件、產權查詢單等權屬證明材料,或者所有權人名稱、產權證號或者預售網簽號、不動產所在行政區域、道路、樓盤名稱、具體房號等不動產具體信息;(二)被保全財產為銀行存款的,提供了儲戶姓名、開戶銀行名稱、賬號等存款的具體信息;(三)被保全財產為機動車輛的,提供了車輛保管人或者控制人信息、機動車車牌號、車輛登記管理機關等具體信息;請求扣押的,提供了該機動車具體停放位置;(四)被保全財產為有限責任公司或者非上市股份有限公司股權的,提供了具體公司名稱、統一社會信用代碼及注冊(或者托管)機構、出資額度和股權份額等信息;被保全財產為上市公司股票或者其他可供保全的有價證券的,提供了相應賬戶信息及交易場所或者證券公司名稱及地址;(五)被保全財產為到期債權的,提供了債權人名稱、債務人名稱及住所、債權數額、債權到期時間、債權憑證或者相關證明材料;(六)被保全財產為國債、基金的,提供了國債、基金的名稱、種類、數量、登記機關;(七)被保全財產為專利權、商標權、著作權等知識產權的,提供了權利證書登記號碼或者其他權屬證明;(八)被保全財產為其他財產的,提供了財產的名稱、種類、規格、數量、價值、所有權人、具體存放位置等詳細情況以及相關證據材料”;第十一條“訴前財產保全的被申請人存在下列情形之一,導致或者可能導致喪失債務履行能力的,人民法院可以認定為情況緊急:(一)有轉移、隱匿、變賣財產的行為;(二)有抽逃資金等逃避債務履行的行為;(三)生產經營狀況嚴重惡化;(四)喪失商業信譽;(五)被列為失信被執行人;(六)導致或者可能導致喪失債務履行能力的其他情形”;第十二條“申請訴前行為保全存在下列情形之一的,人民法院可以認定為情況緊急:(一)申請人的人身權益正在或者即將面臨被非法侵害的危險;(二)申請人的財產權益正在或者即將面臨被非法侵害的危險;(三)被申請人的行為會導致侵權行為難以控制且可能增加申請人損害;(四)申請人的權益正在或者即將造成難以彌補的損害的其他情形”;第十三條“人民法院審查訴前行為保全申請,應當綜合考量以下因素:(一)申請人的請求是否具有事實基礎和法律依據;(二)不采取訴前行為保全措施是否會使申請人的合法權益受到難以彌補的損害;(三)不采取訴前行為保全措施對申請人造成的損害是否超過采取行為保全措施對被申請人造成的損害;(四)采取訴前行為保全措施對國家利益、社會公共利益可能產生的影響;(五)其他應當考量的因素”;第十四條“申請人同時申請財產保全、行為保全、證據保全的,人民法院應當作出一個是否準許的裁定;存在影響保全措施實施等情形的,可以分別作出裁定”;第十五條“對下列財產,人民法院不得采取訴前財產保全措施:(一)被申請人及其所扶養和撫育家屬生活所必需的生活、教育、醫療等物品和費用;(二)農民工工資專用賬戶資金和工資保證金,但法律另有規定以及起訴請求支付該專用賬戶對應項目的農民工工資的除外;(三)金融機構交存在人民銀行的存款準備金和備付金;(四)信托財產人民幣專用存款賬戶;(五)社會保險機構開設的社會保險基金賬戶;(六)證券經營機構、期貨經紀機構的交易保證金,信用證開證保證金、獨立保函保證金,但失去保證金用途的除外;(七)工會等社團組織專項經費;(八)人民法院已裁定受理破產申請的債務人財產;(九)學校、幼兒園、醫療機構、養老機構等為公益目的成立的非營利法人的教育設施、醫療衛生設施、養老服務設施和其他公益設施;(十)用于防控、應急、救援等承擔疫情防控、應急處置等任務的財產;(十一)法律、行政法規或者司法解釋規定的其他不得查封、扣押、凍結的財產”;第十六條“在能夠實現保全目的的情況下,人民法院應當選擇采取對被申請人生活、生產經營活動影響較小的財產進行保全。由人民法院指定被申請人保管的生活、生產經營性財產,如果繼續使用對該財產的價值無重大影響的,可以允許被申請人繼續使用”;第十七條“人民法院準許訴前保全財產的價值,應當與申請人申請保全的數額相當,不得明顯超標的、超范圍保全。發現明顯超標的保全的,人民法院應當根據當事人的申請或者依職權及時解除明顯超標的部分保全,但該被保全財產為不可分物且被保全人無其他可供保全的財產,或者提供的擔保置換財產不能足額保全的除外”;第二十條“存在下列情形之一的,人民法院應當及時解除訴前保全:(一)人民法院發現存在保全錯誤;(二)申請人申請解除保全,或者被申請人申請解除保全,申請人同意;(三)申請人在人民法院采取保全措施后三十日內不依法提起訴訟或者申請仲裁;(四)已被采取訴前財產保全措施的被申請人作為債務人已經進入破產程序;(五)法律、行政法規或者司法解釋規定解除訴前保全的其他情形”;
《最高人民法院關于適用<中華人民共和國民事訴訟法>的解釋》(2022修正)第一百五十二條“人民法院依照民事訴訟法第一百零三條、第一百零四條規定,在采取訴前保全、訴訟保全措施時,責令利害關系人或者當事人提供擔保的,應當書面通知。利害關系人申請訴前保全的,應當提供擔保。申請訴前財產保全的,應當提供相當于請求保全數額的擔保;情況特殊的,人民法院可以酌情處理。申請訴前行為保全的,擔保的數額由人民法院根據案件的具體情況決定。在訴訟中,人民法院依申請或者依職權采取保全措施的,應當根據案件的具體情況,決定當事人是否應當提供擔保以及擔保的數額”;第一百五十三條“人民法院對季節性商品、鮮活、易腐爛變質以及其他不宜長期保存的物品采取保全措施時,可以責令當事人及時處理,由人民法院保存價款;必要時,人民法院可予以變賣,保存價款”;第一百五十四條“人民法院在財產保全中采取查封、扣押、凍結財產措施時,應當妥善保管被查封、扣押、凍結的財產。不宜由人民法院保管的,人民法院可以指定被保全人負責保管;不宜由被保全人保管的,可以委托他人或者申請保全人保管。查封、扣押、凍結擔保物權人占有的擔保財產,一般由擔保物權人保管;由人民法院保管的,質權、留置權不因采取保全措施而消滅”;第一百五十七條“人民法院對抵押物、質押物、留置物可以采取財產保全措施,但不影響抵押權人、質權人、留置權人的優先受償權”;第一百六十四條“對申請保全人或者他人提供的擔保財產,人民法院應當依法辦理查封、扣押、凍結等手續”;第一百七十一條“當事人對保全或者先予執行裁定不服的,可以自收到裁定書之日起五日內向作出裁定的人民法院申請復議。人民法院應當在收到復議申請后十日內審查。裁定正確的,駁回當事人的申請;裁定不當的,變更或者撤銷原裁定”;第一百七十二條“利害關系人對保全或者先予執行的裁定不服申請復議的,由作出裁定的人民法院依照民事訴訟法第一百一十一條規定處理”。《最高人民法院關于人民法院辦理財產保全案件若干問題的規定》(2020修正)第四條“人民法院接受財產保全申請后,應當在五日內作出裁定;需要提供擔保的,應當在提供擔保后五日內作出裁定;裁定采取保全措施的,應當在五日內開始執行。對情況緊急的,必須在四十八小時內作出裁定;裁定采取保全措施的,應當立即開始執行”;第六條“申請保全人或第三人為財產保全提供財產擔保的,應當向人民法院出具擔保書。擔保書應當載明擔保人、擔保方式、擔保范圍、擔保財產及其價值、擔保責任承擔等內容,并附相關證據材料。第三人為財產保全提供保證擔保的,應當向人民法院提交保證書。保證書應當載明保證人、保證方式、保證范圍、保證責任承擔等內容,并附相關證據材料。對財產保全擔保,人民法院經審查,認為違反民法典、公司法等有關法律禁止性規定的,應當責令申請保全人在指定期限內提供其他擔保;逾期未提供的,裁定駁回申請”。《訴訟費用交納辦法》(2006年中華人民共和國國務院令第481號)第十四條“申請費分別按照下列標準交納:(一)依法向人民法院申請執行人民法院發生法律效力的判決、裁定、調解書,仲裁機構依法作出的裁決和調解書,公證機關依法賦予強制執行效力的債權文書,申請承認和執行外國法院判決、裁定以及國外仲裁機構裁決的,按照下列標準交納:1、沒有執行金額或者價額的,每件交納50元至500元。2、執行金額或者價額不超過1萬元的,每件交納50元;超過1萬元至50萬元的部分,按照1.5%交納;超過50萬元至500萬元的部分,按照1%交納;超過500萬元至1000萬元的部分,按照0.5%交納;超過1000萬元的部分,按照0.1%交納。3、符合民事訴訟法第五十五條第四款規定,未參加登記的權利人向人民法院提起訴訟的,按照本項規定的標準交納申請費,不再交納案件受理費。(二)申請保全措施的,根據實際保全的財產數額按照下列標準交納:財產數額不超過1000元或者不涉及財產數額的,每件交納30元;超過1000元至10萬元的部分,按照1%交納;超過10萬元的部分,按照0.5%交納。但是,當事人申請保全措施交納的費用最多不超過5000元。(三)依法申請支付令的,比照財產案件受理費標準的1/3交納。(四)依法申請公示催告的,每件交納100元。(五)申請撤銷仲裁裁決或者認定仲裁協議效力的,每件交納400元。(六)破產案件依據破產財產總額計算,按照財產案件受理費標準減半交納,但是,最高不超過30萬元。(七)海事案件的申請費按照下列標準交納:1、申請設立海事賠償責任限制基金的,每件交納1000元至1萬元;2、申請海事強制令的,每件交納1000元至5000元;3、申請船舶優先權催告的,每件交納1000元至5000元;4、申請海事債權登記的,每件交納1000元;5、申請共同海損理算的,每件交納1000元”。
(四)民事訴訟
民事訴訟系債權人向人民法院提出訴訟請求,人民法院在債權人、債務人和其他訴訟參與人的參加下,依法審理和裁判民事爭議,并進行確權、推動執行。由此可見,民事訴訟既包括法院依法進行的審判活動,也包括當事人和其他訴訟參與人依法進行的訴訟活動。法院的審判活動對民事訴訟的開始、發展和終結具有決定性作用,雙方當事人的訴訟活動則對民事訴訟的開始、發展和終結具有很大影響。民事訴訟的整個過程,圍繞解決民事糾紛這一基本任務,由若干各有其中心任務的階段組成,同時各個階段相互銜接,依次連續進行。根據《中華人民共和國訴訟法》及相關法律法規,其司法推動流程如圖所示:

司法訴訟適用逾期時間長,管轄地約定或借款人住所地較為分散的平臺貸款和信用卡貸款。一是合規性強,相較于電催,通過司法訴訟催收在合規性方面更具優勢,能夠降低合規風險。二是成本高、周期長。司法訴訟需要投入大量的人力、無理,且處置周期較長。司法訴訟程序較長,根據相關法律法規,各時效梳理如下:
| 一 | 一審階段 |
訴訟時效 向人民法院請求保護民事權利的訴訟時效期間通常為三年。 | |
申請財產保全 訴前財產保全需由申請人提供擔保,法院應在48小時內作出裁定,且申請人應在保全措施后30日內起訴。訴中財產保全在情況緊急時,法院也應在48小時內裁定并立即執行。若對財產保全或先予執行裁定不服,可申請復議一次。 | |
立案 法院應在收到起訴狀或口頭起訴后7日內立案,并在決定立案的3日內將案件移送審判庭。 | |
公告送達 國內適用于受送達人下落不明或無法用其他方式送達的,自公告發出之日起30天視為送達;涉外則自公告之日起滿3個月視為送達。 | |
答辯期 國內案件中,法院應在立案之日起5日內將起訴狀副本送達被告,被告需在收到之日起15日內提出答辯狀,法院再在收到答辯狀之日起5日內發送原告。涉外案件中,被告的答辯期為30日,并可申請延長。 | |
管轄權異議 需在答辯期間內提出,法院應在收到異議之日起15日內作出書面裁定,當事人不服可向上級法院上訴,上級法院應在30日內審結。 | |
舉證期限相關規定 包括簡易轉普通程序后的舉證期限應補足不少于30日,管轄權異議后的舉證期限重新指定不少于30日,法院調查證據后的反證期間由法院酌情確定,增加當事人時的舉證期限指定以及申請延期舉證、申請證人出庭、申請調查取證、申請鑒定等的期限要求。 | |
增加、變更訴訟請求或提出反訴期間 應在舉證期限屆滿前提出,特殊情況下可變更訴訟請求并重新指定舉證期限。 | |
證據交換與提交新證據 證據交換應在答辯期滿后、開庭審理前進行,法院組織證據交換的,交換之日即為舉證期限屆滿日。一、二審新證據應在開庭前或開庭時提出,再審新證據應在申請再審時提出。 | |
傳喚期限 法院應在開庭前3日用傳票傳喚當事人,傳票傳喚是按撤訴處理和缺席判決的前提條件。 | |
申請回避 案件開始審理前或法庭辯論終結前提出,法院應在3日內以口頭或書面形式作出決定,當事人不服可申請復議,法院應在3日內對復議作出決定。 | |
罰款、拘留復議 對民事罰款、拘留決定不服向上級法院申請復議的,審理期限為5日。 | |
期限耽誤后的補救 因障礙耽誤期限的,應在障礙消除后10日內向法院申請延期。 | |
一審審限 普通程序一般為6個月,經批準可延長;簡易程序為3個月,超期則轉為普通程序;特別程序為30日,可延長;船舶碰撞、共同海損案件為1年,可延長6個月。 | |
判決書送達期限 當庭宣判的應在10日內發送判決書,定期宣判的宣判后立即發給判決書。 | |
| 二 | 再審申請期限 當事人向法院申請再審,應在判決、裁定、調解書發生法律效力后6個月內提出,存在特定情形的,自知道或應當知道之日起6個月內提出。向檢察院申請檢察建議或抗訴需符合相應條件,檢察院審查期限為3個月,當事人不得再次申請。 |
接受抗訴的法院作出再審裁定的期限 應在收到抗訴書之日起30日內作出再審的裁定。 | |
法院審查再審期限 應在收到再審申請書之日起3個月內審查是否符合再審條件,需延長的,應經本院院長批準。 | |
再審審限 再審案件的審限執行第一審或第二審審限規定。 | |
| 三 | 申請執行期限 申請強制執行期間為2年,適用中止、中斷規定,自法律文書規定履行期限的最后1天起計算,未規定履行期限的,自法律文書生效之日起計算。 |
申請執行中止 在申請執行時效期間的最后六個月內,因不可抗力或其他障礙不能行使請求權的,申請執行時效中止,從中止時效的原因消除之日起,申請執行時效期間繼續計算。 | |
通知被執行人期間 法院在收到申請執行書或移交執行書后10日內發出執行通知。 | |
執行管轄權異議 應在收到執行通知書之日起3日內提出。 | |
次債務人的執行異議期間 執行債務人對第三人的到期債權,第三人應在收到履行通知書后15日內提出異議,法院不審查異議。 | |
對執行行為書面異議的處理期限 當事人、利害關系人認為執行行為違反法律規定的,法院應在收到書面異議之日起15日內審查并作出裁定。當事人、利害關系人對裁定不服的,可自裁定送達之日起10日內向上一級人民法院申請復議,上一級人民法院應在收到復議申請之日起30日內審查完畢并作出裁定,有特殊情況需要延長的,經本院院長批準,延長的期限不得超過30日。 | |
對執行標的書面異議的處理期限 案外人對執行標的提出書面異議的,法院應在收到書面異議之日起15日內審查。案外人、當事人對裁定不服,認為原判決、裁定錯誤的,依照審判監督程序辦理;與原判決、裁定無關的,可自裁定送達之日起15日內向人民法院提起訴訟。 | |
財產分配方案異議期限 債權人或被執行人對分配方案有異議的,應在收到分配方案之日起15日內向執行法院提出書面異議。 | |
財產分配方案異議反對期限 未提出異議的債權人、被執行人收到財產分配方案異議通知之日起15日內未提出反對意見的,執行法院依異議人的意見對分配方案審查修正后進行分配;提出反對意見的,應通知異議人,異議人可自收到通知之日起15日內以提出反對意見的債權人、被執行人為被告,向執行法院提起訴訟;異議人逾期未提起訴訟的,執行法院依原分配方案進行分配。 | |
執行措施期限 人民法院凍結被執行人的銀行存款的期限不得超過一年,查封、扣押動產的期限不得超過兩年,查封不動產、凍結其他財產權的期限不得超過三年,續行期限不得超過前款規定的期限。 | |
拍賣公告發布期限 拍賣動產的,應在拍賣七日前公告;拍賣不動產或其他財產權的,應在拍賣十五日前公告。 | |
提前通知相關人員拍賣期限 法院應在拍賣5日前通知當事人和已知的擔保物權人、優先購買權人或其他優先權人于拍賣日到場。 | |
恢復拍賣 暫緩執行期限屆滿或中止執行的事由消失后,需要繼續拍賣的,應在15日內通知拍賣機構恢復拍賣。 | |
拍賣裁定期限 拍賣成交或以流拍的財產抵債的,法院應在價款或需補交的差價全額交付后10日內作出裁定并送達買受人或承受人。 | |
拍賣物移交期間 法院裁定拍賣成交或以流拍的財產抵債后,除依法不能移交的情形外,應在裁定送達后十五日內將拍賣的財產移交買受人或承受人,若被執行人或第三人拒不移交,可強制執行。 | |
第二次拍賣 拍賣時無人競買或最高應價低于保留價的,應在60日內再行拍賣。 | |
第三次拍賣 第二次流拍的不動產和其他財產權,應在60日內舉行第三次拍賣,第三次拍賣流拍后,法院應在7日內發出變賣公告,若60日內無買受人且申請執行人等不接受抵債,則解除查封、凍結,退還被執行人,但可采取其他執行措施的除外,動產不進行第三次拍賣。 | |
執行審限 訴訟執行應在立案之日起6個月內執結,非訴執行案子在3個月內執結,經批準可延長3個月,還需延長的,層報高院備案。 | |
申請上級法院執行期間 人民法院自收到申請執行書起超過6個月未執行的,可向上級法院申請執行,具體情形包括:債權人申請執行時被執行人有可供執行的財產,執行法院超過六個月未執行完結的;執行過程中發現被執行人可供執行的財產,執行法院超過六個月未執行完結的;對法律文書確定的行為義務的執行,執行法院超過六個月未依法采取相應執行措施的;其他有條件執行超過六個月未執行的。 | |
不受期限限制 法院采取特定執行措施后,被執行人仍不能償還債務的,應繼續履行義務,債權人發現被執行人有其他財產的,可隨時請求人民法院執行。 |
(五)民事仲裁
民事仲裁是專門解決在市場經濟中合同和其他民事糾紛的機制。仲裁的特點就是高效、便捷。所謂的仲裁,就是指雙方的當事人通過訂立仲裁的協議,自愿將現在已經發生或者將來可能會發生的爭議提交約定的非司法機構的第三方部門居中進行審理并作出具有約束力的仲裁裁決的爭議解決制度。根據《中華人民共和國仲裁法》第二條“平等主體的公民、法人和其他人之間發生的合同糾紛和其他財產權益糾紛,可以仲裁”;第五條“當事人達成仲裁協議,一方向人民法院起訴的,人民法院不予受理,但仲裁協議無效的除外。”第七條“當事人約定爭議可以向仲裁機構申請仲裁也可以向人民法院起訴的,仲裁協議無效”。進行民商事仲裁的具體流程如表所示:
一 | 庭前準備 |
1、當事人及其代理人入庭; 2、宣布仲裁庭審紀律; 3、正式開庭。 | |
二 | 庭審準備 |
1、首席仲裁員或者獨任仲裁員宣布開庭,逐一核對各方當事人的主體資格、到庭人員的身份情況及其代理權限,并詢問各方對于對方出庭人員有無異議; 2、告知各方當事人有關的仲裁權利和義務; 3、宣布仲裁庭組成人員情況并詢問各方當事人是否申請仲裁員回避。 | |
三 | 庭審調查 |
1、申請人陳述案件仲裁請求以及事實與理由,如對仲裁申請書中的仲裁請求進行變更,需以書面形式提交仲裁庭,由仲裁庭決定是否受理; 2、被申請人圍繞申請人的仲裁請求進行答辯,如已提交書面答辯狀,可以簡要闡述主要觀點;如未提交,應在庭審中逐項發表是否同意的意見,并闡述相應理由; 3、雙方當事人舉證、質證,一方當事人圍繞己方的主張或者抗辯所提交的證據進行當庭出示,并對證據的證明內容進行逐份說明,另一方當事人對于對方提交的證據從真實性、合法性、關聯性以及證明目的等方面進行辨認和質證; 4、仲裁庭提問,就相關事實詢問各方當事人。 | |
四 | 辯論及最后陳述 |
1、仲裁庭歸納爭議焦點,引導當事人圍繞案件爭議焦點問題開展辯論; 2、雙方當事人發表辯論意見,主要對有爭議的事實問題和法律問題陳述自己的主張,并反駁對方的主張; 3、庭審辯論終結時,仲裁庭按照申請人、被申請人的先后循序征詢各方當事人最后意見。? | |
五 | 仲裁庭調解 |
| 仲裁庭征詢當事人調解意愿并組織調解,根據情況如果雙方能夠調解的,由仲裁庭先行調解,并促成雙方達成調解協議;如果調解不成的,仲裁庭將依法進行裁決。 | |
六 | 庭審結束 |
| 仲裁庭宣布閉庭,由當事人校閱庭審筆錄并簽名,仲裁員、記錄人員、其他仲裁參與人一并在筆錄上簽名。 |
民事仲裁的流程相較于民事訴訟流程更為簡便,其中所涉環節更少,結合《中華人民共和國仲裁法》和相關配套法律法規規定,其具體如圖所示:

(六)債務加入
基于《中華人民共和國民法典》和《中華人民共和國民事訴訟法》等規定,允許第三方在特定條件下加入既存的債務關系(一般為擔保關系),與原始債務人共同承擔連帶責任。《民法典》第552條規定,第三人與債務人約定加入債務并通知債權人,或者第三人向債權人表示愿意加入債務,債權人在合理期限內未明確拒絕的,債權人可以請求第三人在其愿意承擔的債務范圍內和債務人承擔連帶債務。根據《民法典》第552條的規定,債務加入的構成要件主要包括:一是原債權債務關系有效存在;二是債務人不脫離債務關系,第三人加入債務后,原債務人仍應當在原債務范圍內承擔履行義務,其并沒有因第三人加入債務而免除其履行義務,即第三人加入債務只是在原債務人的基礎上增加了一個新的債務人,在性質上具有擔保債權實現的功能;三是第三人在其愿意承擔的債務范圍內與債務人對債權人承擔連帶清償責任。最高法院在《張某良、張某雙借款合同糾紛再審民事判決書((2019)最高法民再316號)》一案裁判說理中認為,第三人以自己的名義另行向債權人出具債務憑據并承諾由其償還,債權人同意第三人承擔還款責任,但雙方沒有約定原債務人脫離債權債務關系,債權人沒有明確表示免除原債務人的還款義務,也沒有其他證據或行為表明債權人同意由第三人獨立承擔原債務人債務,故應認定為并存式債務承擔,即應當認定為債務加入。按照《民法典》條文文義的理解,債務加入的合意不以債務人的同意為要件。原因在于,對于第三人直接向債權人表示愿意加入債務,即使未經過債務人同意,由于第三人與債務人共同承擔債務,債權人又愿意接受第三人的履行使債務全部或部分歸于消滅,在債權人基于連帶責任直接向第三人主張清償責任時,減輕了債務人的清償責任,或者至少對于債務人并無不利,故此通常認為,第三人與債權人之間的債務加入合意,可以不必經過債務人的同意即可生效,即使不符合債務人的本意,也應認可其效力。
通過該種方式,可在債權未轉讓的前提下突破管轄權限制,為債權人提供更多的選擇和保障,同時也為債務糾紛的解決提供了更為高效和靈活的途徑。適用于件均規模較大的貸款。如經營貸等。因此,采用債務加入的模式具有如下優點:一是快速高效。債務加入司法模式不涉及債權轉讓,不占用案件號,流程簡化,判斷風險低,見效速度快,債權人可以更加快速的實現債權回收。二是材料簡單。相較于傳統的訴訟程序,債務加入司法模式所需準備的材料更加簡單,降低債權人操作難度和成本。三是增強觸達率。通過債務加入的方式,債權人可以在債務人所在地的人民法院提起訴訟,增加了對債務人的觸達率和執行效率。四是具有一定操作風險。債務加入涉及到債權人、債務人和第三方的協商與協議簽署,若各方在權利義務方面的約定模糊或存在歧義,可能引發法律糾紛。
(七)收購反委托
個貸不良資產轉讓發起機構(下稱出讓方)接受受讓方的委托,根據貸款服務合同、協議或條款的要求,代為收取管理貸款回收款(包括貸款本金、利息、罰息、復利、違約金等信貸資產項下所有應回收的資金),并在約定期限內轉入受讓方收款賬戶。
1、設置資金劃付路徑
回收款歸集模式可分為間接轉付、直接劃付。
若采取間接轉付方式,出讓方將代管理貸款回收款先歸集至內部統一收款賬戶后再定期轉付至受讓方賬戶。具體流程如下:一是出讓方開立代收代管理貸款應付款本金賬戶和利息賬戶。二是扣收貸款還款本息后將分別歸集至代收代管理貸款應付款本金賬戶和代收代管理貸款應付款利息賬戶。三是在約定的回收款轉付日,出讓方根據還款明細統計本期應收、實收及逾期本息,核對代收代管理貸款應付款賬戶的本期實際回收款,核對一致的,發出回收款轉付指令,列明轉出賬戶及戶名、轉入賬戶及戶名、劃付金額、劃付時限等要求。四是轉讓資金落地機構根據收到的劃撥指令,在回收款轉付日將上一收款期間的回收款統一劃付至受讓方收款賬戶,確保資金及時、準確到賬。
若采用直接劃付的,扣收基礎資產的還款本息后,劃轉至受讓方開立的收款賬戶,回收款不在發起機構其他賬戶留存和中轉。
2、回收款的歸集與轉付
以基準日為限,此前回收的貸款本息仍進入出讓方自營貸款收款賬戶,基準日后,回收的貸款本息將歸集至出讓方代收代管理貸款應付賬款賬戶(間接轉付)或直接歸集至受讓方開立在發起機構的制定收款賬戶(直接劃付)。
一是基準日至交割日(含)之間的回收款歸集。該期間的回收款若進入出讓方的自營賬戶,需將應歸屬于受讓方的本金和利息歸集并劃轉至受讓方賬戶。出讓方應在交割日后明確基準日至交割日(含)之間的回收款歸集清單,列明應劃付的本金和利息,并按時劃至代收代管理貸款應付款賬戶,核對無誤后統一劃付至受讓方。其中,借款人在該期間歸還的本金(包括正常還款和提前還款),歸屬受讓方所有,應全額劃出。對于貸款在基準日后的第一個結息日發生在該期間的,該期收回的利息中,貸款的上一結息日至基準日(不含)之間的積數計算的利息,歸屬出讓方所有,無需劃出;基準日(含)至下一結息日之間的積數計算的利息,歸屬受讓方所有,應予以劃出。
二是交割日之后的回收款歸集。交割日后,借款人還本付息的,出讓方扣收貸款本息后應歸集至代收代管理貸款應付款賬戶或直接進入受讓方指定收款賬戶。對于貸款在基準日后的第一次結息發生在交割日之后的,當期回收利息中包含應歸屬出讓方的部分應返還出讓方。采用間接轉付方式的,出讓方應從代收代管理貸款應付款賬戶中劃轉;采用直接劃付方式的,由受讓方從其指定收款賬戶劃轉至出讓方。
三是交割日后第一次結息發生逾期的本息回收。貸款在交割日后的第一次結息發生逾期的,后續收回的逾期本金均歸屬受讓方;收回的利息款中,出讓方所得部分至少包括貸款的上一結息日至基準日(不含)之間的積數計算的利息,對于因貸款逾期發生的復利、罰息等款項根據具體項目約定與受讓方進行切分。
3、存續期管理
一是日常管理方面,自資產交割日起,出讓方接受受讓方委托,由債權人轉變為貸款服務機構,行使對轉出貸款的代為管理職責,主要內容包括:貸款本息回收與轉付、貸款變更、貸后檢查與催收、檔案管理、貸款運行信息披露等,具體工作應比照自營貸款管理要求對轉出貸款開展日常運營服務與貸后檢查。
二是事項變更方面,根據變更后風險程度是否變化可分為一般變更和重大變更,在委托合同及相關附件中,需明確變更的受理及審批流程。針對一般變更,可直接由出讓方作為被委托機構,直接按照內部要求執行,提升業務辦理效率,針對重大變更事項,需經受讓方同意后,再進行變更。
三是緊急處理方面,在征得受讓方書面同意前,若出現因未能及時采取緊急保全等措施將導致受讓方利益減損等特定情形,發起機構可以事先與受讓方進行口頭溝通,采取緊急的風險防范措施。
四是其他事項,在貸后管理中,出現國家有權機關要求就代管理貸款采取保全或強制執行措施,或者任何第三人就代管理貸款主張權利的,出讓方應告知信貸資產已經轉讓的事實,并立即書面通知受讓方。
4、征信處理
一是轉讓方依然作為貸款服務機構,仍需比照自營貸款征信報送規則上報借款人征信信息,人行信用報告中的貸款發放機構仍顯示為發起機構。
二是對于借款人知悉其貸款已從發起機構轉出,而人行信用報告未體現新債權人信息并提出質疑的情況,應明確為:人行信用報告僅采集“貸款發放機構”信息,并未采集“債權人”信息,貸款轉出后,并未改變發起機構初始“貸款發放機構”角色。借款人需要發起機構就上述事項提供情況說明的,應積極予以配合,避免客戶投訴與發起機構聲譽風險。
5、信息與檔案管理
一是交割日后,出讓方將對基礎資產作轉出標記,附加資產池相關信息,實現與自營貸款的分別記賬,單獨管理。不同信貸資產轉讓項目也應分別記賬,分別管理。
二是在交割日起,在轉出貸款的信貸檔案封面的顯著位置注明“已出售”(加蓋檔案管理部門所屬機構公章),并與自營貸款的信貸檔案實現物理上的分開存放。不同信貸資產轉讓項目的信貸檔案也應分開存放。
6、處置推動
依據出讓方與受讓方事先制定的貸款保全或處置預案,推動司法處置,按照項目約定形式向受讓方報告,由受讓方向發起機構出具委托書,明確在訴訟關系中,受讓方作為訴訟原告或申請執行人,委托發起機構代理訴訟業務,發起機構接受受讓方的委托在委托權限內開展代理活動,法律后果均由受讓方承擔。在具體處置費用上(包括但不限于出讓方作為貸款服務機構代為向借款人或保證人、保險人等其他第三方提起訴訟或仲裁以及申請強制執行違約貸款、或與上述相關方協商處置違約貸款時可能發生的律師費、訴訟費、執行費、拍賣費、評估費、公告費等各種成本、費用及稅賦等),可由出讓方先行墊付,做應收款掛賬處理,在收到違約貸款的處置回收款時,先行扣除其為該筆貸款墊付的執行費用,沖減應收款掛賬,在用余額歸還拖欠的額本息,并記錄臺賬。對于確認發生且至雙方約定的最長墊付期限內仍未能從該筆違約貸款的處置回收款中足額抵扣的執行費用,出讓方可與受讓方協商并在轉讓或服務合同中約定,在提供相關憑證經受讓方審核同意后,可從其他違約貸款處置回收款或正常回收款中抵扣,實現對發起機構墊支費用的補償。對于該部分提前抵扣的執行費用,出讓方應記錄為“已抵扣的執行費用”,之后收到該筆違約貸款的回收款時不可再重復抵扣。執行費用的原始票據、憑證及有關文件的原件留存發起機構,作為轉讓貸款檔案資料的一部分存檔備查。
注:文章為作者獨立觀點,不代表資產界立場。
題圖來自 Pexels,基于 CC0 協議
本文由“負險不彬”投稿資產界,并經資產界編輯發布。版權歸原作者所有,未經授權,請勿轉載,謝謝!

負險不彬 











