新金融原創自媒體。關注金融科技發展趨勢與金融機構轉型動向。
作者:毛小柒
2022年3月15-16日,美聯儲召開年內第二次議息會議。而相對應,中國在金融委會議之后,多部委相繼表態出擊,全力維穩經濟與市場,以提振信心。
一、美聯儲本輪加息周期正式啟動:四大要點梳理

(一)要點1:加息正式啟動+Taper已經完成
1、本輪議息會議將聯邦基金利率目標區間上調25BP至0.25-0.50%,同時將隔離回購與逆回購利率、初級信貸利率以及超額準備金利率均上調25BP至0.50%、0.30%、0.50%和0.40%。

2、同時本次會議亦明確Taper進程已于今年3月結束。Taper過程大致如下:
(1)從2021年11月中旬開始,每月增持至少700億美元的國債和350億美元的MBS。即2021年11月當月縮減購債規模合計150億美元。
(2)從2021年12月中旬開始,每月增持至少600億美元的國債和300億美元的MBS。即2021年12月當月縮減購債規模合計為150億美元。
(3)從2022年1月中旬開始,每月增持至少400億美元的國債和200億美元的MBS。即2022年1月當月縮減購債規模合計為300億美元。
(4)從2022年2月中旬開始,每月增持至少200億美元的國債和100億美元的MBS。即2022年2月當月縮減購債規模合計為300億美元。
(二)要點2:顯著下調今年的經濟預測,大幅上調今年的通脹預測
從對主要經濟指標的預測來看,相較于2021年12月,有一些明顯變化:
1、顯著下調了對2022年經濟增速的預測,如將2022年的實際經濟增速中位數水平由之前的4%下調至2.80%,區間則由3.6-4.5%下調至2.5-3.0%。
2、大幅上調了對通脹率的預測,如將2022-204年的通脹率分別由2.6%、2.3%、2.1%上調至4.3%、2.7%和2.3%,將核心通脹率分別由2.7%、2.3%、2.1%上調至4.1%、2.6%和2.3%。可以看出,對2022年的通脹率上調幅度最大。
也即受各種因素影響,美聯儲對今年經濟基本面的判斷趨于保守,對通脹水平的判斷更顯不樂觀,通脹的高位或持續高位將會進一步影響美聯儲的決策。

(三)要點3:預計每次議息會議都會加息,全年加息幅度預計達到150BP
2021年12月美聯儲議息會議提出2022年和2023年將分別加息3次,不過從此次議息會議的情況來看,后續每次議息會議都有加息的可能,且還會比較大。基于此,我們判斷年內剩余6次議息會議(5月、6月、7月、9月、11月與12月)的加息概率均比較高。
從加息幅度上看,預計年內加息幅度會達到150BP左右,聯邦基金目標利率預計會達到2%附近。

(四)要點4:預計今年4月開始縮表、每月縮表規模大于上一輪
除加息之外,美聯儲縮表的節奏也會比預期更快,即在本次加息啟動之際,美聯儲將很快會進入縮表狀態中。相較于加息來說,縮表可能更值得關注,畢竟縮表是從全球回收美元流動性,對全球市場的沖擊會更大。
上一輪縮表過程中,每月規模最高為500億美元(即減少300億美元的國債和200億美元的MBS),我們預計此輪縮表過程中每月規模大概率會超過500億美元,屆時全球美元流動性將會受到較大程度沖擊。
(五)市場反應較為積極:股市上揚、美元指數收跌
雖然全年加息次數較2021年12月的預期有所上升,但考慮到對經濟基本面的判斷更加保守,美聯儲加息更多是基于通脹考慮,以及此次美聯儲加息25BP而非50BP等因素,目前看市場的反應還是比較積極。具體看,美國三大股指均明顯上揚,美元指數跌0.62%報98.3755、創兩周新低且非美貨幣多數上漲(如歐元兌美元漲0.37%報1.0995、英鎊兌美元漲0.51%報1.3109、澳元兌美元漲0.93%報0.7256、美元兌日元漲0.4%報118.768、美元兌加元跌0.25%報1.2732、美元兌瑞郎漲0.09%報0.9423以及離岸人民幣兌美元漲135個基點報6.368)。


二、美聯儲加入,全球正式邁入加息潮
目前看,不僅是美國,全球已有很多經濟體邁入加息行列,部分經濟體甚至已加息多次,這意味著全球加息潮隨著美聯儲的加入將正式開啟。
這其中,不僅包括巴西、南非等發展中國家和新興市場經濟體,也包括英國、新西蘭、韓國、美國等發達經濟體,而中國在未來一段時期的選擇便顯得很關鍵了。
2022年3月10日,歐洲央行決定縮減常規資產購買計劃下的購債規模,并暗示結束購債后將逐步加息,即今年5月和6月的購債規模將由原先計劃的每月400億歐元分別減少至300億元歐元和200億歐元,這意味著今年三季度歐洲央行便將結束Taper,隨后將開始考慮加息的問題。中國香港亦跟隨加息25BP至0.75%

三、中國穩預期全力出擊:多部委相繼表態、提振市場信心
美聯儲加息周期的正式啟動、俄烏沖突的演繹以及中美博弈的加劇,一定程度上制約中國貨幣政策的方向與空間,影響著市場預期的變化,不過中國已在積極應對,多部委相繼表態,以提振市場信心。
(一)為什么需要維穩?提振市場信心、應對復雜形勢、打擊惡意做空勢力
維穩的原因主要有以下幾個:
1、雖然1-2月經濟數據亮眼,但金融以及微觀數據顯示目前市場信心嚴重不足,消費、投資與生產意愿均比較低,信心需要提振。
2、形勢比較復雜,內外均不樂觀。具體看,外有俄烏沖突對地緣政治博弈的深遠影響、中美博弈加劇、美聯儲加息周期正式啟動以及縮表緊隨而來,內有疫情散點爆發頻繁以及三重壓力加大。
在形勢較復雜的背景下,要把發展作為第一要務。金融委會議還特別提出要切實提振一季度經濟,且對貨幣政策提出更高要求(即貨幣政策要主動應對、新增貸款要保持適度增長),這就意味著下階段穩增長力度會更大,畢竟一季度只有半個月左右的時間了,預計前期預期落后的降息降準舉措應會很快出臺,以滿足市場期待,穩定市場預期和資本市場。
3、受中美博弈加劇以及中國政策的影響,目前國內外存在明顯惡意做空勢力(如惡意做空中概股以及地產企業等),導致外資不斷薅羊毛,使外資出現一定程度的異常流動現象,做空勢力嚴重影響到國內金融體系與資本市場的穩定性,也在沖擊著香港金融體系與香港資本市場,因此國家層面需要出手。
(二)中概股面臨的壓力得到一定程度緩解
受一系列事件影響,中概股企業近期跌幅較為驚人,金融委會議提出目前中美雙方監管機構的溝通已取得積極進展,正在致力于形成具體合作方案,且中國將繼續支持各類企業到境外上市。
2022年3月15日,中國監管部門與美國公眾公司會計監督委員會(PCAOB)進行溝通,并舉行多次會談,以便其能夠檢查在美注冊的中國內地及部分從事內地業務的香港審計師事務所。同時,PCAOB表示愿意與中國政府部門保持合作關系,采用目前與數10家其他國家或地區之間類似的合作方式開展對相關會計師事務所的檢查和調查。這意味著,美國監管機構在審計美股中概股時,似乎可以某種特別方式拿到底稿,不過從中長期來看,未來中概股回歸方向仍比較明確(參見中概股料將全部回歸)。
同時證監會還特別提到將繼續加強與美方監管機構的溝通,爭取盡快就中美審計監管合作達成協議,并抓緊推動企業境外上市監管新規落地、支持各類符合條件的企業到境外上市,應該說當前中概股面臨的壓力得到一定程度緩解。
(三)金融委強力出手穩預期,一行兩會一局等五部委相繼表態
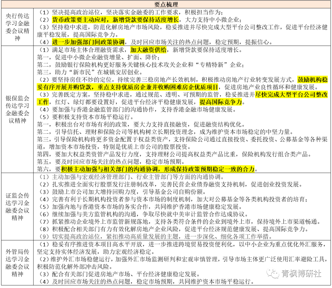
2022年3月16日,金融委會議召開(參見金融委釋放強烈維穩信號),從宏觀經濟運行、房地產、中概股、平臺經濟治理以及香港金融市場穩定等五個方面進行維穩。隨后,一行兩會一局等五部委相繼發聲,學習金融委會議精神。從會議基調來看,維穩信號非常明顯,聚焦資本市場的傾向亦比較突出,預計后續會有一系列維穩舉措陸續出臺。
1、要深刻認識“兩個確立”的重大意義,政治站位要高、政治定位要清晰,落實金融委的要求。
2、有關部門要切實擔責,必要進行問責。
3、要主動加強與宏觀經濟管理部門與行業主管部門的溝通協調,及時回應市場關切,多出臺有利于穩預期的政策,鼓勵上市公司加大增持回購力度,引導基金公司自購份額,積極支持資本市場平穩運行。
4、堅持發展是當前的第一要務,切實提振一季度經濟,貨幣政策要主動應對,新增貸款保持適度增長。
5、堅持穩中求進化解房地產市場風險,盡快完成大型平臺公司的整改工作。這里針對平臺公司的關鍵是提高平臺公司的國際競爭力,明確監管要可預期,避免市場陷入無謂的拉鋸戰。
(四)房地產稅試點年內不擴大,重申地產政策放松力度會越來越大的判斷
1、2022年3月16日,財政部有關負責人表示“一些城市開展了調查摸底和初步研究,但綜合考慮各方面的情況,今年內不具備擴大房地產稅改革試點城市的條件”。也即房地產稅試點城市年內將不擴大。實際上,2022年政府工作報告亦沒及提及房地產稅,我們理解,沒有提及房地產稅,可能是為了避免進一步沖擊本就低迷的房地產市場,也即在地產行業危機警報尚未解除之前,房地產稅試點擴容工作應不會繼續向前推進(參見關注六個提法的變化以及房地產稅是一項系統工程和關于房地產稅)。
2、無論是金融委,還是各部委,均明顯表示對地產行業的支持,這可能與近期地產行業被頻繁做空以及部分優質民營地產企業相繼爆出風險信號有關。基于此,我們理解,針對地產行業,政策層面與決策層應是底線的,一旦優質地產企業也出現問題,則政策層面的進一步放松就顯得理所有當。
3、考慮到目前一些相對優質的頭部地產企業也開始陸續陷入危機并爆出風險信號,意味著當前地產行業的危機警報并未解除,且有進一步蔓延的態勢,觀望情緒仍比較濃厚,需要政策層面有特別考量。
4、當前對于地產行業來說,穩和保的成分更為重要,而在前期嚴厲政策的沖擊下,當前及后續放松政策的力度也需要更大,節奏也需要更快,唯有超預期的政策才能真正扭轉或改善當前市場對地產行業的預期。
5、我們判斷后續政策層面對地產行業的支持力度將主要體現在融資端(參見地產行業金融政策手冊)。這主要是因為銷售端的支持集中體現在各地的因城施策層面,已經在踐行推進(參見首個特大城市全面放松樓市),而融資端則可以通過針對性放松預售資金監管、定向放松三檔紅線、貸款集中度容忍(房地產貸款集中度政策剖析)、下調首付比例(參見首付比例迎來下調潮?)、下調房貸利率(參見首個一線城市房貸利率大幅下調)、下調5年期以上LPR等方式實現。

注:文章為作者獨立觀點,不代表資產界立場。
題圖來自 Pexels,基于 CC0 協議
本文由“任博宏觀倫道”投稿資產界,并經資產界編輯發布。版權歸原作者所有,未經授權,請勿轉載,謝謝!
原標題: 大變局:美聯儲加息落地,中國全力出擊

任博宏觀倫道 











